2017年上半年,IPO堰塞湖面前,经过半年的密集过会,尽管堰塞湖已经缓解,然而,据GPLP君统计,依旧还有637家企业在会当中:
图表一:近期在会家数变动情况如下图所示:

GPLP君统计数据显示,截至2017年6月30日,二级市场上,目前在会的企业总共637家,其详细情况如下主板293家,中小板97家,创业板247家。
2017年IPO过会详细情况:54家被否 224家通过
截止2017年6月30日,证监会已经审核了287家公司的首发申请,其中,233家获得通过,54家被否,其中,主板158家,创业板75家.
图表二:每月IPO过会公司数分布(如下图)


54家被否 持续盈利能力及客户关联交易成被否主因
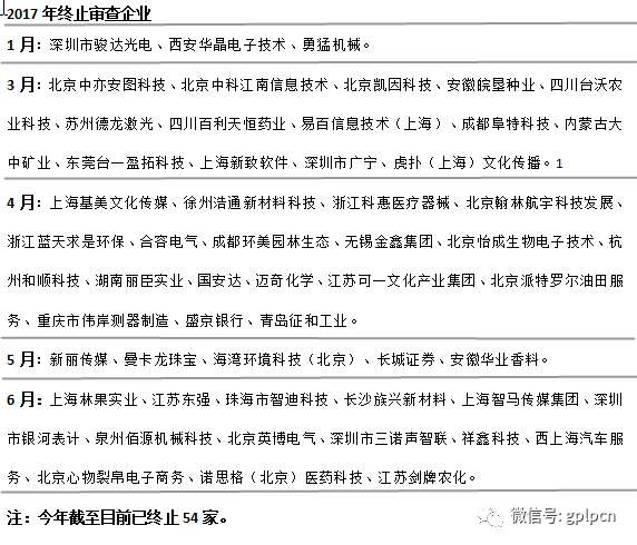
截止2017年6月30日,GPLP君研究统计发现,其共审计终止公司54家。
图表三:每月终止家数分布图如下:

综合被否的54家企业,其中业绩变动及客户关联交易是证监会否决其发行的最明显的两类问题。
在持续盈利能力一栏当中,浙江时代电影院线股份有限公司、美联钢结构建筑系统(上海)股份有限公司、福建永德吉灯业股份有限公司、浙江绩丰岩土技术股份有限公司、广东日丰电缆股份有限公司、杭州华光焊接新材料股份有限公司等多家公司皆因盈利能力不够稳定而被否决。
例如,杭州华光焊接新材料股份有限公司,证监会对其回复为“请解释发行人报告期内经营业绩下滑的主要原因和合理性,经营业绩是否存在继续大幅下滑的风险,主要产品之一银钎料是否存在被其他产品替代的风险,所处经营环境是否已经发生或将要发生重大变化,持续盈利能力是否存在重大不确定性,相关信息披露和风险揭示是否充分;2015年、2016年发行人大量出售钎料半成品的原因和合理性,是否具有真实商业背景;在产品中各报告期末准备出售和回炉使用钎料半成品余额情况,相关在产品余额较高的原因及合理性,相关减值准备计提是否充分;相关主要客户与发行人是否存在关联关系;对不同客户的销售毛利率存在差异的原因,销售定价机制和销售价格的公允性;主要向贸易商销售的原因及最终销售去向;降银系列产品毛利率远高于普通银钎料和同行业可比公司毛利率的原因及合理性,结合报告期内真空钎料产品的实现收入、毛利率贡献情况,说明银钎料产品毛利率远高于同行业可比公司毛利率的合理性。”
因大客户依赖及客户关联交易问题典型的案例有上海思华科技股份有限公司、深圳华龙讯达信息技术股份有限公司、南京圣和药业股份有限公司、四川里伍铜业股份有限公司、上海威士顿信息技术股份有限公司、北京品恩科技股份有限公司、深圳清溢光电股份有限公司等多家公司。
其中,证监会在上海思华科技股份有限公司的回复中表示“发行人股东及其关联方是否在重要客户浙江华通、华数网通中直接或间接拥有重要权益,发行人与重要客户浙江华通之间的交易是否真实、公允,是否存在特殊利益安排,相关信息披露是否充分;报告期内发行人前五大客户结构变化较大的原因及其合理性;”
图表四:2017年上半年审查终止公司一览图:



评论