文 | 财联社 高艳云
刚于今年8月完成200亿定增的海通证券,再发700亿公司债融资获批公告。
11月10日,海通证券公告称,公司近日收到证监会出具的批复,同意公司向专业投资者公开发行公司债券的注册申请。其中,本次公开发行一年期以上公司债券面值总额不超过500亿元,本次公开发行短期公司债券面值余额不超过200亿元。

据统计,今年以来,券商通过公司债、短融等债务融资方式累计募资14420.4亿,同比增96.68%;股权融资方面,上市券商通过定增、配股融资达985亿元。
以海通证券为代表的券商因何大规模发债?投行人士何南野向财联社记者表示,一是宏观流动性比较好,市场利率较低,融资成本也较低,所以今年以来,券商发债规模高企;二是资本市场走势较好,科创板、创业板注册制不断推进,对券商资本实力要求较高,由此推动券商加大债务融资和股权融资的步伐,以进一步抢占业务机会;三是为了应对竞争的需求,注册制后,券商之间的竞争态势愈发白热化,头部效应越发明显,夯实资本实力,是构建竞争力的重要举措。
海通今年累计新增借款超净资产40%
11月6日,海通证券公告称,截至2019年12月31日,公司经审计的净资产为人民币1,411.19亿元,借款余额为3,425.75亿元。截至2020年10月31日,公司借款余额为人民币4,011.94亿元,累计新增借款人民币586.19亿元,累计新增借款占上年末净资产比例为41.54%,超过40%。
新增借款分类来看,银行贷款方面,截至2020年10月31日,公司银行贷款余额较2019年末增加人民币455.49亿元,占上年末净资产比例为32.28%,主要为短期借款增加。
企业债券、公司债券、金融债券、非金融企业债务融资工具方面,截至2020年10月31日,企业债券等余额较2019年末增加人民币146.12亿元,占上年末净资产比例为10.35%,主要为应付债券增加。
其他借款方面,截至2020年10月31日,公司其他借款余额较2019年末减少人民币15.42亿元,变动数额占上年末净资产比例为-1.09%,主要为拆入资金减少。
8月份刚刚完成200亿定增
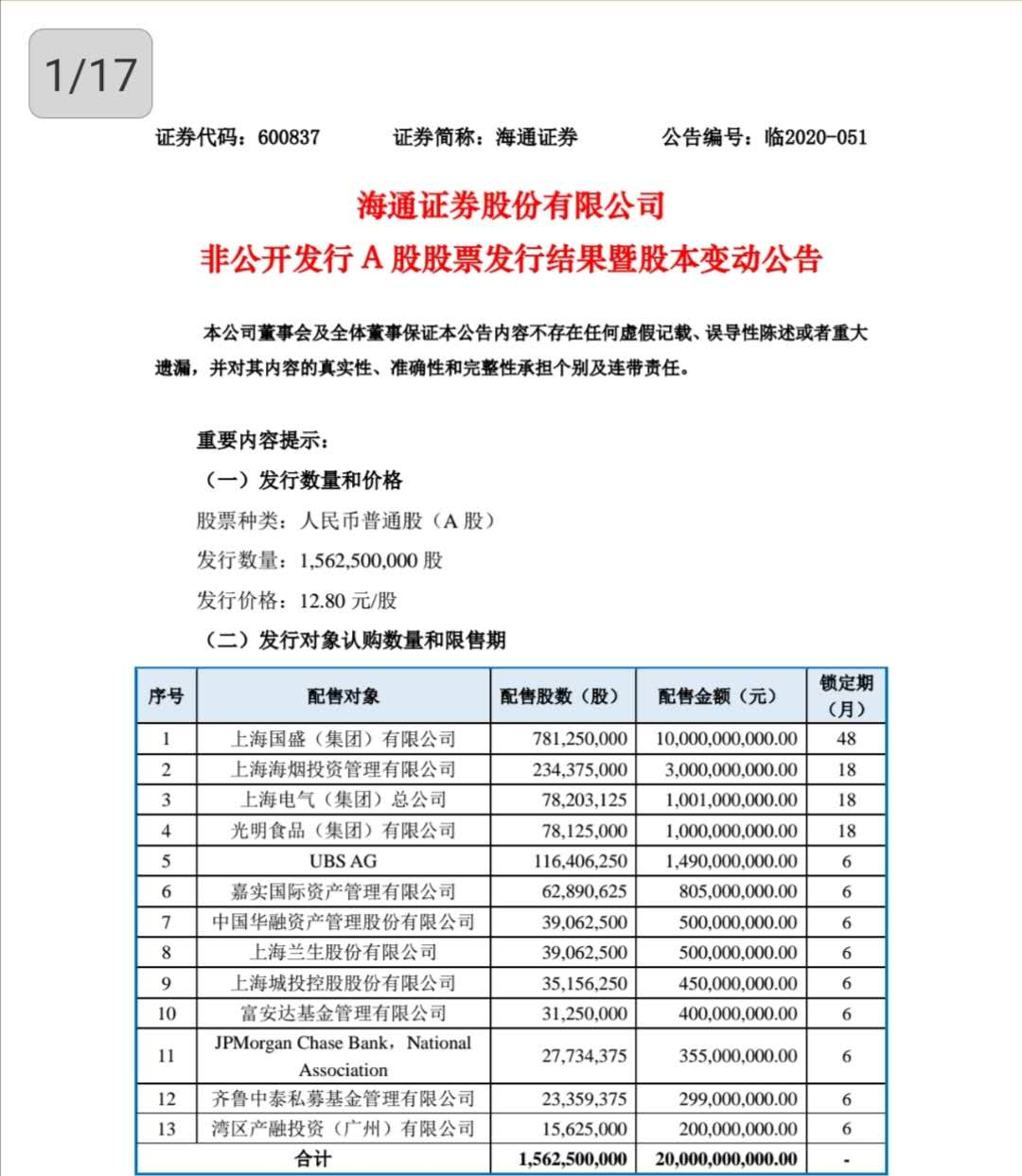
就在今年8月初,海通证向共13名特定对象非公开发行15.625亿股人民币普通股(A股),募集资金总额为人民币200亿元。
此次海通证券200亿定增共收到包括中金,国君,国信,UBS AG,JPMorgan Chase Bank在内的21家机构投资者报价,最终发行对象总数确定为 13 名。

其中国际知名投行机构UBS AG则斥资14.9亿获配116,406,250股,是海通证券此次200亿定增中第一大投资者,另一大国际知名投行机构JPMorgan Chase Bank则斥资3.55亿获配27,734,375股。
具体来看,海通证券此次200亿定增,其中不超过 60 亿元用于发展资本中介业务,进一步提升金融服务能力;不超过 100 亿元用于扩大 FICC 投资规模,优化资产负债结构;不超过 15 亿元用于加大信息系统建设投入,提升公司整体的信息化水平;不超过 20 亿元用于增加投行业务的资金投入,进一步促进投行业务发展;不超过 5 亿元用于补充营运资金。
海通证券表示,本次发行完成前后,公司控股股东和实际控制人没有发生变化,对公司治理 结构不会有实质影响,公司将保持其业务、人员、资产、财务、机构等各个方面 的完整性和独立性。
三季报业绩抢眼,为海通证券发债奠定基础
2020年三季报显示,海通证券今年前三季度实现营业收入282.54亿元,同比增长10.61%;归母净利润85.02亿元,同比增长15.12%。在40家上市券商中,海通证券净利润排名第四名。
四大主要业务中,自营业务成为收入第一贡献业务,收入占比28.33%,此外,经纪、投行、资管收入占比分别为13.53%、13.69%、8.44%。
具体来看,经纪业务手续费净收入38.22亿元,同比增长42.29%,上市券商中排名第9名;投行手续费净收入38.69亿元,同比增长50.75%,上市券商中排名第3名;资管业务手续费净收入23.85亿元,同比增长47.25%,上市券商中排名第4名;自营业务收入80.04亿元,同比下滑2.25%,上市券商中排名第4名。
券商再融资凶猛,债务融资同比已翻倍
据统计,截至11月9日,券商今年通过发行公司债、次级公司债、短融及可转债已经累计募资14420.4亿,同比增96.68%。
公司债方面,券商今年已发行235只证券公司债,发行总额为5953.58亿元,同比增长147.38%;短融方面,券商今年已发行268只短融券,总额合计达7284亿,同比增105.88%;次级债方面,券商今年已发行63只公司次级债,总额合计达1154.83亿元。
股权融资方面,上市券商今年已完成定增及配股募资总额为984.77亿元。
券商为何频繁融资且规模巨大?有专家分析称,一是由于当前发债利率低,券商低成本从市场拿到资金,开展两融等业务资金压力小;二是行业因素,行业集中度愈发明显,头部券商强者恒强,资本金实力对券商影响较大,无论是中小券商想实现弯道超车,还是大中型券商若要保持领先地位,均需要强大的资本实力。
香颂资本执行董事沈萌向财联社记者表示,证券公司对资金的需求主要是为了增强资本中介业务,和更好配合未来IPO保荐时的跟投要求,之后随着资本市场的进一步开放,可能会引发更多市场主体的兼并重组,增强资本实力也能够提升自身的发展主动权。


评论