文 | 中国电子银行网 陈璐溦
在手机银行App竞争越来越激烈的今天,智能化、语音/视频化服务逐渐成为App数字化转型的落脚点,而此类功能对耗电量、流量消耗、内存占用、刷新率、性能流畅度等指标要求较高,CPU太高会直接导致使用发烫和耗电,内存过大会导致应用闪退,种种问题将影响用户使用粘性和体验满意度。因此,手机银行APP兼容性及性能指标的有效提升是用户极致体验的基础。
为持续跟踪和检测手机银行APP的兼容性和易用性等方面的表现,为行业发展提供有益参考,CFCA兼容和性能测试平台对城商行手机银行客户端进行测试。经测试发现,73家城商行手机银行APP安卓和IOS客户端整体兼容性表现良好,多数银行在当前市面流行的主流手机适配测试均测试通过。在IOS客户端,73家城商行手机银行响应耗时数据优化明显,多数银行页面加载及响应用时已经做到无感响应,这将对提升手机银行用户体验有着较为积极的意义。
随着城商行功能的不断丰富,在内存占用及流量等方面性能消耗呈现增强趋势。对比近两年安卓系统性能数据,不难看出73家城商行手机银行APP除兼容性和耗电量外,用户体验用时、内存占用、流量消耗指标下滑明显,尤其是用户体验耗时翻了一倍。
安卓系统:

(由于测试机型和APP版本不同,因此以上数据仅作为参考)
IOS系统:

(由于测试机型和APP版本不同,因此以上数据仅作为参考)
兼容性测试
鸿蒙系统通过率100% VS Android 12 BETA版通过率19%
在测试的100台安卓端设备里,整体兼容性表现良好,可以正常安装、运行、卸载,且没有明显UI问题,小部分手机银行在个别机型中出现页面显示不全等兼容性问题;在Harmony OS 2.0.0系统中73家手机银行APP全部运行顺畅,全部支持操作系统国产化。在测试安卓12 BETA版的适配性时,有81%的农村商业银行手机银行安卓客户端未提前进行适配,在该系统设备中出现启动闪退的情况,有14家银行未发现任何兼容性问题,正式版本已于今年5月19号发布,手机银行还需尽快适配。

在IOS客户端中,73家城商行APP在20台IPHONE设备中,15家银行未发现明显兼容性问题,整体表现良好,可以正常安装、运行、卸载,但有20家银行存在明显UI问题。

性能测试
应用启动用户体验用时银行间最大差距可达8倍
根据用户最佳体验原则,在今年测试的73家城商行中,有83.6%的手机银行APP启动后5秒内完成所有加载达到用户可操作首页面体验最佳标准,有12家银行未满足该原则。其中,Android端有10家银行APP启动时间大于5秒,IOS端仅有2家银行APP启动时间大于5秒。总体而言,在APP启动用户体验用时方面,今年的评测结果不如去年(去年有89%的手机银行APP完全加载完成用时在最佳体验用时以内),用户体验用时还需加强改善。
在安卓客户端,73家城商行启动用户体验时间分布在1.15秒到9.21秒之间,差别较大,平均为3.68秒,平均用时较去年翻了一倍,中位数为3.45秒,最大为9.21秒。其中,龙江银行手机银行APP启动用户体验时间最短,从用户点击APP图标到可操作的首页面完全加载完成仅用时1.15秒。

在IOS客户端,73家城商行启动用户体验时间分布在0.59秒到5.77秒之间,平均为2.09秒,较去年近3秒有较大提升,中位数为1.89秒,最大为5.77秒。其中,浙江稠州银行APP启动用户体验耗时最短,从用户点击APP图标到可操作的首页面完全加载完成用时为0.59秒。

城商行CPU占用率明显高于农村商业银行
73家城商行安卓和IOS客户端APP CPU占用率均在25%以内,CPU太高会导致使用发烫和耗电,在非WiFi环境下功耗要更大,直接影响用户使用感。在安卓客户端,APP 运行时的CPU占用率在0.018%到21.347%不等,平均占用为3.90%,中位数为3.34%,最高占用为21.347%。其中,浙江泰隆银行手机银行APP CPU占用率最低,运行时平均占用仅为0.018%。

在IOS客户端,手机银行APP运行时的CPU占用率在0.48%到11.76%不等,平均占用为2.86%,中位数为2.64%,最高占用为11.76%。其中,CPU占用率最低为云南红塔银行手机银行APP,运行时平均占用达0.48%。

内存占用各行差距逐渐缩小 行业数据呈现逐年上升趋势
73家城商行APP在安卓客户端内存占用存在一定差距,差距最大约为3.6倍。各行差距呈现逐年缩小的态势,内存占用差距也可体现出不同银行APP对于内存优化的优劣,但行业平均内存占用呈现逐年加大的趋势。而内存过大会导致应用闪退,对于用户来说将直接影响体验满意度,需要警惕。而在IOS客户端的内存占用,各家银行APP基本处于统一水平,平均在30MB左右,所有银行APP运行均可顺畅运行且不会对设备造成较大资源占用。

在安卓客户端,73家城商行APP 运行时内存占用是118.18MB到435.95MB不等,平均占用为242.75MB,较去年性能消耗提升22%,中位数为239.12MB,最高占用为435.95MB。其中,最低内存占用为珠海华润银行手机银行,运行时平均占用118.18MB。
在IOS客户端,73家城商行APP 运行时的内存占用是27.85MB到34.49MB不等,差距较小,平均占用为30.04MB,中位数为29.71MB,最高占用为34.49MB。其中,最低内存占用为柳州银行手机银行APP,运行时平均占用27.85MB。

安卓端流量消耗较去年翻了一番
73家城商行安卓和IOS客户端APP网络流量普遍在可接受范围内,与去年同期数据对比流量消耗明显提升。在安卓客户端,手机银行APP运行时2分钟随机点击消耗总流量是0.273KB到810.851KB不等,平均消耗74.073KB,中位数为3.507KB,最高为810.851KB。其中,苏州银行手机银行APP流量消耗最低,运行时流量消耗仅为0.273KB。

在IOS客户端,73家城商行APP 运行时2分钟随机点击消耗总流量309KB到1963KB不等,平均消耗1158.8KB,较去年同业流量消耗有小幅增长,中位数为1038KB,最高为1963KB。其中,最低流量消耗为河北银行手机银行APP,运行消耗流量仅为309KB。

平均耗电量较去年基本持平
73家城商行安卓和IOS客户端APP电量消耗均在可接受范围内,安卓端平均耗电量较去年增加近一倍。其中,安卓客户端APP 运行时2分钟随机点击消耗总电量0.951毫安到20.1毫安不等,平均消耗4.37毫安,较去年有小幅优化,中位数为3.19毫安,最高消耗为20.1毫安。最低电量消耗为富邦华一银行手机银行APP,运行消耗仅为0.951毫安。

IOS客户端APP 运行时2分钟随机点击消耗总电量36.03毫安到41.99毫安不等,平均消耗39.22毫安,中位数为39.09毫安,最高消耗为41.99毫安。最低电量消耗是广西北部湾银行手机银行APP,运行消耗36.03毫安。

其他测试
各行APP平均页面响应时间均在1秒以内 iOS端行业提速明显
73家城商行在安卓和IOS客户端APP页面的平均响应时间较快。安卓客户端,手机银行APP“账户”、“理财产品”、“缴费”、“转账”和“我的页面”平均响应时间从0.196秒到1.032秒不等,平均为0.44秒,中位数为0.4秒,最慢为1.032秒。其中,响应时间最短的是昆仑银行手机银行APP,仅为0.196秒。

在IOS客户端,手机银行APP在“我的账户”、“转账”、“理财”、“信用卡”和“生活页面”的平均响应时间从0.31秒到2.16秒不等,平均为0.69秒,较去年提速近1倍,中位数为0.64秒。其中,平均响应时间最短的是柳州银行手机银行APP,为0.31秒。


测试说明
本次测试包含73家城商行的个人手机银行安卓和IOS手机客户端,包括了(银行顺序随机排布)
北京银行、天津银行、河北银行、廊坊银行、保定银行、邢台银行、邯郸银行、晋商银行、蒙商银行、内蒙古银行、鄂尔多斯银行、锦州银行、营口银行、辽阳银行、龙江银行、哈尔滨银行、上海银行、江苏银行、南京银行、苏州银行、杭州银行、温州银行、浙江稠州商业银行、台州银行、浙江泰隆商业银行、宁波银行、徽商银行、福建海峡银行、泉州银行、江西银行、九江银行、齐鲁银行、潍坊银行、威海市商业银行、泰安市商业银行、中原银行、郑州银行、平顶山银行、湖北银行、汉口银行、长沙银行、华融湘江银行、广州银行、珠海华润银行、东莞银行、广东南粤银行、广西北部湾银行、柳州银行、桂林银行、重庆银行、成都银行、攀枝花市商业银行、乐山市商业银行、遂宁银行、贵州银行、贵阳银行、富滇银行、兰州银行、甘肃银行、宁夏银行、乌鲁木齐商业银行、昆仑银行、大连银行、宁波通商银行、青岛银行、泸州银行、云南红塔银行、抚顺银行、秦皇岛银行、焦作中旅银行、张家口银行、绍兴银行、富邦华一银行
测试APP的版本截止于2021年6月28日,各个银行官网的下载版本。详细如下:
安卓客户端(版本列表随机排布):

IOS客户端(版本列表随机排布):

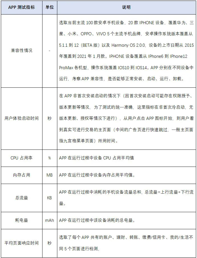
本次测试共分为APP兼容性测试、性能测试、其他测试三大方面,共7个指标。包括主流手机设备兼容情况、APP用户体验启动时间、CPU占用率、网络流量、内存占用、电量消耗、5个典型页面的响应时间。
具体指标解释如下:

兼容性测试情况覆盖了100款主流安卓手机、20款IPHONE手机进行。本次测试使用性能测试环境安卓端为华为P40 PRO,安卓系统版本10,IOS端为iPhone 11 Pro Max IOS系统版本为13.3.1。网络环境为CFCA测试WIFI(中国电信网络)连接。测试过程中系统无其他APP后台运行,被测试银行手机银行APP在无其他APP干扰情况下冷启动开始测试,测试过程采取随机测试,测试时长大约2到3分钟。
本次测试兼容性情况使用设备分布情况如下:
安卓客户端:




IOS客户端:






评论