4月26日,安徽省发展改革委网站发布《关于2022年度县域特色产业集群(基地)建设成效评估得分靠前名单的公示》。

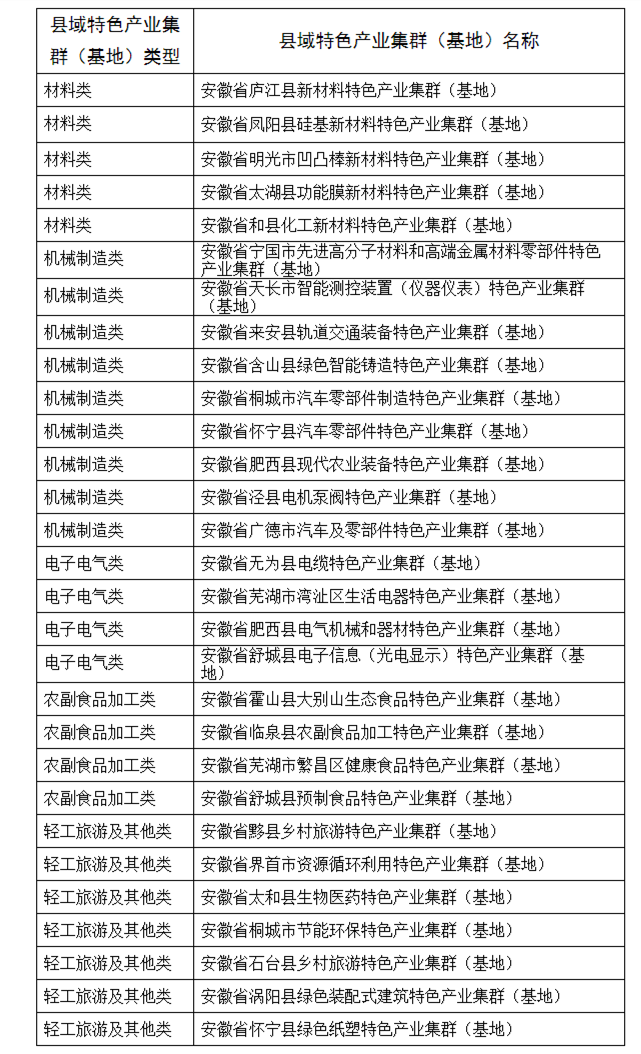
2022年度县域特色产业集群(基地)建设成效评估得分靠前名单

公示全文:
根据《安徽省人民政府办公厅关于印发安徽省县域特色产业集群(基地)建设方案的通知》(皖政办〔2018〕57号)和《安徽省发展改革委关于印发安徽省县域特色产业集群(基地)建设成效评估实施方案(修订)的通知》(皖发改地区〔2023〕133号)要求,省发展改革委按程序开展2022年度县域特色产业集群(基地)建设成效评估工作,现将得分靠前的名单予以公示。
公示时间:2023年4月26日—5月5日。公示期间,如有异议,请向省发展改革委(地区经济处)反映,并提供必要的调查线索。反映方式以来人、署名来信(包括电子信函)等,对匿名方式提出异议的不予受理。
联系电话:0551—62603081
通信地址:合肥市包河区中山路1号省发展改革委(地区经济处)
邮政编码:230000
电子邮箱:sfgwdqc@163.com
2023年4月26日
来源:安徽省发展改革委网站


评论