文|石油Link
日前,中国石油与四川五粮液新能源投资有限公司成立了一家四川中新绿色能源有限公司,经营范围包括成品油批发、充电桩销售、光伏发电设备租赁等。
天眼查官网显示,新公司的股东有四川五粮液新能源投资有限公司(持股51%)和中国石油天然气股份有限公司(持股49%)。
01 中国石油的新公司
天眼查官网显示,四川中新绿色能源有限责任公司经营业务包括成品油批发、充电桩销售、机动车充电销售、集中式快速充电站、电动汽车充电基础设施运营、电池销售、加氢及储氢设施销售、储能技术服务、光伏发电设备租赁等。
新公司的经营业务中,补能及充换电业务成为新公司的主要业务。
加速布局充换电及补能服务,中国石油自去年开始就已经全面加速了,不仅为加油站增加充换电业务、增加加氢服务,同时还成立多个新能源公司,以延长和健全充换电产业链,比如与宁德时代、国家电投合作成立充换电相关公司。
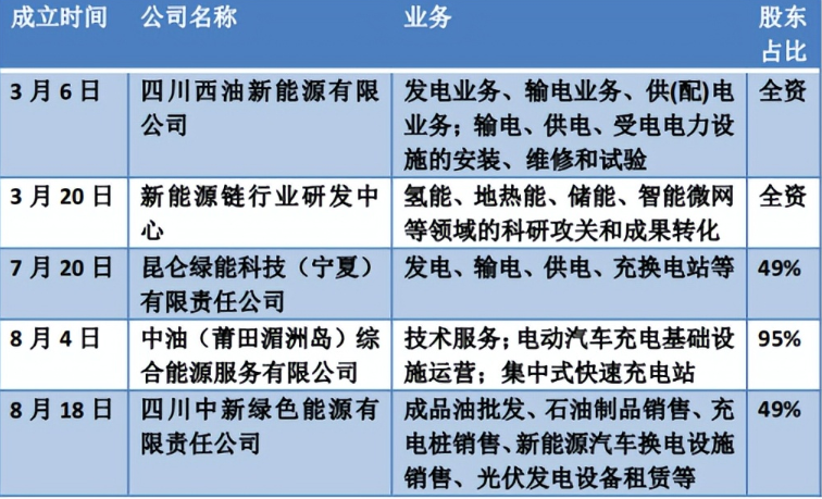
今年以来,中国石油又成立了5家新公司和研究中心,其中4个与补能相关。比如3月6日,中国石油全资成立了四川西油新能源有限公司,公司业务就包括发电、输电、供电业务等。

而且不久之前,中国石油还收购了以充电业务为主的普天新能源。
至今为止,中国石油单在充换电业务方面就涉及了电动汽车充电基础设施运营、集中式快速充电站建设、充电桩销售、输配电及控制设备制造等。
在充换电业务方面经过了延链、补链之后,中国石油又分别在四川、宁夏、福建等地成立新能源公司,将新型补能业务向全国各地方扩展,为加油站添加充换电和加氢等重要补能业务,加快将全国的油品零售业务更换为能源零售。
在这场大局中,四川中新绿色能源有限公司则是中国石油在四川的关键一子。
纵观中国石油前期充换电业务的合作伙伴,无论是宁德时代、国家电投等都是电能领域的巨头企业,而现今中国石油的新公司则是与五粮液合作。
中国石油为何会选择与白酒巨头合作建立新公司?
02 五粮液的新能源“实力”
如今,“五粮液”也不止有五粮液了。
今年4月,四川五粮液新能源投资有限责任公司成立,法定代表人为钟道远,注册资本10亿元人民币,经营范围包含新兴能源技术研发、合同能源管理、润滑油销售、燃气经营等。
据股权穿透显示,该公司由四川省宜宾五粮液集团有限公司100%控股。
一个月后的5月26日,五粮液参股企业又投资了新能源及汽车变速器公司,入股宜宾南木叙岷新能源有限公司、宜宾丰川动力科技有限公司。
这两家企业一家是做新能源原动设备制造的,另一家是做电动汽车变速器研发和生产的。
6月,五粮液再度携资入局新能源——入股四川和光同程光伏科技有限公司——开始布局光伏板块。
天眼查官网显示,四川五粮液新能源投资有限公司旗下有三家公司,除了四川中新绿色能源有限责任公司,还有和光同程光伏科技(宜宾)有限公司和四川和光同程光伏科技有限公司。
其中和光同程光伏科技(宜宾)有限公司和四川和光同程光伏科技有限公司的董事长均为谢毅——通威集团的前董事长。
谢毅于今年3月离开通威集团,同月注册和光同程,股东包括宜宾国资、五粮液集团等企业。
4月,和光同程在宜宾的32GW高效晶硅太阳能电池片一期项目开工建设,预计9月投产,二期计划今年10月开工建设,2024年6月投产。
今年8月份,五粮液甚至更改了经营范围。五粮液四川省宜宾集团进出口有限公司发生工商变更,经营范围新增光伏设备及元器件销售、第一类医疗器械销售、电子产品销售、电子专用材料销售等。
五粮液通过入股和光同程、宜宾南木叙岷和宜宾丰川等公司其新能源实力日益强大。
03 在四川,一个充换电公司还不够
能源转型大趋势下,新能源汽车销量暴涨的现象业同样出现在了四川,数据显示截至2022年底,四川新能源汽车保有量已超54万辆。
2022年,四川省人民政府发布了《“电动四川”行动计划(2022—2025年)》。计划中从充换电基础设施建设、新能源汽车推广应用、动力电池产业发展和新能源汽车产业提档升级等方面提出了33条具体措施。
关于充换电基础设施建设方面,《计划》提出搭建城际快速充换电设施网络,推进城区公共区域充换电设施建设,推进居住社区充电基础设施建设安装,加强充换电设施运维和网络服务等具体措施。
政府的支持鼓励也为中国石油在四川发展充换电增加了动力。而从油品销售来看,中国石油作为石油巨头在四川的加油站是最多的。
通过调查发现,中国石油在四川有1645个加油站,而中国石化只有404个加油站,其他油企在四川布置的加油站则并不多。
对于中国石油来说,借助加油站转型之际在四川扩展补能业务,还可以为企业开辟新的增长点。
今年以来,中国石油先是成立了四川西油新能源有限公司,现今又成立了四川中新绿色能源有限公司。
与中国石油另一个合作伙伴宁德时代主业是生产动力电池不同,五粮液目前新能源方面的强项则在于光伏产品的生产制造。
在加油站的转型过程中,光伏也发挥着重要作用,比如中国石油为了配合加油站的转型,从2017年开始就开展了光伏加油站试点工作。
加油站+光伏,也成为传统加油站转型的第一步。有了五粮液的加入,中国石油加油站转型又添了一股强劲的力量。


评论