文|QuestMobile
QuestMobile数据显示,随着消费持续复苏、年轻消费崛起,家居家装市场潜力巨大,2023年7月,抖音&小红书两大内容平台家居家装相关内容兴趣(3篇以上)的用户高达1.03亿,家居家装行业APP及小程序去重活跃用户2027.2万;由此也引发了行业趋势的迅速变化,包括从半包模式进入整装时代、从线下向线上服务平台迁延,然而,行业打法过于传统、品牌过于分散、用户精准触达等问题,已经成为制约市场潜力爆发的核心问题。
头部玩家的数据,也能看到这一点:2023年7月,住小帮APP活跃用户规模达600万,其次是土巴兔,其小程序活跃用户将近300万;同时,家居家装卖场、自有品牌店则加速数字化、线上化,例如,IKEA宜家家居、居然之家-洞窝家居、TGP家具集合馆的小程序活跃用户规模分别为132.9万、71.9万、57.3万。
这种情况下,借助平台内容营销强化曝光度,达人联动、共创种草等提升可视化、互动性、直达性,成了各玩家的核心打法。2023年7月,源氏木语、舒达床垫、顾家家居在抖音平台投放分别为74.1万、56.2万、29.5万,在小红书平台投放分别为58.7万、13.3万、33.1万。
当然,玩家自建账号体系并借短视频、直播、团购等构建私域的模式,也在持续前行,多账号并行构成不同类型的矩阵,共同维系粉丝的关注。住小帮、维意定制、尚品宅配、欧派家居、好莱客在抖音平台粉丝数位居top 5,分别为1010.6万、407.6万、282万、257.7万、204.6万;索菲亚、宜家、住小帮、源氏木语、全友家居在小红书平台粉丝数位居Top5,分别为54.8万、21万、14.7万、9.1万、9万。
不过,无论是平台曝光还是私域运营,最终必须面对精准用户的问题。从用户画像上来看,家居家装类内容的浏览人群中56.2%为女性,年龄上看,30岁以下用户占比37.8%,31到40岁用户占比22.5%,41岁到50岁用户19.8%;然而,家装家居品牌APP&小程序用户画像构成上,男性占比达到59%,30岁以下用户占比27.8%,31到40岁用户占比34.6%,41到50岁用户占比22.9%……
用户错位,直接影响了家装家居用户需求的满足,对比下来,智能化、个性化、一站式服务已经成为打动用户的重要因素,例如米家、华为智慧生活、美的家居、海尔智家月活用户已经达到了7045.8万、3120.8万、1574万、707.4万……
具体怎么玩?不妨看报告吧。

一、家居家装品牌加速数字化转型,以推动线上线下优势互补
1、商品房销售额逐步回升,房地产行业呈现企稳迹象,市场信心得到提振

2、居民家居消费意愿明显增强,市场整体需求震荡上行

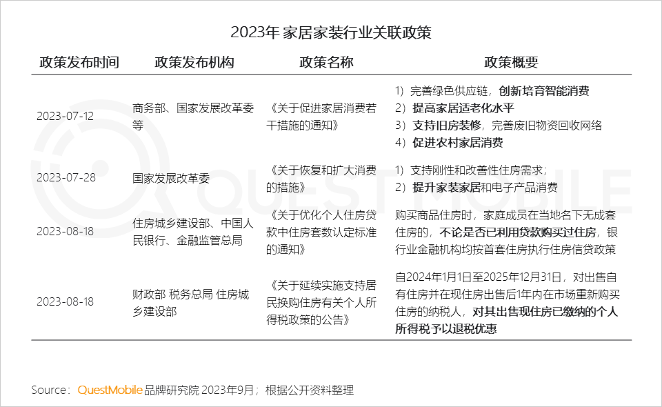
3、系列政策陆续出台,可预见地产行业、家居家装行业基本面将迎来向上拐点

4、增量房的刚性家装需求、存量房的改善型家装需求叠加出现,为家居家装行业带来新的发展机遇

5、当下家装行业已从最初的半包模式迈入整装时代,其中互联网一站式服务平台,相对传统家装,是一种更新颖的商业模式的探索
QuestMobile 数据显示,2023年7月,住小帮APP活跃用户规模达600万,其次是土巴兔,其小程序活跃用户将近300万。

6、家居家装卖场、自有品牌店则加速数字化转型,与线上流量优势资源实现融合,进一步打通线上线下消费链路,沉淀用户资产
据资料显示,居然之家-洞窝家居与天猫达成战略合作,红星美凯龙“金牌导购万人直播”计划等活动,反映出家居家装卖场、自有品牌均在努力推进家居家装数字化赛道的深耕策略。

7、然而结合市场潜在用户规模来看,当下行业面临品牌集中度低的问题,这也让品牌不断寻求有效曝光成为了必然趋势
QuestMobile数据显示,2023年7月,抖音、小红书家居家装类内容共触达1.03亿兴趣用户,而品牌APP、小程序的去重活跃用户数仅为2027.2万,这代表着深耕内容平台的战略对家居家装品牌的打造存在意义和价值。

二、家居家装头部品牌集中度低,借助内容平台“可视化”优势进行有效曝光
1、作为连接品牌与消费者的桥梁,内容平台发挥的作用日益加深,家居家装品牌也在快速转型,通过达人联动,共创种草内容,让原本消费者“自我信息搜集、对比”的过程更具互动性、直观性
QuestMobile数据显示,家居家装品牌在抖音、小红书营销内容投放偏好不尽相同,其中源氏木语主打抖音、小红书平台两手抓战略,2023年7月于两平台营销内容投放总金额达132.8万元;2023年7月,顾家家居在小红书平台营销投放金额为33.1万,超过其在抖音平台的营销投放金额。

2、此外,品牌也在积极加强企业账号体系构筑,借助短视频、直播、团购等新兴营销方式,引导用户商业价值兑现,同时提升品牌价值传播


3、私域布局上,多账号并行是各品牌共同特征,其中全屋定制、智能家居类官方账号的独立运营也是对当下家居市场新趋势的一种快速响应

4、值得注意的是,家居家装类内容以女性用户浏览居多,品牌在传播层面可以考虑从女性视角出发,进而激发用户共鸣

5、家居类达人作为该领域的专业创作者,受到家居家装品牌的青睐;但从达人传播效果看,剧情搞笑类KOL能为品牌带来更广泛的传播

三、智能化、个性化、一站式服务成为打动用户的重要触点,引领行业新趋势
1、作为智能家居领域代表,中控类APP的使用是家庭“迈入智能化”的重要一步
QuestMobile数据显示,小米旗下的米家APP占据最大市场份额,于去年1月上线的荣耀智慧空间APP,凭借机主规模优势,其活跃用户规模在今年迎来爆发式增长。

2、米家以智能硬件为切入点,依托其生态链优势,覆盖更多非小米终端机主;智慧生活则凭借华为终端市场优势,打造智能家电间的互联互动

3、此外,家用摄像头、智能门锁的增长既反映了智能家居市场的不断壮大,同时也透露出用户对于家庭安全性的高度重视

4、智能门锁品牌以年轻人群聚集的发达城市为突破口,瞄准年轻用户对新事物的包容性和对智能门锁的便捷性偏好,加速在一二线城市的用户渗透,扩大整体市场空间

5、伴随着新一代年轻用户成为家居家装主力消费群体,对“懒人友好” 的一站式解决方案、满足个性化表达的“定制家居”愈发受到青睐

6、作为承载生活的媒介,用户对家居空间的打造有着规划与设计的需求,涉及定制的区域不断扩充,且装修风格在个性化表达的需求背景下,呈现多元设计特征

7、用户一边汲取装修灵感,一边进行“避坑修炼” ,因为家居整装从品牌选择、材料选取、施工监工等涉及环节甚多,在给予用户便利的同时,也要求用户对流程的强把控力

四、品牌争相抢占睡眠经济、儿童经济红海市场,产品营销同质化严重
1、从抖音平台家居家装细分品类成交表现来看,“为睡个好觉买单”、“为居家氛围买单” 是市场强烈需求;此外,二胎、三胎鼓励政策带动儿童家具类产品的走俏
QuestMobile数据显示,2023年7月,床上用品销售额超27亿元,其次是家居饰品,销售额为7.68亿元。

2、香薰、摆件、装饰画等小成本即可打造个性化家居风格、烘托生活品质的家居饰品备受用户欢迎,背后反映出重装饰的理念逐步走进用户心智

3、面对当代年轻人睡眠痛点,品牌争相围绕“高质量睡眠” 展开产品营销,提升用户下单意愿

4、随着85后、90后进入育娃阶段,其对儿童家具的选择偏好反映出精细化育儿理念,环保安全、益智、细节感设计是儿童家具热销产品的高频关键词
在儿童家具相关热销产品宣传中,爱果乐、黑白调等品牌重视产品环保、安心等相关卖点的宣传。

5、家居家装行业市场集中度低,存在大量长尾品牌;此外,品牌在产品营销特征上趋同,拓新营销差异点、提升自播能力、深化品牌建设是家居家装品牌亟需关注的方向
抖音平台,家居家装行业销售额TOP10品牌仅占整体市场份额的3.3%,头部品牌市场份额较低。




评论