文|新旅界
昔日出境游龙头旅企凯撒,如今深陷泥潭,走上焦灼的预重整之路,命运身不由己。
经历“最火黄金周”与“最火暑期游”,旅游市场逐渐恢复。从上半年上市旅企财报中也能看出,大部分企业逐步“回血”。但在充满不确定性的市场环境下,也有上市旅企仍身处险境,挣扎在生死线上,甚至离退市仅差一步之遥。
*ST凯撒便是一例。
9月13日,*ST凯撒(000796.SZ)披露《关于公开招募和遴选重整投资人的进展公告》,公司及临时管理人分别与联合体产业投资人青岛环海湾文化旅游发展有限公司(简称“青岛文旅”)、青岛鲁创私募基金管理有限公司(简称“鲁创基金”),牵头财务投资人鲁创基金签署《预重整投资协议》,协议自凯撒旅业被法院裁定受理重整申请后生效。
这意味着,8月21日确定的三亚旅游文化投资集团有限公司(简称“三亚旅文集团”)为中选预重整产业投资人彻底宣告终结,三亚旅文集团放弃投资凯撒旅业。
“在与原中选产业投资人三亚旅文集团磋商过程中,因情势变更等情况各方未能就协议内容完全达成一致,临时管理人依规递补联合体投资人青岛文旅、鲁创基金为中选产业投资人。”凯撒旅业公告中表示。
9月14日,有投资者在互动平台上提问:“产业投资人由三亚国资换成青岛国资,会不会影响三亚法院裁定受理重整,三亚政府、海南政府对公司的支持力度会不会因此减弱?”
对此,*ST凯撒表示,根据临时管理人于2023年7月3日发布的投资人招募遴选公告要求,“意向投资人应承诺重整后上市公司总部设在三亚,不迁址”,因此本次确定青岛国资为产业投资人,并不会导致公司注册地变更,仍将上市公司总部保留在海南三亚,有助于继续依托自贸港的相关政策及旅游服务资源发展主营业务。
尽管预重整投资有了新进展,看到一丝曙光,但*ST凯撒仍面临多重风险,前途未卜。7.65亿元资金占用问题尚未解决、已被实施退市风险警示且存在股票交易终止上市风险,更严重的是,*ST凯撒目前尚处于预重整阶段,还没有收到法院关于进入重整程序的相关法律文书,后续能否进入正式重整程序存在不确定性,《预重整投资协议》能否生效存在不确定性;若《预重整投资协议》生效,公司控制权也存在变更可能性。
缘何时隔半月发生这么大变数?原本中选的三亚旅文集团有哪些苦衷?青岛文旅为什么愿意接手这个“烫手山芋”?后续重整大戏如何演绎?是走向逐渐明朗还是扑朔迷离?本文试图梳理*ST凯撒重整大戏个中谜团。
重整投资人始末
申请重整:2023年6月25日,凯撒旅业收到三亚中院送达的《通知书》以及三亚商务区开发建设有限公司(下称“申请人”)的《重整及预重整申请书》,申请人以凯撒旅业不能清偿到期债务,且明显缺乏清偿能力,但具备重整价值为由,向三亚中院申请进行重整,并申请进行预重整。
法院受理并指定管理人:2023年7月3日,凯撒旅业收到《海南省三亚市中级人民法院决定书》,决定对凯撒旅业进行预重整,并指定凯撒同盛发展股份有限公司清算组为临时管理人。同日,临时管理人发布《关于公开招募和遴选重整投资人的公告》《预重整案债权申报公告》。
公开招募重整投资人:2023年8月21日,经凯撒旅业预重整投资人遴选评审委员会依法评审,并经海南省三亚市公证处进行现场监督公证,确定三亚旅文集团为中选预重整产业投资人。青岛文旅、鲁创基金作为联合体于报名期内报名自愿参与重整投资,并于2023年8月21日提交了具有法律约束力的重整投资方案。经公开招募及遴选程序,经评审委员会市场化、法治化评审,并经海南省三亚市公证处进行现场监督公证,确定三亚旅文集团为中选产业投资人,联合体投资人青岛文旅、鲁创基金为备选产业投资人。
公开招募和遴选重整投资人新进展:2023年9月11日,在与原中选产业投资人三亚旅文集团磋商过程中,因情势变更等情况各方未能就协议内容完全达成一致,临时管理人依规递补联合体投资人青岛文旅、鲁创基金为中选产业投资人。依据各方初步意向,凯撒旅业及临时管理人分别与联合体产业投资人青岛文旅、鲁创基金,牵头财务投资人鲁创基金签署《预重整投资协议》。
凯撒旅业及临时管理人与产业投资人的协议约定内容为:一是在2023年底前执行完法院裁定批准的重整计划;二是在协议约定期限内,联合体产业投资人中的青岛文旅取得重整后凯撒旅业的控制权,鲁创基金将其作为产业投资人取得的股票表决权委托给青岛文旅行使。三是青岛文旅支付履约保证金5766.18万元,鲁创基金支付履约保证金1441.55万元。
与牵头财务投资人约定内容为:一是财务投资人不取得重整后凯撒旅业的控制权。二是鲁创基金在规定时间内组织指定财务投资人与临时管理人另行签署《预重整投资协议》,并承担兜底责任。三是财务投资人所持股票不会与任何一方形成一致行动人,也不会单独谋求重整后凯撒旅业的控制权。四是鲁创基金及指定财务投资人支付 8692.74万元履约保证金。
据此,凯撒旅业及临时管理人累计将收到产业投资人和财务投资人合计约1.59亿元履约保证金。如果按照重整一般缴纳总投资金额不超过20%计算,凯撒旅业重整预计将投入数十亿元。
具体来说,协议的核心内容为:
协议核心内容
凯撒旅业及临时管理人
与产业投资人的协议约定内容
一、在2023年底前执行完法院裁定批准的重整计划;
二、在协议约定期限内,联合体产业投资人中的青岛文旅取得重整后凯撒旅业的控制权,鲁创基金将其作为产业投资人取得的股票表决权委托给青岛文旅行使。
三、青岛文旅支付履约保证金5766.18万元,鲁创基金支付履约保证金1441.55万元。
与牵头财务投资人约定内容
一、财务投资人不取得重整后凯撒旅业的控制权。
二、鲁创基金在规定时间内组织指定财务投资人与临时管理人另行签署《预重整投资协议》,并承担兜底责任。
三、财务投资人所持股票不会与任何一方形成一致行动人,也不会单独谋求重整后凯撒旅业的控制权。
四、鲁创基金及指定财务投资人支付 8692.74万元履约保证金。
据此,凯撒旅业及临时管理人累计将收到产业投资人和财务投资人合计约1.59亿元履约保证金。如果按照重整一般缴纳总投资金额不超过20%计算,凯撒旅业重整预计将投入数十亿元。
三亚旅文集团为何放弃?
凯撒旅业与三亚旅文集团未能“牵手成功”,令业界哗然。这原本看起来是件几乎能“板上钉钉”的事。
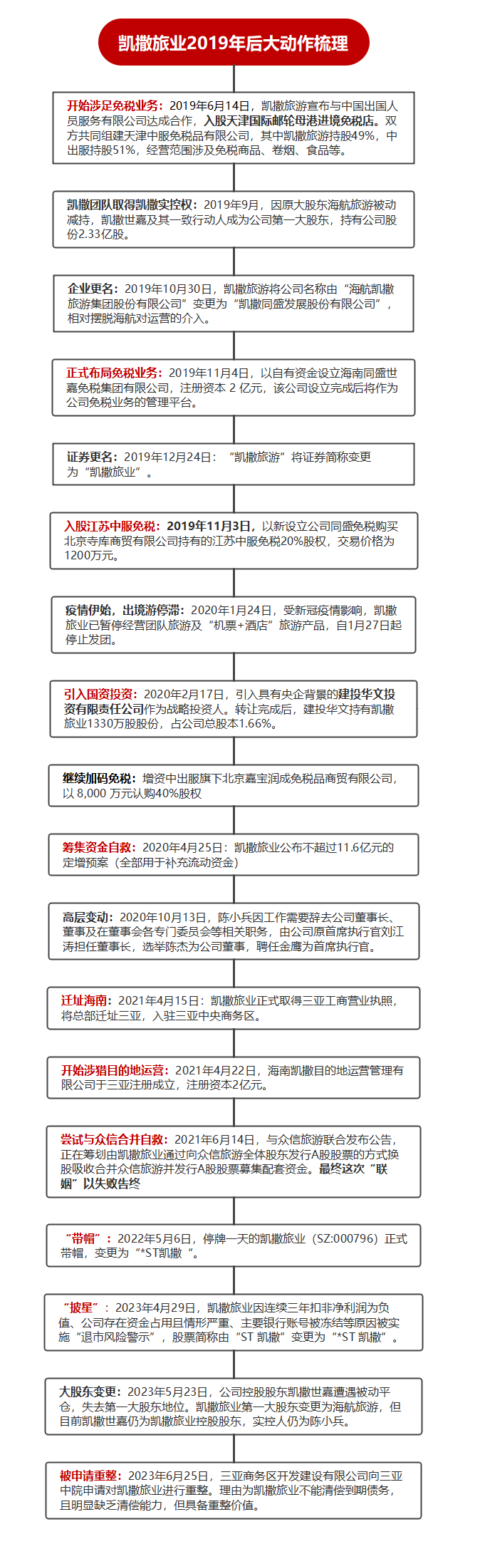
凯撒旅业与海南及三亚的缘分由来已久。凯撒旅业第二大股东海航旅游的“老家”就是海南。作为国际旅游岛,海南是离岛免税业务成为免税领域的“风水宝地”,而凯撒旅业早在2019年就开始布局免税业务。
另外,最重要的是,海南对落户本地的企业提供极为可观的政策优惠:2021年时,海南对注册在海南自由贸易港并实质性运营的鼓励类产业企业,减按15%的税率征收企业所得税;对在海南自由贸易港工作的高端人才和紧缺人才,适用最高15%的个税优惠政策。
海南在免税、旅游度假和政策优惠上的巨大优势,和凯撒旅业在出境游上的行业领先,让两者实现了“双向奔赴”。
2021年3月20日,三亚市政府与凯撒旅业签署合作协议。协议中,三亚市政府承诺会通过鼓励产业基金投资凯撒旅业重点项目、支持凯撒旅业在三亚的旅游、免税等业务发展以及为凯撒旅业在获取授信、办公用地、设立企业方面提供便利政策等多种形式,促进凯撒旅业在三亚的落地发展。
2021年4月15日,凯撒旅业正式取得三亚工商营业执照,正式将总部从陕西宝鸡迁址至海南三亚。
为以海南为中心开展业务,凯撒旅业在2019-2022年间,在海南注册了多家公司,涉及免税、目的地运营等多个领域。
其中,2019年11月设立的海南同盛世嘉免税集团主要聚焦免税业务,2020年10月成立的海南亿步科技有限公司和2021年4月成立的海南凯撒目的地运营管理有限公司则聚焦目的地运营业务,与三亚及海南政府联手举办了“三亚 x《和平精英》2周年起飞狂欢节”等多项目的地营销活动。
三亚也曾数次对凯撒旅业雪中送炭。疫情期间,凯撒旅业曾公布不超过11.6亿元的定增预案,其认购方中就有三亚国资基金——文远(三亚)股权投资基金的身影。
可见,过去四年中,凯撒旅业与三亚积累了诸多的“缘分”。2023年8月21日公告时,三亚旅文也还是中选预重整投资人。缘何时隔半月发生这么大变数?三亚旅文集团究竟有哪些苦衷?凯撒旅业公告中所说的“情势变更”主要有哪些原因?
首先,数十亿元的重整费用,对于三亚旅文集团而言难以承受。
三亚旅文集团成立于2019年7月,由三亚市国资委100%持股,旗下有旅游目的地、旅游服务、旅游消费、城市文化运营、会展节庆及文化体育赛事等业务板块。拥有三亚大小洞天旅游区(5A)、天涯海角(4A)景区以及鹿回头风景区(4A),此外,还有游船码头、会展等资产。截至2019年9月,三亚旅文集团总资产约为80亿元。
其体量虽大,但整体营收规模不大。资料显示,三亚旅文集团2022年营业收入3.23亿元,净利润亏损2.23亿元;2023年上半年营业收入3.43亿元,净利润亏损0.12亿元。资本运作方面,三亚旅文集团在2021年、2022年和2023年发行一期公司债、两期中期票据,分别募集5亿元、8亿元和2亿元。
2023年1月,三亚旅文集团景区运营管理有限公司挂牌成立。同时,为三亚旅文集团谋划新的旅游项目做准备,为上市提供资产增值。
一直以来,三亚旅文集团按照三亚市委、市政府对集团提出的打造三亚市属国企上市企业要求,梳理各个板块业务,不断摸索上市工作。三亚旅文集团已完成13家成员企业的清产核资工作,基本确定以并购为重点的上市路径,正在积极梳理可纳入上市的资源和寻找合适的收购标的,力争培育1家国有公司上市。
凯撒旅业是海南省唯一的旅游上市公司,且属于三亚仅有的两家上市公司之一,海南省对*ST凯撒重整事宜也高度关注,这也是三亚旅文集团参与中选产业投资人的原因。
“但凯撒旅业重整情况极为复杂,三亚旅文集团在介入尽职调查后,可能发现问题非自己所能解决或承受,最终选择放弃。”一位不愿具名的业内人士表示。
海南省显然舍不得放手凯撒旅业这个“壳”资源。7月3日发布的《关于公开招募和遴选重整投资人的公告》中对意向投资人有一项比较特殊的要求,即意向投资人应承诺重整后上市公司总部设在三亚,不迁址。
这条要求,或许是为三亚旅文集团准备,但如今,青岛国资或成为新的实控人,凯撒旅业将面临新的去与留。如果最终青岛国资顺利拿下凯撒旅业,凯撒旅业上市公司的壳是否会一直确保放在三亚而不在青岛?
另一个变数来自*ST凯撒本身。*ST凯撒公司及实际控制人陈小兵9月4日收到证监会下发的《立案告知书》,因涉嫌信息披露违法违规,根据相关法律法规,证监会决定对公司及实际控制人立案。
对此,*ST凯撒称,公司及实际控制人将积极配合证监会立案调查工作,并严格按照相关法律法规的规定和监管要求及时履行信息披露义务。目前公司各项生产经营活动正常有序开展,本次立案不会对公司生产、经营和管理造成重大影响。但是显然,这份《立案告知书》,或许是短短半个月引发情势变更的原因之一。
青岛文旅意欲何为?
青岛文旅于2023年5月24日成立,注册资本为5000万元,经营范围包括:旅游开发项目策划咨询;文化场馆管理服务;游览景区管理;会议及展览服务;休闲观光活动;园区管理服务;城市公园管理等。
其为青岛环海湾投资发展集团有限公司(青岛环海湾集团)全资子公司,实控人为青岛市市北区国有资产运营发展中心。
青岛环海湾投资发展集团成立于2021年8月,承载邮轮港区更新改造主体职能。在环海湾公司业务基础上,探求在能源服务、产城运营、投资拓展、海域开发等业务领域全面发展,全力建设国际航运贸易金融创新中心核心区和高品质滨海休闲活力区,打造“港产城”融合发展青岛样板。
该集团颇具资本。截至2022年8月,青岛环海湾集团注册资本30亿元,资产规模逾300亿元,下设开发建设、城市更新、国际商贸、港区产业发展、安石商业管理、市北城投等八家全资、控股、参股、委托管理子公司,拥有员工150余名。
鲁创基金更是资金实力雄厚。鲁创基金是一家深耕青岛的私募基金机构,与包括青岛地铁集团、青岛交通发展集团、黄岛发展集团、青岛西海岸新区融合控股集团、青岛西海岸经济技术开发区投资控股集团等在内的青岛国资企业关系密切。鲁创基金直接管理基金规模超过30亿元,间接参与管理基金规模超过200亿元。
鲁创基金重点关注城市交通基础建设、轨道交通、智慧城市建设等领域,此前并未涉及文旅相关项目,这次参与凯撒旅业重整既是产业投资人之一,也是牵头财务投资人。
“从资金实力看,市北区是青岛主城区,从2023年上半年看,财政收入增速居青岛市首位。青岛国资这些年来的重大收购和迁址投资有胜有败,除了补齐地方经济的一环,关键还得看企业自身的能力。”一位不愿具名的业内人士表示。
也有市场人士表示,“凯撒高端出境游和青岛的邮轮,给人无尽想象。这可能是青岛文旅并购凯撒旅业的未来考虑方向。”
值得注意的是,在加快构建以国内大循环为主体、国内国际双循环相互促进的新发展格局下,青岛提出要建设国际消费中心城市。跨境商品及免税巨头纷纷布局岛城市场, 2021年2月中国医药集团有限公司旗下免税品公司“中服免税”青岛店试营业。岛城跨境商品消费和体验不断升级,这将成为驱动岛城消费市场升级的重要引擎,加快青岛建设国际消费中心城市的步伐。此次认购凯撒旅业是否会是加磅免税市场?
公开信息显示,产业投资人青岛文旅,今年5月份刚成立,8月起陆续聘请知名中介机构毕马威、中伦律所、华夏智库进行重整项目咨询。8月22日凯撒旅业与三亚旅文集团告吹,凯撒旅业当即投向青岛文旅。
麻烦缠身的凯撒
有了资金实力相对可靠的青岛国资援手,凯撒旅业的预重整总算有了一个开始。但即便有诸多出境游相关消息利好,凯撒旅业的业绩也逐渐有了起色,但业内不少人还是对凯撒旅业的投资价值抱有疑问。
毋庸置疑,凯撒旅业在其主业——出境游以及航空、铁路配餐领域有绝对的行业优势,但在过去数年中,凯撒旅业积累了太多沉疴,以至于积重难返。
首先,债务问题严重。本次重整风云的起始,就是凯撒旅业一笔欠债:凯撒旅业所在办公楼的业主三亚商务区开发建设有限公司,因凯撒旅业无力偿还约89.97万元的债务而对三亚中院提起了对凯撒旅业的重整申请。这笔对上市公司而言似乎并不算庞大的债务,却成为了“压倒骆驼的最后一根稻草”。
2023年08月29日,*ST凯撒发布公告,表示其连续12个月内累计收到法院执行文书涉案金额6.16亿元,占公司最近一期经审计净资产绝对值的68.07%。其中存在2笔单项涉案金额占资产绝对值10%以上的重大诉讼事项,5笔金额超过人民币1,000万元的重大诉讼事项。
从财报中也可以看出,其债务问题形势严峻。2018-2022年,凯撒旅业的负债率一路由60.89%上升至126.66%,现已远超其资产净值。
再者,出境游现阶段复苏缓慢,利润增长缓慢。目前,国家虽已三次发布出境团队游和“机票+酒店”业务名单,出境游政策不断优化。但上半年,国际航线旅客运输量仅恢复至2019年的23%,出境签证相比于2019年也有不少障碍。
2023年上半年,凯撒旅业营业收入2.28亿元,同比增长19.7%;净利润亏损1.18亿元,同比亏损减少28.6%。细分行业来看,配餐业务营收为1.21亿元,占当期总收入的53.29%;旅游服务营收为0.75亿元,占当期总收入的32.72%。
从凯撒旅业财报可以看出,虽然其出境游相关交易流水已同比增长325%,受限于紧张的国际局势以及由此衍生的航班、签证恢复难问题,这一困境或将持续一段时间。
另外,凯撒旅业在免税、目的地运营层面布局缺少实质收获。从其历年财报可以看出,真正能为凯撒旅业带来利润的仅有旅游服务、航空铁路配餐业务、食品饮料业务这三大主营业务,其他业务没能成为凯撒旅业的“造血者”。
从时间轴可以看出,免税方面,凯撒的布局早在2019年就已开始。2019年11月4日,凯撒集团以自有资金设立海南同盛世嘉免税集团有限公司,注册资本2亿元,该公司被预定作为凯撒免税业务的管理平台。
后续,为进军竞争激烈的免税市场,凯撒旅业选择携手中国出国人员服务有限公司(简称中出服),自2019年开始先后入股天津国际邮轮母港进境免税店(持股49%)、以1200万元购买江苏中服免税20%股权、增资中出服旗下北京嘉宝润成免税品商贸有限公司,以8000万元认购40%股权。
对凯撒旅业来说,布局免税业的好处显而易见:免税店多布局于海南这样的知名度假目的地,或出境游游客经常接触的机场与邮轮港口,能极好地赋能企业主营业务。
不过,从目前情况看,免税的相关布局并未给其带来明显财务回报:根据2022年财报,其持股的三家免税企业中,仅天津中服免税带来盈利42.47万元,江苏中服和北京嘉宝润成分别亏损206.63万元和607.5万元。
目的地运营方面,其2021年核心动作为承办旅游+电竞主题的“三亚 x《和平精英》2周年起飞狂欢节”、“文化自贸港乐学海之南”暑期旅游节主题活动和“崖州古城文化节”等本地活动;2022年主要为签约海南省旅文厅主办的“2022 年第二季健康游欢乐购——我和海南的约惠”联合推广活动,与新加坡、沙特等国家旅游局合作为其进行赋能与深度推广;2023年半年报中则只阐述了经营理念,未提及具体业务信息。
可见,整体而言,这些业务仍以“锦上添花”为主,难以雪中送炭。
业内人士表示,尽管市场逐渐恢复,业务规模在扩大,但凯撒旅业想要在短时间内通过业务经营来解决资金困难并不现实,重整恐怕是摆脱困境的最高效方法之一。如若凯撒旅业重整完成,轻装再出发,也许叠加市场复苏,很有可能再次获得投资人的青睐。
但重整仍未尘埃落定。虽然递补产业投资人和牵头财务投资人与凯撒旅业及临时管理人已签署了预重整投资协议,但未来依然存在较大变数。除去原有的资金占用、存在被终止上市等风险外,现在一是又增加了协议的生效时间问题,二是是否还有“因情势变更”的情况存在,不得而知。
“本次重整成功与否决定公司能否保留上市地位,假如12月31日前没有可行的净资产转正和解决资金占用问题方案,凯撒旅游或有退市风险。”上述人士表示。
国资入股旅企,是否将成趋势?
年度重整大戏跌宕起伏,三亚、青岛两方国资都意欲下注凯撒旅业,体现出了国有资本争抢行业龙头上市企业资源的强烈意愿。无独有偶,疫情期间,三特索道、天目湖也纷纷转为国资控股,更令国资存在感凸显。这也引发了业内对另一些面临退市风险的旅企的关注,如*ST西域、*ST新联、*ST雪发等。他们是否也会成为国资的“抄底对象”?
一名不愿具名的证券分析师对新旅界指出,这几家企业的情况并不能一概而论。他指出,三特索道企业本身经营情况平稳,引入国资主要是因为其前任大股东武汉当代科技集团经营不善陷入危机;天目湖与溧阳政府的合作并非政府“抄底”而是双方一拍即合,有了政府背书,天目湖能走得更远。
而目前“披星戴帽”的几家企业里,西域旅游财务情况相对健康,加之现在旅游业正迅速恢复,今年大概率能顺利摘帽,未必需要另外引入投资人;至于*ST新联和*ST雪发,其主营业务都有很大一部分是房地产,对旅游业的赋能作用相对有限,在地产下行严重的当下,国资未见其愿意再为自己增加难以消化的“烫手山芋”。“但也不排除部分国资会有出于政治责任而接手的可能。”
整体来说,现阶段国资入主文旅企业,更多是“强强联合”,而非单纯“抄底接盘”。
凯撒旅业整合,面临多方利益博弈,仍迷雾重重。接下来,青岛国资能否顺利整合凯撒旅业?新旅界将持续关注。


评论