文|新经济e线
进入9月以来,基金发行市场持续低迷。9月的前3周,基金募集规模合计仅为765.08亿元,今年第三季连续3个月在低位徘徊。在这一背景下,发起式基金成为了近期基金发行的主力选手。仅9月18日至9月22日一周里,在当周成立的35只基金中,多达16只发起式基金扎堆亮相,数量占比接近五成。
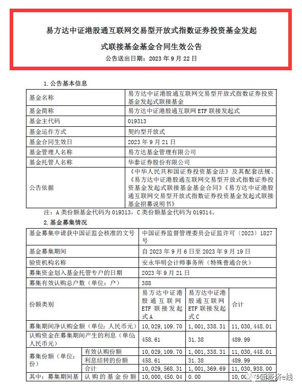
仅9月19日和9月21日两天,易方达基金旗下就有5只发起式基金(份额合并计算)相继成立,分别包括易方达中证港股通互联网联接(A/C)、易方达中证电信主题联接(A/C)、易方达中证500质量成长联接(A/C)、易方达中证生物科技主题联接(A/C)、易方达中证家电龙头指数(A/C)。

来源:基金公告
以上5只基金中,仅易方达中证港股通互联网联接(A/C)募集约1100万元左右,其余4只募集规模均约1000万元左右。按有效认购户数计,最高的易方达中证港股通互联网联接(A/C)为388户,最低的易方达中证电信主题联接(A/C)仅85户。
此外,9月19日,国泰君安资管也有2只发起式基金成立,分别包括国泰君安新材料(A/C)和国泰君安消费机遇(A/C),各募集约1000万元,其有效认购户数更是分别低至2户和3户。

按照有关规定,发起式基金管理人以固有资金认购金额不低于1000万元,认购的基金份额持有期限不少于3年。其备案条件为基金自基金份额发售之日起3个月内,在基金募集份额总额不少于1000万份,基金募集金额不少于1000万元人民币的条件下,基金募集期届满或基金管理人依据法律法规及招募说明书可以决定停止基金发售,并在10日内聘请法定验资机构验资。基金管理人自收到验资报告之日起10日内,向中国证监会办理基金备案手续。
Wind统计表明,截至9月24日,今年来已经发行的发起式基金合计有277只。其发行数量已超出去年同期的234只,也超过了2019年全年和2020年全年的212只和222只。
“以小博大”
业内人士认为,对基金管理人而言,在基金发行冰点期,发起式基金可谓是“以小博大”。除了降低募集门槛以外,基金公司低点布局也可借机积累长期投资业绩和口碑。
从投资类型(三级分类)来看,上述277只发起式基金分别涉及混合债券型二级基金、国际(QDII)被动指数型股票基金、被动指数型基金、中长期纯债型基金、偏股混合型基金、普通股票型基金、目标日期型FOF、偏股型FOF、偏债型FOF、平衡型FOF、债券型FOF等多类产品。
其中,被动指数型基金数量位列榜首,共计有69只,占比超过两成,达24.91%。偏股混合型基金居其次,录得有68只,占比约24.55%,位列第三的为中长期纯债型基金,共计有33只,占比约11.91%。
不过,就发行规模而言,由于今年来基金发行市场步入冰点期,发起式基金年内发行规模累计为606.82亿份,不及去年同期的1264.97亿元,较去年同期规模“腰斩”,同比骤降52.03%。2022年,全年新成立发起式基金356只,共计募集份额1804.53亿份。
据新经济e线统计,按有效认购户数计,截至9月24日,今年来共计有12只发起式基金均只有一户,其发行份额全部由发行人以固有资金认购,持有其100%份额。居首的国泰君安资管旗下有4只产品上榜,分别为国泰君安君增利60天滚动持有(A/C)、国泰君安周期精选(A/C)、国泰君安创新成长(A/C)、国泰君安善兴平衡养老目标三年持有。其中,国泰君安君增利60天滚动持有(A/C)和国泰君安善兴平衡养老目标三年持有各募集超过5000万元,分别为5001.9万元和5499.9万元。
从今年来新产品发行数量来看,国泰君安资管年内发行成立新基金13只,多达11只为发起式基金。其中,国泰君安安平一年定开、国泰君安沪深300指数增强(A/C)、国泰君安高端装备(A/C)、国泰君安领航成长一年持有(A/C)、国泰君安远见价值(A/C)国泰君安新材料(A/C)等6只基金的有效认购户数都只有2户。除了国泰君安安平一年定开募集规模达到8.1亿元外,其余5只基金募集规模均在1000万元或1500万元左右。
仅国泰君安安裕纯债一年定开和国泰君安同业存单指数7天持有这两只基金为非发起式基金。同样,国泰君安安裕纯债一年定开的有效认购户数也只有数百户,为270户。按该基金募集规模40亿份计,户均认购金额高达1481.48万元。某种程度来讲,该基金为机构定制基金的可能性较大。
另据新经济e线统计,在今年来新成立的69只发起式被动指数基金中,其联接基金占据了绝对主导,多达52只,占比高达75.36%。包括已经成立的和正在发行的在内,最多的易方达基金旗下就有多达16只发起式指数基金联接基金,12只已经成立,分别包括易方达中证港股通互联网联接(A/C)、易方达中证500质量成长联接(A/C)、易方达中证电信主题联接(A/C)、易方达中证生物科技主题联接(A/C)易方达中证绿色电力联接(A/C)、易方达中证港股通医药卫生综合联接(A/C)、易方达中证装备产业联接(A/C)、易方达中证芯片产业联接(A/C)、易方达中证长江保护主题联接(A/C)、易方达中证港股通消费主题联接(A/C)、易方达中证云计算与大数据主题联接(A/C)、易方达中证医疗联接(A/C),合并发行规模合计1.78亿元。
截至9月24日,易方达中证新能源联接(A/C)、易方达中证软件服务联接(A/C)、易方达中证物联网主题联接(A/C)、易方达中证消费电子主题联接(A/C)等4只产品仍在发行期。
同样,在头部管理人中,今年来华夏基金旗下也有13只发起式联接基金成立,其募集规模介于1000万元至2000万元之间。另有华夏中证全指运输联接(A/C)一只基金的发行截止日期为9月25日。
规模“双刃剑”
新经济e线注意到,尽管发起式基金能够“以小博大”,但是“宽进严出”的发行机制也是一把“双刃剑”,这将对后期基金的存续规模带来严峻考验。
按照发起式基金存续期内的基金份额持有人数量和资产规模要求,《基金合同》生效满三年后继续存续的,连续20个工作日出现基金份额持有人数量不满200人或者基金资产净值低于5000万元情形的,基金管理人应当在定期报告中予以披露;连续50个工作日出现前述情形的,基金合同终止,不需召开基金份额持有人大会。
针对发起式基金的终止条款,《基金合同》生效之日起三年后的年度对应日,若基金资产净值低于2亿元的,《基金合同》自动终止,不得通过召开基金份额持有人大会的方式延续。

来源:基金公告
在最新的案例中,对富安达科技创新而言,随着基金合同生效日届满三年,最严峻的考验已经到来。2023年9月23日,富安达基金发布公告称,公司旗下管理的富安达科技创新(基金代码:A类:009789,C类:019253)于2023年9月22日发生大额赎回。为确保基金持有人利益不因份额净值的小数点保留精度受到不利影响,公司决定自2023年9月22日起提高该基金份额净值精度至小数点后第8位,小数点后第9位四舍五入。
公开资料表明,富安达科技创新成立于2020年9月18日,基金募集规模15664.74万元,有效认购户数为1799户。其中,基金管理人和基金经理等人分别以固有资金各认购999.9万元和5.93万元,合计认购1005.83万元,占比6.42%,上述份额自合同生效之日起持有不少于3年。不过,等到去年四季度末,该基金已跌破5000万元的清盘“红线”。截至今年二季度末,其规模已缩水至约4900万元。如今,随着基金面临大额赎回,或许再度拉响了清盘警报。
同样,西藏东财基金也于9月18日发布了关于西藏东财消费精选混合型发起式证券投资基金可能触发基金合同终止情形的第二次提示性公告。据公告披露,根据基金合同“第五部分基金备案”之“三、基金存续期内的基金份额持有人数量和资产规模”的约定:“基金合同生效之日起三年后的对应日(该对应日如为非工作日,则自动顺延至下一个工作日),若基金资产净值低于2亿元人民币的,本基金合同自动终止,且不得通过召开基金份额持有人大会延续基金合同期限。”
据悉,该基金基金合同生效日为2020年9月23日,基金合同生效之日起满三年后的对应日(该对应日如为非工作日,则自动顺延至下一个工作日)为2023年9月25日。若截至2023年9月25日日终,该基金出现触发基金合同终止的上述情形(即基金基金资产净值低于2亿元人民币),基金管理人将终止基金合同,并按照基金合同的约定履行基金财产清算程序,无须召开基金份额持有人大会。
彼时,西藏东财消费精选成立之初,基金募集规模约13382.36万元,有效认购总户数为6628户。截至今年二季度末,其总份额仅录得9396.82万份,基金资产净值仅约7223.99万元。报告期内,东财消费精选混合A成立至今净值增长率为-22.41%,落后同期业绩比较基准(中证内地消费主题指数收益率*80%+中证综合债指数收益率*20%)15.08%。
此前于9月16日,德邦基金关于德邦量化对冲策略灵活配置混合型发起式证券投资基金可能触发基金合同终止情形的提示性公告也表明,截至2023年9月14日,基金已连续30个工作日基金资产净值低于5000万元。
此外,进入9月以来,银河龙头精选和华润元大价值优选两只发起式基金也已相继完成清算,并披露了清算报告。可见,对基金管理人而言,发起式基金这把“双刃剑”要用好也绝非易事。
*微信号:netfin888



评论