文|雷报 晓艳
编辑|努尔哈哈赤
这周四结束,中秋+国庆的八天小长假就要来临。我们很容易有明显感受,今年以来,各类二次元线下展会以及潮流玩具展的声势整体达到了较高的水平,部分活动甚至冲上微博热搜这样的大众话题界面,吸引不少关注,具有足以“破圈”的热度。
那么伴随假期,尤其是时间长达一周的节假日,漫展、潮玩展等类型活动又有着怎样的状况、特征呢?对此我们对部分活动进行了盘点,来一探究竟。
整个中秋国庆假期,可能有上百场漫展、潮玩展吸引相关爱好者
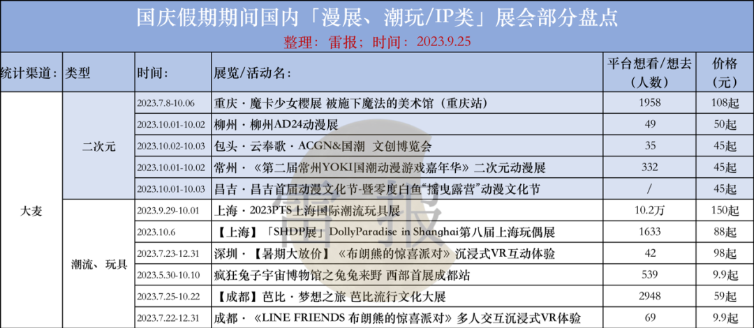
我们主要统计了大麦和B站会员购这两大票务平台,前者涵盖活动类型较广,比如演唱会、演出等等,后者则覆盖了大量国内次元文化活动门票的售卖。
在大麦,我们能够看到动漫《魔卡少女樱》在重庆有相关展览,国庆假期期间依旧在开,在二次元领域,平台显示有近2000人想看,已经是较为热门的情况(平台)。此外还有柳州的AD24动漫展、包头的云奉歌·ACGN&国潮 文创博览会、第二届常州YOKI国潮动漫游戏嘉年华等。从地理区划来看,二次元展会的城市分布是较为广泛的,华北、华东、华南、西南,甚至是西北等地,国庆期间都有二次元活动举行(仅为部分统计)。

潮流玩具展方面,国庆期间,上海、成都、深圳等城市都有涉及,大家可以看到LINE FRIENDS、芭比、疯狂兔子等IP,还有如泡泡玛特等潮玩品牌的IP及产品。

可以看到,9月29日将在上海新国际博览中心举行的2023PTS上海国际潮流玩具展非常热,在大麦,显示有10.2万人想看,下面还有100多条评价,作为由泡泡玛特主办的知名潮玩玩具类展会,其提到自2020年STS上海国际潮流玩具展至今,已有1000多个日子没和大家见面,此次终于可以重磅回归,活动将聚集世界各地近400个潮玩品牌,近千款展会限定潮玩,还有多重惊喜活动。作为行业型展会,其票价也在统计到的,大麦的众多活动中“一骑绝尘”,价格为150元起,其他类型活动大部分都是不足百元起。该展最高还可达到单人单日599元的票价。
此外,我们还可以看到部分IP在开展VR体验类的活动,铺设全国。


再来看B站,以上为近30起的二次元类的活动,但也只是来自平台的部分,从中可见在国庆假期期间(包含中秋),全国的漫展类活动的数量的确是不少的,整个市场看起来颇为蓬勃。
另外,和大麦上的漫展活动一样,来自B站会员购的活动,信息显示也是真正遍及全国各地,除了北京这样的一线城市,成都、长沙、武汉、西安等省会城市,在一些二次元气息并非十分浓厚,抑或三四线小城市,当地的次元文化爱好者们同样有机会参与相关活动,让假期能够有较为多元、兴趣化的选择。根据统计,能够看到在这一时间段,二次元活动是真正蔓延至全国的,像毛细血管一样触及全国各地的爱好者,市场非常的热闹。

B站会员购截图
另外,从售价来看,这些活动的门票价格基本在五六十元左右(单张),50、55、60、65非常普遍。也有少数会达到七八十,如表格中统计的,北京和沈阳的部分活动。时间则基本是举行两三天。
从平台的想去人数来看,统计到的这些部分活动基本在上千,低则1000多,高可以上万。关于人气高的活动,在雷报【微信:leinewspaper +关注】看来一方面是品牌或规模等因素,细节的还有活动嘉宾等原因,譬如长沙·第35届ACC动漫展和成都·2023迷鹿ACGCITY动漫展都显示因Cos而闻名“二次元”的卡琳娜将出席,后者还有知名配音演员陈张太康将参与。沈阳·第十届SSCA动漫游戏博览会、武汉·第26届艾妮动漫游戏展也均有人气配音演员张福正、吴晛,以及不少coser出席。这或许会在较大程度上调动二次元爱好者的参与热情。

此外,邀请知名嘉宾也有机会助推展会营收,部分与嘉宾关联活动需要相比普通票的较高价格,同时包含更多权益、福利,不少粉丝是慕名而来。
提到活动,通过统计也可以看到内容上漫展的玩法非常丰富多彩,譬如邀请众多的人气coser与爱好者们见面,抑或举行宅舞、表演,进行游戏等活动,还有签售会、游戏比赛等各种类型,令人眼花缭乱。同时部分活动现场也可以买到除了同人制品的正版授权产品,一些周边品牌会进行驻扎,以此为二次元们带来更丰富的消费机会和体验。面对如此巨大的人流,品牌也能够从中获益,无论是刷脸还是实现产品销售。

此外,通过其他渠道,假期期间,第十六届中国国际漫画节、CCG Wild云南动漫游戏博览会、WF2022-2023上海等行业活动同样值得期待。
第十六届中国国际漫画节将于9月26日在广州开幕,将举办中国动漫金龙奖、中国漫画家大会、动漫产业项目恳谈会、中国国际漫画节动漫游戏展、“青衿之志·国漫风华”主题画展及“漫画节在身边”等一系列精彩活动。

还有像中国国际动漫游戏博览会(CCG EXPO)这样与当地民族文化特色和旅游资源相结合的二次元类型展会,据了解腾讯视频、优酷动漫、爱奇艺动漫、bilibili国创、阅文动漫、咪咕视频、上海美术电影制片厂等平台均将参展。还有知名声优锦鲤,风袖,coser熊祁等、《完美世界》《斗罗大陆》等动漫主创团队签售见面会,以及非遗传统文化与动漫IP融为一体的系列活动也极具吸引力和独有特色。
WF2022-2023上海则是是日本老牌模型制作商株式会社海洋堂主办的“世界规模最大的造型、模型展会”。据介绍此次共有近 280家国内外手办模型品牌齐聚一堂,并带来数量众多的会场特别贩售商品。对于周边爱好者或从业者来说无疑极具含金量。据官方消息,其10月2日的VIP票20秒即售罄,即使价格高达580元。足见相关爱好者的购买和消费力。结合前面的泡泡玛特展会,也可见玩具、周边展的门票是比较贵的。
有关市场需求有多大,除了以上这些相对大型的漫展、国风等活动,我们发现遍及全国各地的小型的二次元活动也不少。部分可能在酒店、商场空间,或者私人场所举行,人数规模可能几十、上百,或者更多,大家因为喜欢同一部作品或其他相同的喜好而聚集在一起,活动同样精彩,也基本需要和漫展一样购买门票。显而易见,二次元线下市场是非常热的,之所以能够有这么多的活动展开,正是源自二次元群体旺盛的线下体验、交互需求。
漫展市场有多大?
以上是即将到来的假期的盛况。其实在这之前,今年以来,行业内的各色活动同样吸引到不少爱好者的参与,令他们感到热情、激动、眼花缭乱。当然也让从业者看到蓬勃的消费市场。
譬如终于“卷土重来”的CP29(comicup 29),据悉调动30多万动漫爱好者和创作者参与,“二次元攻打上海”的盛况甚至使其冲上了微博热搜,也可见二次元群体的广阔、知名二次元活动的极高的关注和讨论度。
还比如7月份举行的BW2023,据了解也有超9万人次前来打卡,合作和参展商家达到了220余家。据悉今年其活动场地面积达到了14万平方米,是历届场馆最大、嘉宾最多的一届。
7月,为期5天的2023ChinaJoy共有约500家企业参展,总计观众达33.8万人次,日均8.45万人次,该展是当今全球数字娱乐领域最具知名度与影响力的年度盛会之一。
笔者今年也参加了西南地区同样较为大型的同人类展会——举办地在成都的cd26,通过长期关注主办的官方微博,可以明显感知到门票供应的不足。主办分批次放票,据悉共放出了4万张门票,但从一开始,因为数量的严重不足每每都会引起二次元群体的强烈抗议,直到最终门票全部售卖完毕,依旧有不少爱好者表示没有抢到门票,非常气愤或遗憾。有人在微博发言,“朋友们,当天只有在场外玩了。”
而为了满足受众,抑或安抚其情绪,活动当天也有不需要门票的展馆为大众开放,使即使没抢到门票的次元文化爱好者们也有机会齐聚,交流、沟通,弥补这次不能参加同人展的遗憾。
开展的第一天,场馆现场人头攒动,摊位不少,据官方消息有2000个官方和同人展位,自发性的coser数量也非常多,可见爱好者们的热情。现场也有游戏、表演、动画交流等各类活动,气氛较为热烈。
为了满足二次元爱好者们的消费需求,cd26甚至开通了代购服务,以便大家可以买到自己心仪的IP产品。
一定程度可以看到,真正摆脱此前不能开展的影响因素,在今年终于回归的不少二次元活动的吸引力颇为强盛,大家不仅积极去参与、体验,愿意购买门票,甚至跨越不同的城市去参加,同时在制品、周边等产品层面也有着不小的消费欲望,整体来看二次元群体对于有关二次元的消费非常的积极,而线下活动是非常好的载体,目前也越来越普遍,充满了发展潜力。
艾瑞咨询的相关报告就曾提到:中国的二次元产业已经步入爆发期。具体表现为,2020年整体市场规模达可达一千亿,年增速达到32.7%。泛二次元用户预计2023年达到5亿。
此外,从新兴的周边衍生产业来看,潮玩,虚拟偶像,线下娱乐和服饰市场均可以与二次元文化产生交集,形成新兴周边衍生市场。

图源艾瑞咨询报告
有关线下活动,报告指出,虽然目前中国的线下娱乐市场的体量较小,且以二次元会展为主,但是对比,二次元产业更加发达的日本,自2014至2019年,其二次元线下娱乐市场稳步增长,且产品服务较为多样化,其市场规模5年扩大了2.65倍。
艾瑞咨询认为,“在未来以IP为依托的二次元线下娱乐场所具有很大的市场增长潜力。”另外将二次元IP与原来的线下商业场景进行结合,也将会是一个不错的发展方向。
目前国内二次元+商业体已有表现优异的新旧玩家。亦可见,不只是当下,接下来国内线下二次元娱乐和消费市场将会如何发展,可以说非常令人期待。



评论