文|迈步机器人MileBot
外骨骼机器人是一种结合了人的智能和机械动力,装置机械能量的人机结合的可穿戴装备,通过提供力量辅助增强人类行走运动及重物负荷等能力,既可为力量不足的使用者提供医疗康复和运动支撑等功能,又能够帮助使用者完成长途行军及负重搬运等任务。
一、外骨骼机器人行业发展背景
1.需求增加
近年来,我国人口老龄化进程加快及劳动力人口下降刺激外骨骼机器人需求增长。根据数据,2016-2022年我国65岁及以上人口数量由15003万人增长至20056万人。2015-2019年我国工业从业人员中,装卸搬运类人数由60.4万人下降至60.2万人,建筑业类人数由2164.0万人下降至1957.6万人,大型设备制造业由1065.8万人下降至939.6万人,采矿业人数由558.3万人下降至399.4万人。
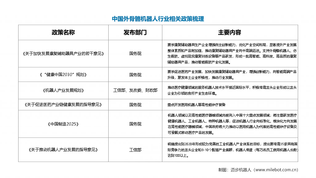
2.政策支持
毋庸置疑,目前我国的外骨骼机器人还处于技术迭代和升级阶段,但国家政策的支持为外骨骼机器人提供了良好的环境,行业正不断加速发展。医疗康复外骨骼机器人站在“康复器械”、“人工智能”、“机器人"等交叉领域风口上,享受多重利好。
3.融资加速
随着中国外骨骼机器人下游市场需求的扩张和产品的逐渐成熟,中国外骨骼机器人行业投融资市场热度也在逐渐上升。外骨骼机器人企业不断获得的融资投入技术研发,解决产品在人机交互等方面的问题,促进了行业产品的升级,将推动行业进一步发展。
4.专利申请
中国外骨骼机器人目前仍在发展初期,其专利申请数量逐年上涨,根据数据显示,中国外骨骼机器人专利申请数量从2014年的24项上涨至2021年的258项,2022年专利申请数量有所下降,为159项。
二、外骨骼机器人市场规模及预测
从市场规模看,我国外骨骼机器人目前还处于早期扩张阶段,市场规模从2016年的0.03亿元上涨至2021年的4.4亿元,同比2020年上涨76%,年复合增长率为171.19%。随着外骨骼机器人行业产品性能的提升和下游医疗需求的增长,预计2025年我国外骨骼机器人市场规模将达42亿元。


评论