文丨经济导报 时超 高冉
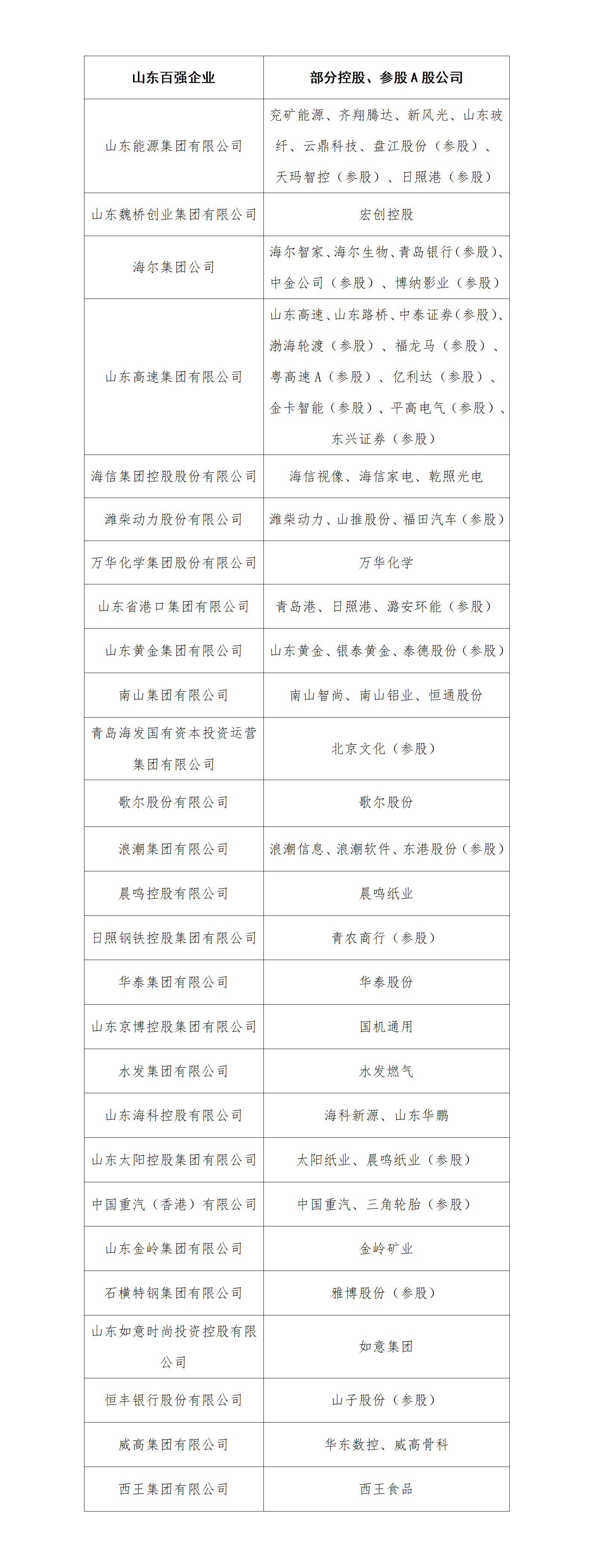
近日,山东省工业和信息化厅日前公示2023山东省百强企业名单。记者初步统计,此次上榜企业中有40家在A股市场已有布局,涉及控股、参股的A股公司数量72家。Wind资讯的统计数据显示,这72家公司合计市值已超过1.7万亿元,可见资本平台给企业带来的积极效应。
从数量上看,2023山东百强企业控股A股公司的数量达到49,参股公司数量达到23家。

其中,山东能源集团有限公司控股A股公司数量最多,达到5家,分别是兖矿能源(600188.SH)、齐翔腾达(002408.SZ)、山东玻纤(605006.SH)、云鼎科技(000409.SZ)、新风光(688663.SH)。南山集团有限公司控股公司数量3家,紧随其后。另外,还有8家企业各控股2家A股公司。

而在参股方面,山东高速集团有限公司参股A股公司数量最多,达到8家,涉及中泰证券(600918.SH)、渤海轮渡(603167.SH)、福龙马(603686.SH)等。山东能源集团有限公司、海尔集团公司分列其后,均参股3家A股公司。还有10家企业各参股了1家A股公司。

从市值表现上看,72家被山东百强企业控股或参股的公司中,万华化学(600309.SH)、海尔智家(600690.SH)位居前两位,市值分别达到2738亿元和1467亿元。海尔集团旗下控制的海尔集团(青岛)金盈控股有限公司参股的中金公司(601995.SH)市值位居第三位,也超过千亿元。
另外,山东黄金(600547.SH)、兖矿能源、潍柴动力(000338.SZ)、歌尔股份(002241.SZ)、青岛啤酒(600600.SH)的市值虽未触及1000亿元的关口,但也都站在500亿元之上。

从行业分布(按照申万行业)情况看,百强企业布局的A股公司中,汽车和机械设备排名靠前,均为6家;医药生物、轻工制造位列其后,为5家;有色金属、基础化工则分别为4家;煤炭、计算机、建筑装修、非银金融、服饰纺织都是3家;还有部分行业只有2家或1家。
总体看来,制造业仍是布局重点,而医药生物、计算机等成长性较强的行业也是受关注的领域。

附:经济导报记者统计的百强企业部分控股、参股A股公司情况

来源:山东财经报道


评论