文|迈点
一、市场动态总结
1、文旅项目:9月北京投资数额高达6项,上海乐高乐园多个项目纷纷开工
文旅项目投资:2023年以来,文旅市场加快复苏。同时,又有诸多重大文旅项目如“春花绽放”般纷纷签约。据迈点研究院不完全统计,2023年9月新签约文旅项目29个。

文旅项目开工:2023年以来,随着旅游业持续升温,全国各地文旅集团纷纷开工建设文旅项目,据迈点研究院不完全统计,2023年9月新开工文旅项目18个。

2、文旅集团融资动态:文旅行业波动性大,环比增长300%
9月文旅整体行业股权变动情况多样,出售、转让、收购等现象均有发生。数额上,相较于8月也有大幅度提升,环比增长300%。从本月行业变动的多样化可知,目前文旅产业波动性较大。

3、集团人事任命:大连圣亚本月出现2职位人事变动

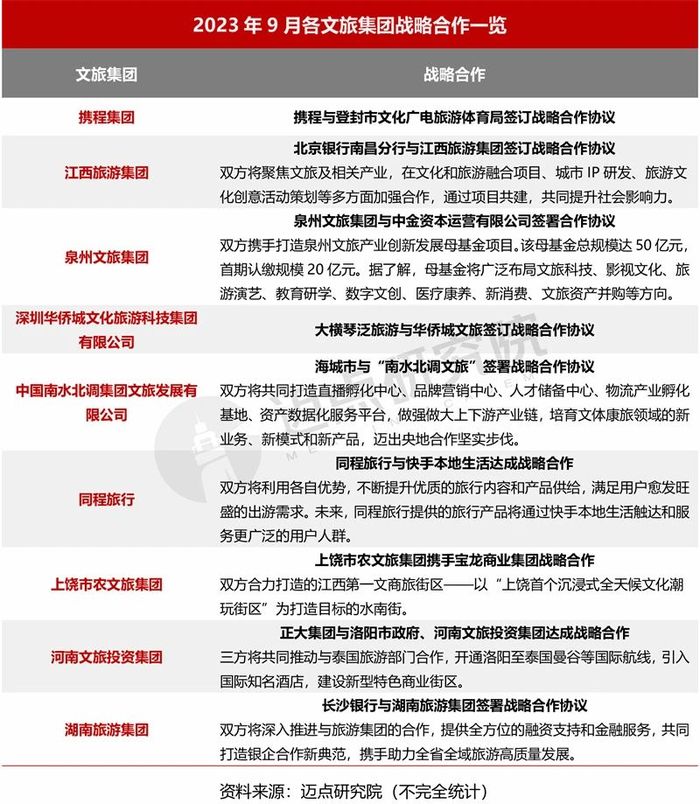
4、文旅集团战略合作:近四月文旅行业合作数额呈现相对性下滑
9月从战略合作数额上看,呈现明显增长趋势,本月有9家文旅集团进行战略合作,环比上升50%。基于近四月战略数额对比,整体呈现相对性下滑趋势,这表明文旅行业合作观念在近几月中有逐步减弱趋向。

5、文旅集团财报数据:携程与途牛半年度财务数据增长明显

二、百强榜单
据迈点研究院数据显示,9月海昌海洋公园、携程集团、中青旅、中国东方演艺集团、豫园股份、复星旅文、中国中免、长隆集团、大丰实业、中国旅游集团进入榜单前十。本月,百强榜单中,共有47家文旅集团排名环比上升,数额环比下降22.95%,50家文旅集团排名环比下降,数额环比上升51.52%,3家文旅集团未发生排名变化。该数据表明,目前文旅集团品牌持续优质性发展有所欠缺。

经迈点研究院监测,9月所有监测的文旅集团MBI指数均值为29.81,环比上升4.25%,TOP100品牌指数均值为156.53,环比上升4.39%。基于两者品牌指数变化规律可得,本月文旅集团品牌依旧处于回暖状态,但整体上升幅度有所放缓,仅不达上月的50%。

三、文旅集团细分榜单
1、文旅集团类型指数与细分榜单
品牌数量分析:本月省市级文旅集团(16.00%)呈现环比增长,地方国有文旅企业(-5.56%)、民营产业服务企业(-11.11%)、民营项目公司(-25.00%)呈现环比下降,其余均未发生变化。由此可得,民营与国有文旅企业品牌拓展方面仍有提升空间。
品牌指数均值分析:本月民营产业服务企业和地方国有文旅企业环比增长数值较为明显,分别为22.43%和21.06%,位居一、二。该数据表明,这两大类文旅集团本月在品牌打造上工作力度有所提升。
1)文旅集团类型分布与品牌指数

2)文旅集团类型细分榜单

2、文旅集团区域指数与细分榜单
品牌数量分析:本月榜单TOP100中东北数量实现2家(长白山旅游股份、朝阳文旅集团),增长率环比达100%,这对于长期处于1家占比的东北来说,具有较大突破性。而华北区域,本月则环比下降28.57%,位列9月环比值末位。
品牌指数均值分析:本月共有75%的区域环比呈现增长趋势,其中华北、东北两大区域增长率均高于39%以上。此数据表明,9月大部分区域的品牌打造在实施方面均有所成效,全国和西南两大区域本月仍需强化。
1)文旅集团区域分布与品牌指数

2)文旅集团区域细分榜单

四、品牌指数分析
9月文旅集团主流指数前十为海昌海洋公园、携程集团、中国东方演艺集团、中青旅、豫园股份、复星旅文、大丰实业、中国中免、长隆集团、中国旅游集团,指数均值为161.69,环比下降3.35%。其中,本月环比增长率最为明显的两大集团分别为大丰实业和长隆集团(联合国世界旅游组织授予长隆集团董事长苏志刚“世界旅游大使”荣誉称号),环比均突破200%。
9月文旅集团大众指数前十为海昌海洋公园、携程集团、中青旅、中国中免、中国东方演艺集团、豫园股份、复星旅文、中国旅游集团、大丰实业、锋尚文化,指数均值为78.6,环比上升18.55%。其中以大丰实业、锋尚文化(数字人点燃亚运主火炬,锋尚文化深度助力杭州亚运)、中国东方演艺集团(中国东方演艺集团有限公司赴新疆开展“春雨工程”公益性慰问演出)三大集团增长优势最为明显。
9月文旅集团行业指数前十海昌海洋公园、携程集团、中青旅、中国中免、中国旅游集团、中国东方演艺集团、曲江文旅、锦江国际集团、长隆集团、济宁孔子文化旅游集团,指数均值为156.51,环比下降3.82%。其中长隆集团、中国东方演艺集团突破环比增长率100%。
9月文旅集团运营指数前十为中国东方演艺集团、华侨城集团、中青旅、海昌海洋公园、携程集团、豫园股份、三湘印象、横店集团、重庆旅游集团、长隆集团,指数均值为100.13,环比未发生明显变化。整体行业中除重庆旅游集团突破近650%的增长率外,其余TOP10集团基本未出现明显变动。



评论