界面新闻记者 |
近日,国家金融监督管理总局湖北监管局发布一则行政处罚书,事涉国家开发银行湖北省分行(以下简称“国开行湖北分行”)违规发放贷款等。

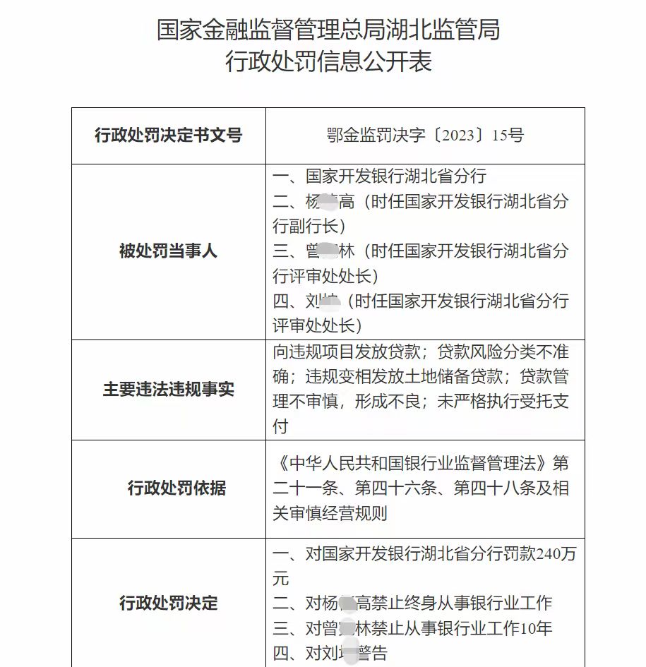
处罚书显示,因向违规项目发放贷款;贷款风险分类不准确;违规变相发放土地储备贷款;贷款管理不审慎,形成不良;未严格执行受托支付,湖北监管局依据《中华人民共和国银行业监督管理法》第二十一条、第四十六条、第四十八条及相关审慎经营规则,对国开行湖北分行罚款240万元;对时任国开行湖北分行副行长的杨某高禁止终身从事银行业工作;对时任国开行湖北分行评审处处长的曾某林、刘某分别禁止从事银行业工作10年和警告。
界面新闻查询中国裁判文书网相关判决书发现,杨某高曾联合多人利用职务便利,假借投资之名,实则收受贿赂,四人共同非法收受他人财务748.65万元。其中,杨某高获利400万元。

目前,杨某高已被开除党籍、提起公诉,但界面新闻没有从公开渠道查询到该案的审理结果。

假借投资百万之名收受贿赂
公开资料显示,杨某高1958年生,大学学历,1980年9月参加工作,曾任国开行湖北分行党委委员、副行长,2018年9月退休。
在退休约两年后,2020年7月,杨某高涉嫌严重违纪违法,接受中央纪委国家监委驻国家开发银行纪检监察组纪律审查和湖北省监委监察调查,并被采取留置措施。
界面新闻记者查询裁判文书网发现,杨某高曾联合多人利用职务便利,假借投资之名,实则收受贿赂,四人共同非法收受他人财务748.65万元。
裁判文书显示,2001年4月,仙桃市人民政府与国开行湖北分行合作搭建仙桃市中小企业融资平台,平台下设“一会两台”,即仙桃市中小企业信用协会、仙桃市投资咨询有限公司(以下简称投资公司)、仙桃市中小企业信用担保有限公司(以下简称担保公司)。由仙桃市城市建设投资开发公司(以下简称城投公司)代表仙桃市政府向担保公司和投资公司进行投资。
2004年4月,担保公司、投资公司正式成立,注册资本分别为3000万元、5000万元,城投公司在两家公司都是第一大股东。为方便对国有资产进行监管,由时任仙桃市政协副主席、党组成员陈启某发担任投资公司董事长,时任城投公司副总经理张某担任担保公司董事长,时任仙桃市政协副秘书长谢某波担任投资公司、担保公司总经理,杨某高作为国开行湖北分行时任客户四处处长,管理、联系仙桃地区相关贷款事宜。
2004年至2012年间,杨某高、陈某发、张某、谢某波等人利用职务上的便利,在办理贷款申报、担保、审批等环节为仙桃市中星电子材料有限公司(以下简称中星公司)提供帮助,在谢某波等人的帮助下,该公司多次通过融资平台向国开行湖北分行、中国银行、仙桃市农业商业银行等银行,累计贷款24笔1.456亿元用于该公司发展,其中从国开行湖北分行贷款6笔9600万元。
2006年9月至2007年2月,经杨某高提议,陈某发、张某与中星公司董事长赵某商议,由谢某波和陈某发、张某、杨某高共同向中星公司投资200万元,每年按150万元固定获取收益。赵某为感谢谢某波等4人的帮助并希望继续得到关照,对此表示同意。
在此期间,谢某波根据陈某发的安排起草了《投资协议》,并与杨某高等人共同向中星公司出资200万元,其中谢某波、张某各出资30万元,陈某发出资40万元,杨某高出资100万元。
2010年,经杨某高、陈某发、张某与赵某商议,将固定收益调整为每年100万元,张某随后将此事转告谢某波,谢某波对此予以认可。
2008年至2014年间,中星公司按约定的固定收益分别给谢某波等4人的账户转款,其中谢某波获利120万元,杨某高获利400万元,陈某发获利160万元,张某获利120万元,4人合计获利800万元。
杨某高等四人以“陈新”的化名入股中星公司200万元,不变更工商登记注册信息,2008年至2010年按照每年75%、2011年至2013年按照每年50%给予固定收益。2014年赵某将固定回报和本金退还后,三人退出入股。
2020年9月,经湖北远达会计师事务有限公司鉴定,上述200万元投资款同期可从中星公司分得利润合计51.35万元,该4人出资200万元的应得收益额为51.35万元,该4人非法获利共计748.65万元。
杨某高已被开除党籍和提起公诉
杨某高退休即将两年却被留置,或与该案东窗事发有关。
2019年5月至6月间,张某被留置后,谢某波向时任政协主席周某反映了自己伙同陈某发、张某等人在中星公司投资并分得利润的基本事实;同年7月16日,谢某波在仙桃市监察委员会作为张某涉嫌受贿一案的证人时出具了情况说明,如实交代了其伙同张某等人在中星公司投资200万元并分得利润的相关事实。
2019年12月11日,经仙桃市监察委员会工作人员电话通知,谢某波于次日到案配合调查,如实交代了自己伙同陈某发、张某等人在中星公司投资并分得利润的主要犯罪事实。
2020年7月,杨某高涉嫌严重违纪违法,被采取留置措施。
2021年1月4日,中央纪委国家监委驻国家开发银行纪检监察组、湖北省监委通报称,“杨某高违反政治纪律和政治规矩,与他人串供堵口,对抗组织审查;违反中央八项规定精神,收受管理服务对象礼品礼金;违反组织纪律,不按规定报告个人有关事项,在接受组织函询时不如实说明问题,利用职务便利在职工招录方面为他人提供帮助;违反廉洁纪律,利用职权或者职务上影响为亲属在承揽保险业务方面谋取利益,违规持有非上市公司股份,违规从事营利活动,违规通过民间借贷获取大额回报;违反工作纪律,在工作中不正确履行职责,造成国有资产重大损失;违反生活纪律,与他人发生不正当性关系;利用职务上的便利,为有关单位或个人在获取贷款、承接工程、购买房屋等事项上谋取利益,本人或通过配偶等特定关系人非法收受、索取巨额财物。”
杨某高身为党员领导干部,背弃理想信念,为官不廉,生活腐化堕落,把组织赋予的金融权力当作谋取私利的工具,且在党的十八大之后不收敛、不收手,性质恶劣,情节严重,应予严肃处理。依据《中国共产党纪律处分条例》《中华人民共和国监察法》《中华人民共和国公职人员政务处分法》等有关规定,决定给予杨某高开除党籍处分,并调整其退休待遇;收缴其违纪违法所得;已将其涉嫌犯罪问题移送司法机关,所涉财物随案移送。
2021年2月,杨某高涉嫌受贿罪一案,经湖北省人民检察院指定管辖,由黄冈市人民检察院向黄冈市中级人民法院提起公诉。黄冈市人民检察院起诉指控:被告人杨某高在担任国家开发银行湖北分行客户处处长,党委委员、副行长,高级客户经理、高级专家期间,利用职务上的便利,为他人谋取利益,索取、非法收受他人财物,数额特别巨大,依法应当以受贿罪追究其刑事责任。
目前该案的审理结果未公开。



评论