10月20日,国家金融监督管理总局行政处罚信息公开表显示,2023年10月12日,英大泰和人寿保险股份有限公司被处罚款280万元,主要违法违规事实为:报送监管部门的标准化数据报表不真实,报送监管部门的关联方和关联交易信息不真实。时任公司数据管理部(大数据中心)总经理周一波,时任公司副总经理夏凡,时任公司办公室(党委办公室、董事会办公室)副总经理毕颖慧,时任公司副总经理、董事会秘书、首席风险官靳松是对上述违法行为直接负责的主管人员,均受到警告并罚款7万元。

来源:界面新闻
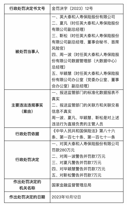
10月20日,国家金融监督管理总局行政处罚信息公开表显示,2023年10月12日,英大泰和人寿保险股份有限公司被处罚款280万元,主要违法违规事实为:报送监管部门的标准化数据报表不真实,报送监管部门的关联方和关联交易信息不真实。时任公司数据管理部(大数据中心)总经理周一波,时任公司副总经理夏凡,时任公司办公室(党委办公室、董事会办公室)副总经理毕颖慧,时任公司副总经理、董事会秘书、首席风险官靳松是对上述违法行为直接负责的主管人员,均受到警告并罚款7万元。

评论