文|壹览商业 胡杰斌
编辑|木鱼
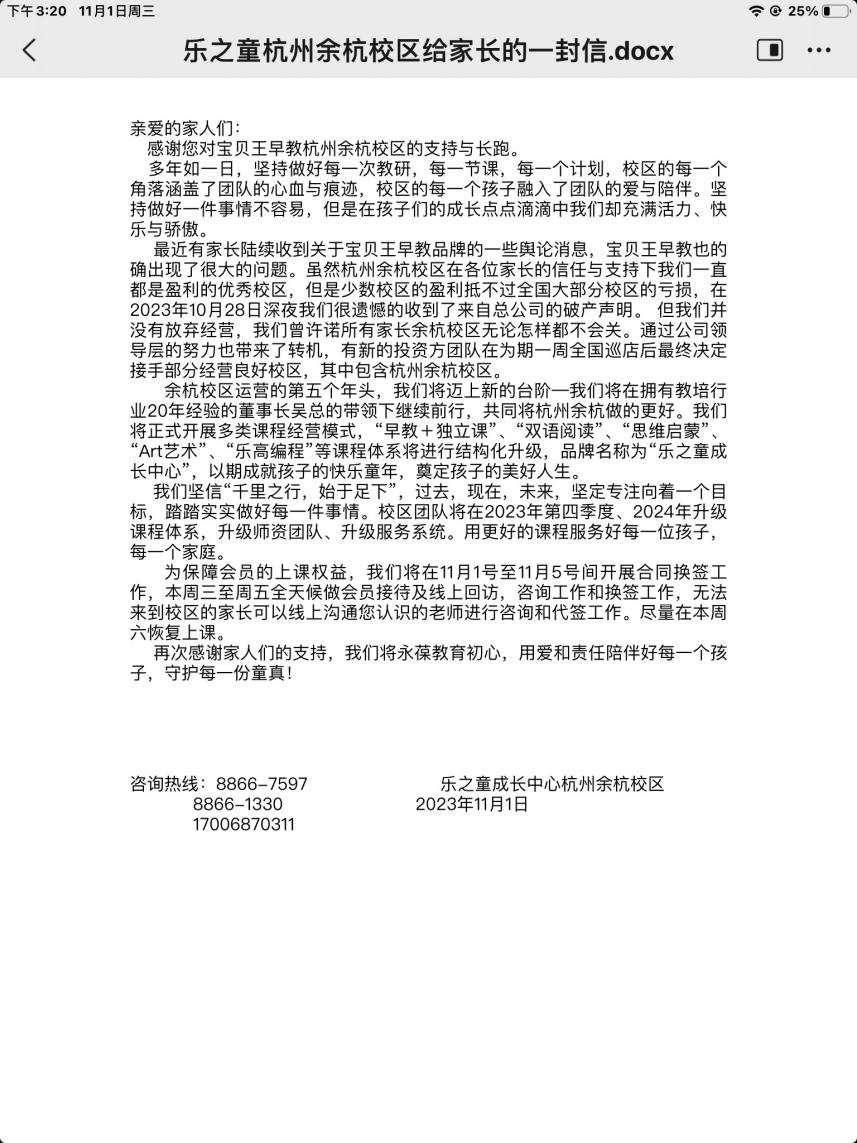
11月1日有杭州市民陆续收到了宝贝王旗下杭州乐之童早教中心的致家长一封信。信中提到该中心已于2023年10月28日收到了来自宝贝王总公司的破产声明,信中提到由于全国大部分校区亏损导致积重难返,最终宝贝王宣布破产,目前已经有投资方团队宣布接收部分校区。
该中心客服告诉壹览商业,杭州余杭校区已被乐之童集团接管,校区合同将会被同步接管。企查查资料显示河南乐之童教育科技有限公司成立于2019年09月02日,注册地位于河南省郑州市中原区伏牛路209号金帝大厦北楼1409,法定代表人为夏加其,截止目前壹览商业未能拨通乐之童集团电话,无法确认是否是信中提到的乐之童集团。
壹览商业同时就此事拨通宝贝王总部电话,但截止发稿宝贝王对此事暂未做出回复。

据资料显示,万达宝贝王集团创立于2014年,2020年7月霍尔果斯万达教育原控股股东霍尔果斯万达儿童文化发展有限公司(万达集团全资子公司)宣布退出股东行列,将100%股权悉数转让予博思美邦(北京)教育咨询有限公司(简称“博思美邦”)。股权转让完成后,霍尔果斯万达教育现已更名为霍尔果斯世瑞博元教育科技有限公司。
截至2023 年9月底,累计开业424家门店,其中直营店141家、委管店283家,覆盖全国 200多座城市,会员超2000万人。旗下拥有儿童乐园、儿童文体、儿童IP 三大核心业务。
宝贝王的破产其实早有预兆,在破产之前已经有多地传出宝贝王闭店跑路的消息。7月山东临沂宝贝王早教中心突然闭店关门,许多家长头一天缴费,第二天早教中心就关门了。9月浙江温州宝贝王早教中心同样也是突然关店。
前不久10月中旬成都商报还曾报道,四川内江万达广场宝贝王已经有20多天未开业营业,被怀疑是卷款跑路。此外,在黑猫平台上已有574条投诉与宝贝王早教有关,其中绝大多数都是与闭店跑路有关
不止宝贝王,今年以来已有多家早教企业被曝大规模关店。据壹览商业不完全统计仅2023年上半年就有110家早教机构闭店关门,其中不乏金宝贝、美吉姆等知名早教企业。以美吉姆为例,其近三年的财务数据显示美吉姆都是在亏损状态,2022年净利润为-4.4亿、2021年净利润为-1.98亿、2020年净利润率为-4.78亿,在连年亏损的状况下美吉姆对大量门店进行了关停,截止6月已关停109家门店。8月福建金宝贝也传出旗下门店被爆出线下门店人去楼空、预付卡无法兑换的情况
事实上,近几年早教行业的问题就屡见不鲜。有行业人士告诉壹览商业,入门门槛低使得早教机构们良莠不齐,再加上备受诟病的预付款式的消费模式,以及早期行业发展缺乏监管,种种因素加持之下早教机构圈钱跑路时有发生。而随着宝贝王的倒下,不知下一个破产的还会是谁。


评论