文|青眼
近日,青眼《完整版安评,难倒化妆品企业!》一文发出后,引发行业热议。毒理学试验作为完整版安评报告的必备项,有行业人士预测,若完整版安评正式实施,化妆品的毒理学检测也会迎来一波热潮。
然而,从青眼的调查情况来看,费用高、有检测资质的机构少、什么原料该做哪些项目不明晰、专业人才稀缺,依然是横亘在企业面前的“四座大山”。
毒理检测费用最高达300万
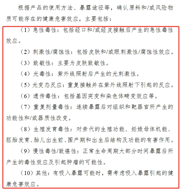
根据《化妆品安全评估技术导则(2021年版)》要求,企业需根据产品的使用方法、暴露途径等,确认原料和/或风险物质可能存在的健康危害效应,主要包括了急性毒性、刺激性/腐蚀性、致敏性、光毒性等10个方面。

▍《化妆品安全评估技术导则(2021年版)》

此外该文件中还指出,通过一系列毒理学研究,测定化妆品原料和/或风险物质的毒理学特征,将其作为危害识别的一部分,也是化妆品安全评估的基础。毒理学研究一般应当按照《技术规范》规定的毒理学试验方法开展。具体包含了13项资料,具体如下表:

也就是说,一个化妆品配方中所包含的每一个原料,都应该参考上述要求进行安全评估,然后,安评人员根据所有原料的评估情况再对产品进行综合评估,并形成一份化妆品安全评估报告。
不过,需要说明的是,并不是所有的原料都需要做上述风险项目的毒理学检测。
多位行业资深人士称,目前已有部分原料可通过已有的毒理学试验结论进行评估。
“如,在CIR中已有约2100种原料的毒理学评估资料,企业可直接使用;此外,《化妆品安全技术规范》中也对723种原料给出了最高使用量限制以及毒理学的说明,针对这部分原料,企业也可以参考法规进行评估;还有部分原料属于食品添加剂一类,评估人员则可以借鉴食品行业的评估资料进行评估。”化妆品违禁词网开发人李锦聪如是说道。
我国已使用化妆品原料目录共收录了近9000种原料,即便有2000多种原料可使用现成的资料,也仍然意味着还有数千种原料需要进行毒理学试验。广州荃智美肤生物科技研究院研发总监张太军表示,“就算是仅按行业常使用的6000余种原料计算,依旧有近4000种原料的安评资料是残缺的或是完全没有的,这个工作量巨大。”
据了解,目前国内具有化妆品毒理学检测资质的检测机构仅不到40家,主要为特殊化妆品、部分儿童化妆品进行毒理学检测。例如美白产品上市之前就需进行多次皮肤刺激试验、皮肤光毒试验和皮肤变态反应试验;而婴儿无泪配方则需要进行急性眼刺激、急性皮肤刺激试验等。
广州一化妆品检测机构负责人对青眼表示,“毒理学检测机构之所以少,一方面是因为以前行业对这个需求不大,另外一方面则是因为毒理学实验室的投入成本较高。”
上述负责人称,通常一个面积约为400平米的毒理实验室,装修成本大概需要150万元左右。“因为毒理实验室需安装2套高效的通压机和出风设备,且设备开启后不能停止,因此还需要配一台发电机,日常的维护和运营成本就较高。”他进一步表示,“此外,毒理试验还需要使用小动物做实验,因此机构还需要办理动物使用许可证、动物防疫证等证件,而这些证件也较难拿到,需要机构对动物从进到出的全流程均有详细的归属和记载。”
据悉,仅是用于装动物的容器都需要1万元/个。如购买100只小白鼠,就需要约20个容器,而这笔开支就是20万。不仅如此,毒理学实验室还需要人力、物力等各方面的运营成本。
正因为投入大,运营费用高,因此,毒理试验的价格也普遍比较高。青眼调查了解到,目前,急性经口毒性试验、急性经皮毒性试验、急性皮肤刺激试验等项目的收费大约为1000元/样至5000元/样之间不等;体外哺乳动物细胞染色体畸变试验、皮肤光毒性试验、皮肤光变态、皮肤变态反应测试等项目则收费更高,普遍在7000元/样至1万元/样左右;而亚慢性经口毒性试验、亚慢性经皮毒性试验、致畸试验、慢性毒性/致癌性结合试验则收费更高,均在15万元以上。从检测周期上来看,上述毒理检测的时间多为40天至60天,部分项目的周期高达8个月。
值得一提的是,有检测机构对于慢性毒性/致癌性结合试验的收费高达300万元。据该机构工作人员介绍,“这一项目的收费之所以较高,是因为需要的动物比较多,实验周期也需要两年,因此收费较高。目前做这个项目的企业也是少之又少。”
虽然,并不是每个原料都需要做所有的项目,但仍可以预见的是,完整版安评报告政策实施后,企业的成本必然会增加。有行业人士预估,“保守估计,一个产品的毒理试验费用估计在20万元至30万元左右。”
所有项目必做or选做,安评人员紧缺亦是难点
值得关注的是,一方面是毒理学检测的费用较高会增加企业的成本,另一方面,由于目前法规没有对每一个已使用原料该进行何种毒理学试验进行明确的规定,因此,行业对此也存在理解偏差。
一部分行业人认为,每种原料都应对照上述10类风险点进行逐一评估,若是已有安评资料的那就直接使用,若是没有,则就需要进行毒理学试验;另一部分人士则认为,不一定所有的原料都需要比对上述10项风险点进行一一检测,而应由评估人员自行根据专业和风险点进行评估;此外,还有一类观点认为,可以参照新原料注册备案里的要求,对已使用原料进行划分,然后再进行相应的毒理学试验。
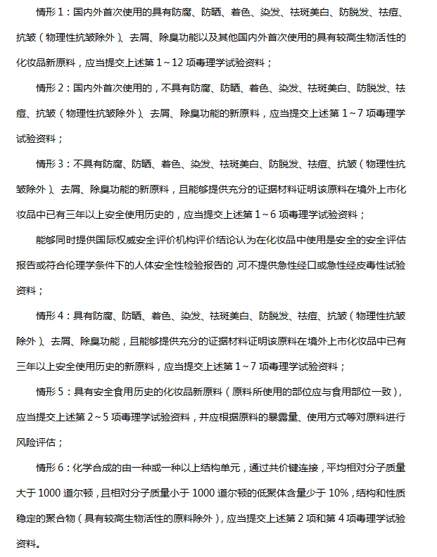
据了解,《化妆品新原料注册备案资料要求》中对新原料的毒理学安全性评价进行了明确的规定。其中对原料的性质进行了6个情形的划分,并对每种情形所需要提交的毒理学测试资料也进行了要求。以不具有防腐、防晒、祛斑美白等功效的新原料为例,这类原料就只需要提供第1~6项毒理学试验资料,而不是全部资料。

▍截自《化妆品新原料注册备案资料要求》
也就是说,如果是已注册备案的新原料,就一定具备了相关的毒理学评价资料,那么,企业如使用了该新原料,在进行安全评估时可以使用现成的毒理资料,无需再单独做毒理。
“不管是按哪种情况来进行安全评估,都非常考验评估人员的专业度。”多位法规工程师均如是说道。
根据《化妆品安全评估技术导则(2021年版)》,其对评估人员的具体要求为,“需具有医学、药学、生物学、化学或毒理学等化妆品质量安全相关专业知识,了解化妆品成品或原料生产过程和质量安全控制要求,并具有5年以上相关专业从业经历。能查阅和分析化学、毒理学等相关文献信息,分析、评估和解释相关数据。能公平、客观地分析化妆品的安全性,在全面分析所有可获得的数据和暴露条件的基础上,开展安全评估工作,并对评估报告的科学性、准确性、真实性和可靠性负责”。
值得一提的是,企业在化妆品安评报告的附录页还需要附上评估人员的简历,且简历内容应包括评估人员的教育经历、化妆品相关从业经历、专业培训经历等。
然而,无论是5年经验,还是应具备医学药学等专业知识,化妆品安评人员的门槛不亚于化妆品质量安全负责人,符合条件的专业安评人才可以说也相当稀缺。
有资深业内人士即表示,“化妆品安全评估在国外已发展了几十年,但是我国化妆品行业起步晚,行业技术水平与国外相距甚远,因此,行业存在安全评估经验不足、安全评估数据短缺等问题,与此同时,安评人员也尤为紧缺。”
毒理学试验谁来做?行业期盼国家牵头
可以看到的是,不管是从毒理试验的成本、安评人员的紧缺还是毒理试验项目未明确等多个方面来看,完整版安评报告的实施均是行业难以翻越的“一座大山”。“这是全行业共同的困境。”有行业人士感叹道。
此外,正如上文所述,化妆品的完整版安评报告的基础取决于所有原料的毒理学试验结论,那么,另一待解的问题则是,原料的毒理学试验该由谁做?资料能否全行业共用?
一位不愿具名的行业人士表示,这个事的逻辑和原料报送码很类似。“从法规上来看,是化妆品注册人备案人没有完整版安评报告就不能上市产品,被卡住了喉咙。但从实际操作的便捷性上来看,原料的安评报告则应该是由原料商提供。”在他看来,若是由原料商出具原料的毒理试验数据,则可以共享给所有合作的下游品牌方或工厂;但如果是化妆品企业去做,那么这无疑是在重复消耗资源和成本。”
还有行业人则认为,对于原料商而言,没有法规硬性的要求,只能通过下游的倒逼。如此,则可能会出现部分原料商不愿配合的情况。而且,同一种原料的安全风险评估应该也不需要所有原料企业都去做安全评估。“最理想的解决方案则是,应该由国家牵头、组织企业将所有原料的毒理试验资料进行梳理,对于缺少毒理试验数据的原料进行检测并形成报告。如此,化妆品企业在出具安评报告时,即可以根据这些资料进行各自化妆品的评估。”有法规工程师直言道。
一位从业近30年的资深人士即表示,对于原料的风险评估,在欧美等国家都是政府牵头去做的,这个事由企业来做,实在是太难了。“国外的原料安全评估比我们早很多年,目前也只对近2000种原料进行了评估,并且其中还有少数原料,专家组至今尚未给出最终结论,仅给出了阶段性结论。而我们已使用的原料目录中有近9000种原料,很难在短时间靠企业自身的努力完成评估。”
不过,还有行业人士认为,即便是由国家出具某一原料的安全评估,也需要大量的数据与论证作为基础。只有企业都对这一原料进行毒理试验后,监管部门才能综合各家的检测情况,出具官方报告供行业通用。
另需要关注的是,由于植物提取物往往有效成分不明确,所以没办法计算毒理学终点,因此,这部分原料还可能面临着无法评估的处境。如果因为不能评估,行业就都不使用植物原料,这样就又会与新条例中“大力发展中国特色植物资源”的战略指导相矛盾。
总之,完整版安评报告的落地,对于整个中国化妆品而言目前存在的困难点较多,而距离该政策规定的落地时间,却在一日日逼近,每一个置身其中的企业都在期盼解决之道。



评论