
频频以“保底发行”而引起市场关注的北京文化(000802.SZ),近日发布其靓丽的2016年业绩预告。
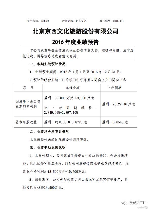
根据北京文化近期公告,公司预计2016年1—12月份归属于上市公司股东的净利润5.20亿至5.30亿元,同比增长2349.99%至2397.10%。
公告解释称,业绩大增背后,一方面因为公司完成了影视文化板块的并购,合并报表增加了世纪伙伴和浙江星河,同时公司影视传媒业等业务持续增长,主营业务净利润约1.85亿元-1.95亿元;另一方面因报告期内,公司先后处置了灵山景区和龙泉宾馆等资产,非经常性损益约3.35亿元。

这是北京文化自2014年10月自北京旅游更名以来的第二个完整财年,也是北京文化全面转型影视文化的第一年。2013年以来,公司转型影视文化,首先通过收购现更名为摩天轮文化的100%股权强势切入影视行业,今年上半年完成了对世纪伙伴和星河文化经纪整合,开始向电影、综艺、电视剧、艺人等全产业链发展。
在此过程中,北京文化构建了一支文娱的高管“梦之队”。摩天轮文化创始人宋歌,同时也是万达影视前总经理,目前担任北京文化董事长;前浙江广电集团副总编辑、浙江卫视总监夏陈安现担任公司总裁。此外,更集结了影视投资人娄晓曦、金牌制片人杜扬、金牌经纪人王京花等多位影视行业资深人士。
如此豪华的高管阵容背后,北京文化下一步又将如何发展?北京文化董事长宋歌在22日的投资者交流会上发表了《一横一竖,形成大娱乐产业模型》的主题演讲,系统全面地阐述了北京文化的战略布局。

(北京文化董事长宋歌)
所谓“一横”就是娱乐行业的全产业链战略,“一竖”就代表着三大平台,电影院、电视台和视频网站,未来公司在合适的时机会考虑平台布局。宋歌表示,“一横一竖”的目的性很明确,就是把北京文化打造成有原创能力的全产业链的影视娱乐公司。在即将到来的2017年,公司的首要重点是把内容制作打扎实、做好功课。
1一横:全产业链战略如何落地?
早在今年年初,宋歌曾表示,2016年公司将加速三家公司(摩天轮、世纪伙伴、星河文化)、四大版块(电影、电视剧网剧、综艺、艺人经纪)人员及业务的融合,打造影视娱乐的全产业链平台。
事实上,随着今年上半年世纪伙伴和浙江星河的并表,这一任务更加凸显。多个板块的协调和效益最大化随之成为必然要面对的问题。
那么宋歌所说的全产业链是怎样的概念呢?
“做全产业链有必要从IP的源头抓起,北京文化和出版社、互联网公司、作者都建立了紧密的业务合作,我们把版权从源头买下或者自创一个IP,通过和编剧、导演、演员、后期剪辑、音乐、特效等一系列的专业的艺术家们合作,以电影、电视剧、网大、综艺节目等形式把作品制作出来,最后通过有效的、专业的宣发团队,把作品在三大平台——电影院、电视台、视频网站上发布出去,得到稳定的收益,形成流量。流量产生之后再继续做后期的产业化的延伸和发展,包括类似主题公园、授权衍生产品、开发游戏等,得到长尾效应。”宋歌在演讲中提到。
宋歌更提到,要做到全产业链开发,必须实现两个打通,一是IP的打通,其次是人才的打通。
以北京文化正在筹备中的重磅项目《封神》举例来说,这个项目将由著名导演乌尔善导演,有著名的编剧、著名的监制参与其中,预计2018年开拍,计划连拍三部。此前在世界电影史上只有《魔戒三部曲》是三集连拍的形式。电影投资体量巨大,有望成为中国魔幻电影的标杆式作品。针对这个项目,公司计划明年在一个一线卫视先做一档综艺节目(暂定名《演员的诞生》),后续再配合王京花负责的艺人经纪板块持续的对几个主演进行打造,让《封神》这个项目在北京文化内部全方位打通。
而在人才的打通上,短短两年间,北京文化已经形成了类似于六人经营委员会。据介绍,公司经营委员会的6位领导每周都有例会,每个季度两到三天的闭门战略会,聚在一起讨论公司的发展。摩天轮、世纪伙伴和星河文化三家公司的人员打散后融合到北京文化的各个岗位中,打破原来各个公司的界限,以内生的方式产生新的核心竞争力和利润增长点。
目前,北京文化已经汇聚了导演、编剧、艺人等多方面的资源:
1、 电影导演:陈国富导演现为公司艺术顾问,乌尔善、丁晟、郭帆,还有徐浩峰等;
2、 编剧:和刘震云、严歌苓确定了合作关系,《泰囧》、《心花怒放》的编剧邢爱娜,也是签约编剧;
3、 电视剧导演:曾执导《人间正道是沧桑》的大导演张黎,现在在拍《武动乾坤》;曾执导《勇敢的心》的导演郭靖宇;
4、 演员:星河文化签约的胡军、陆毅、白百何等。
通过IP和人才的打通,北京文化将搭建出一个平台,使导演、编剧、演员等所有合作伙伴在这个平台上获得资金的支持、业务的支持,甚至生活的关怀,使他们创造出优秀的作品,从而形成稳定的内容制作团队。
此外,宋歌还提到了全产业链的两个新业务规划:在探索建设自己的影视基地的可能性;2018年起公司计划开始推进后衍生产品的开发,包括旅游文化实体运营、游戏授权等。
2一竖:将于2019年深入布局平台
简单复盘就可以发现,目前北京文化的布局十分踏实,其重点依然是内容,形态则以电影、电视剧和综艺为主。
2016年,北京文化陆续公告了《加油美少女》、《花漾梦工厂》、《极限挑战》等综艺项目的落地,以及包括《铁道飞虎》、《我不是潘金莲》、《战狼2》等多部电影的投资。

(今年3月,北京文化在京举行发布会宣布战略转型)
不过,随之而来的问题也很明显:影视项目的季节性波动及单片对业绩波动的影响较大。所以,北京文化布局平台的逻辑是:希望通过平台的介入,平衡风险。宋歌并给出了平台布局的时间表,计划在2019年深入布局。
宋歌在演讲中提到,以电影为例,全球范围内,能说其电影一定大卖一定赚钱的导演不超过5位。因为上市公司的形态,我们即使拥有了这样的导演、演员,采用了一些策略规避了风险,但仍然不能保证业绩持续稳定发展。现实中公司业绩总是难免震荡式发展。因此布局平台是非常重要的。
宋歌在演讲中也表示,所谓“一竖”指的三大平台是:
1、电影院,目前全国银幕数已经达到40917块,超过美国,位居世界第一;
2、电视台,包括五大卫视:湖南、浙江、江苏、东方、北京,未来也不排除新的电视台走出来;
3、视频网站,包括三大视频网站,以及乐视、搜狐等重要视频网站,新兴的专业垂直视频网站及短视频网站等。
与华谊兄弟、华策影视、唐德影视等影视上市公司相比,尽管北京文化在电影保底上高举高打,不过尚未介入到影院投资中。
而在电视剧、综艺节目的合作上,北京文化之前与电视台的合作更多。在22日的投资者交流会上,北京文化也表示已经专门成立了新媒体事业部,并且购买了一些大型IP,目前已储备了网剧和网络大电影项目,并将顺应市场趋势在网综领域进行布局。
3不可回避的保底发行:风控有方法
自2014年成功保底发行《心花路放》以来,北京文化的一系列保底动作总是引来巨大的关注。
今年8月5日,北京文化再次发布公告称,将联合聚合影联八亿保底吴京的影片《战狼2》,这时《战狼2》刚刚开拍不到两个月。
12月,北京文化又公告称将向工夫影业支付7473万元,作为影片总票房五亿元的保底收入,这时《一代妖精》刚杀青不久。
在22日的投资者交流会上,当被问及从今年的情况来看,很多电影保底实际上低于预期时,北京文化表示,随着电影行业的发展,越来越多的保底发行的出现,公司对于保底发行的风险控制主要有以下措施:
1、 首先基于公司在这个行业的经验和资源,公司对准备保底的电影做充分的评估和预判;
2、 公司通过其他方式把电影再继续分包,从而控制风险;
3、 公司通过自身的发行和制作能力,深度介入电影从开发到上映的整个过程,也更多的从市场的角度强化电影本身的制作环节,进一步强化影片本身的基本面,从而降低风险。

(刘亦菲晒出的《一代妖精》剧照)
值得注意的是,其实北京文化投资制作的很多电影也选择由其他公司来保底,比如刚刚上映的《我不是潘金莲》,以及正在上映的《铁道飞虎》等等。
北京文化表示,我们在选择保底方的时候并不是简简单单的看谁给的价高,而是从影片最终成绩最大化的立场出发,选择好的合作伙伴,强强联手,最终把这个电影卖好。


评论