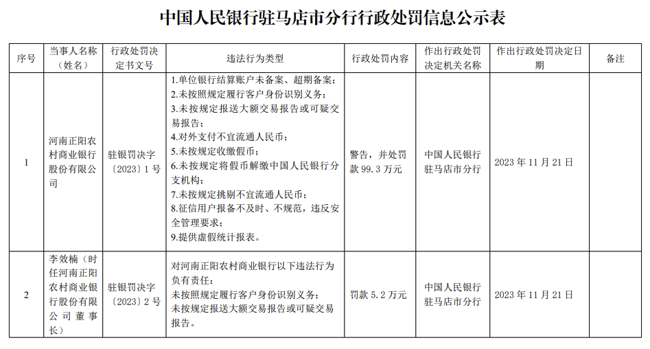
11月21日,中国人民银行驻马店市分行行政处罚信息公示表显示,2023年11月21日,河南正阳农村商业银行股份有限公司被警告,并处罚款99.3万元。违法行为类型为:1.单位银行结算账户未备案、超期备案;2.未按照规定履行客户身份识别义务;3.未按规定报送大额交易报告或可疑交易报告;4.对外支付不宜流通人民币;5.未按规定收缴假币;6.未按规定将假币解缴中国人民银行分支机构;7.未按规定挑剔不宜流通人民币;8.征信用户报备不及时、不规范,违反安全管理要求;9.提供虚假统计报表。

来源:界面新闻
11月21日,中国人民银行驻马店市分行行政处罚信息公示表显示,2023年11月21日,河南正阳农村商业银行股份有限公司被警告,并处罚款99.3万元。违法行为类型为:1.单位银行结算账户未备案、超期备案;2.未按照规定履行客户身份识别义务;3.未按规定报送大额交易报告或可疑交易报告;4.对外支付不宜流通人民币;5.未按规定收缴假币;6.未按规定将假币解缴中国人民银行分支机构;7.未按规定挑剔不宜流通人民币;8.征信用户报备不及时、不规范,违反安全管理要求;9.提供虚假统计报表。

评论