文|第一财经商业数据中心
国货品牌与国际品牌的较量,历来是美妆行业的热点话题。
在刚刚过去的双11,国货品牌终于获得阶段性胜利:珀莱雅取得天猫、抖音美妆行业第一以及京东国货美妆第一,这也是国货品牌自2018年以来首次登顶天猫双11美妆榜。在更早的10月份,珀莱雅发布第三季度财报,公司前三季度营收达52.49亿元,位列中国化妆品上市企业第一。从这些角度看,行业关注、研究珀莱雅并不单纯是为其成功寻找一个答案,还希望从中找到国货美妆进化的方向。
与此同时,国际品牌仍然攻势凶猛。欧莱雅中国的双11战报显示,其是天猫、抖音、京东三平台的TOP榜单中入围品牌个数最多的美妆集团,并且在高端美妆、高端皮肤学级护肤、彩妆、洗护发等方面维持领先地位。第六届进博会期间,不少美妆巨头宣布首发新品、推出新的护肤科技,彰显对中国市场的重视。
作为重要的行业风向标,双11大促、进博会代表着美妆企业的“攻守”策略与进化方向。我们难以从短期的排名变动、企业上新动态中得到什么结论,还需要拉长周期去看待,但或许可以从中发现美妆行业的前沿趋势,以及国货美妆的发展机会。
从双11看国货美妆浮沉
国货品牌表现并不是今年双11的新话题,盘点历届双11,美妆行业头部品牌中不乏国货身影,但与国际品牌相比,国货品牌的位次并不稳定,不乏“一轮游者”。以天猫平台为例,入围TOP10榜单的国货美妆经历了淘品牌、本土大牌、新一代国货品牌的迭代。
以2020年为界,头部国货品牌大幅汰换,仅薇诺娜连续入围TOP10,名次稳中有升;珀莱雅则自去年起发力,成为新国货的代表之一。
今年,美妆品类受多重因素影响,在整体成交表现上并未有太多惊喜,国货美妆则崛起势头明显,成为亮点之一。其中,天猫头部美妆品牌格局经历了较大翻新,SK-II、资生堂受日本核污染水排海事件影响跌出TOP10,珀莱雅力压一众外资品牌登顶。从品牌类型看,综合美妆品牌占据主流,以珀莱雅、薇诺娜、修丽可为代表的功效型护肤品牌逐渐崛起。
在美妆的另一重要阵地抖音,品牌格局则有所不同。此前部分国际品牌未入局抖音,国货品牌乘着流量红利而起,赢得一定先机。今年直面国际大牌竞争的情况下,国货品牌仍有着相对优势,凭借高性价比、渠道精细化运营实现突破。
值得注意的是,美容仪品牌在抖音美妆品类中表现亮眼,这或许得益于平台的直播电商基因,主播能够将美容仪复杂的原理、功能和使用体验传达给消费者。
品牌格局的变化只是表象,国货品牌的汰换背后,展现出一些值得关注的现象。
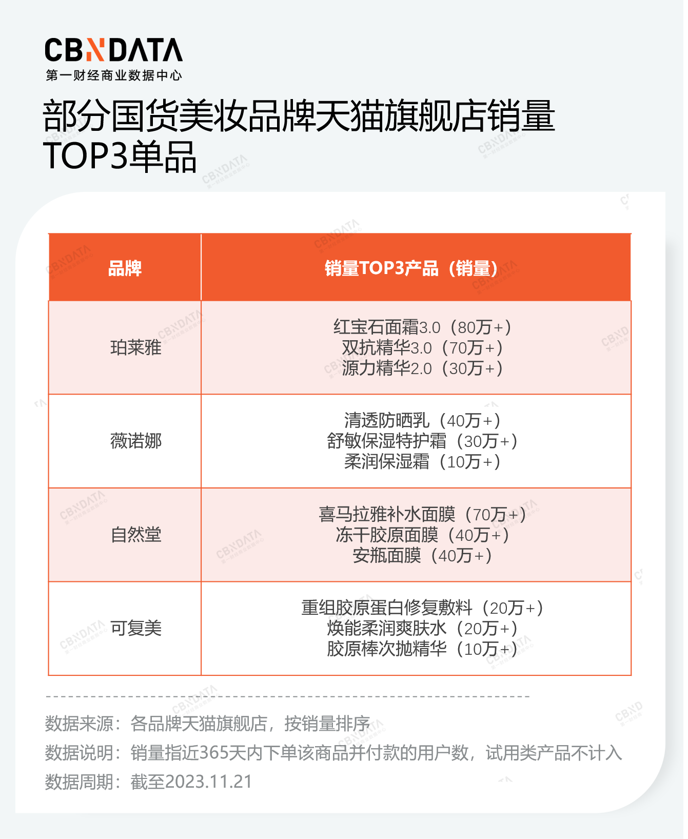
整体来看,除性价比优势外,国货品牌的崛起很大程度上得益于精准理解本土消费者需求,针对性推出大单品。这一特征在护肤品类内体现得尤为明显。国货品牌聚焦消费者的抗老焦虑以及公式护肤、早C晚A、屏障修护等热门护肤理念,推出主打修护维稳、抗衰抗皱功效的大单品,为品牌贡献了重要的销售份额。薇诺娜舒缓修护冻干面膜、夸迪次抛精华、韩束红蛮腰套装、珀莱雅早C晚A套组,均曾登上电商平台的双11爆款单品榜。果集·飞瓜《2022年双11月好物节电商数据报告》显示,珀莱雅早C晚A组合在2022年抖音双11(指2022年10月15日至11月11日期间)为其贡献了约35%销售额。

大单品帮助国货品牌在榜单中占据一席之地,但品牌站得是否够稳、冲得是否够高,取决于能否围绕核心功效进行产品迭代与品类扩容,以延长产品生命周期。以珀莱雅为例,其核心产品系列已迭代2-3代,并推出精华、水乳、面霜、眼霜等多个品类。
这帮助品牌丰富了sku组合,持续营造“新鲜感”,并提高客单价。双11前,珀莱雅发布红宝石面霜3.0系列,包含轻盈、滋润、轻润三种质地,适应不同肤质需求,该款产品也是品牌天猫旗舰店过去一年内卖得最好的产品。抖音官方榜单显示,珀莱雅早C晚A精华面霜套组入围双11美妆爆款榜。该套组会员到手价近700元,极大提高了产品的价格区间。
相比护肤领域,国货品牌在彩妆方面的整体竞争力仍不及国际大牌,特别是在高端价格带内。究其原因,国货彩妆多围绕“中式美学”进行创新设计,优势在于色彩相关品类,但彩妆流行趋势变化快速,这很难为品牌带来较高的消费者忠诚度。国货品牌要打破国际大牌主导的局面,向高端价格带上探,仍需要在肤感、妆效等方面进行突破。曾因重营销颇受诟病的完美日记,逐渐更加重视产品的功能属性与技术壁垒。双11前,品牌发布其“妆养一体”研究的成果“仿生膜”精华口红,主打口红妆效、唇部精华功效、唇膜于一体,来彰显品牌在科研与创新上的突破。

社交平台上的护肤相关热议词,图片来源:果集《2023社媒平台精准护肤人群洞察》 大促体现出的另一明显特征是,国货美妆格局走向分化态势。从天猫双11不同阶段的国货品牌表现来看,不少品牌借助初期的大促氛围、超头主播带货等因素成为“黑马”,但往往短期表现亮眼、后劲不足,少有能够在全周期持续领先者。在日韩品牌遇冷、消费者对国际大牌整体祛魅的趋势下,国货品牌发展迎来利好,但仍需要继续沉淀常态化运营能力,在爆发力基础上修炼好品牌耐力。
社交平台上的护肤相关热议词,图片来源:果集《2023社媒平台精准护肤人群洞察》
总体而言,国货美妆在本次双11期间借助精准理解本土消费者需求、不断拓宽大单品矩阵,以及高性价比、渠道精细化运营等因素,迎来了一个“逆转”时刻。
不止于“大单品”
依靠满足当下热门需求的爆品战略,国货美妆品牌有了“上桌”机会,逐渐缩小与国际品牌的差距。但从结果看,国货美妆依靠爆品很难获得长期的增长动力。品牌从打造“大单品”到养成“大品牌”,才能抵抗住一轮轮洗牌,在牌桌上坐得更久。
以珀莱雅、薇诺娜为代表的国货品牌赢得大促胜利,并非无迹可寻。他们受益于成分党、功效党的崛起,推行大单品策略,但不依赖于这一策略。如前文所述,珀莱雅双抗、红宝石、源力三大系列已从精华延展到不同品类。
今年,珀莱雅新推出面向熟龄肌抗老需求的能量系列,其售价超1000元的能量三件套在双11期间进入李佳琦直播间,足见品牌力推该系列的意图。薇诺娜、可复美等品牌,也在不断扩充自己的品类矩阵,降低对单一大单品的依赖。可复美在以胶原棒验证重组胶原蛋白成分的热度之后,加快推新节奏,补充乳液、面膜品类,其补水线、控油线也相继推出不同类别产品。

品牌品类结构的丰富性,一方面代表着品牌产品的生命周期及抗风险能力,另一方面代表着其对不同层级消费需求、不同场景的覆盖度。将专利成分应用于精华、面霜等技术门槛、溢价能力更高的品类,也帮助国货品牌逐渐摆脱依赖低价的形象,向高端价格带上探。珀莱雅财报显示,第三季度公司护肤类产品平均售价同比增长57.05%,主要得益于单价较高的精华、面霜类大单品同比销量增加。
从以上结果倒推,可以看到国货美妆正在将增强产品研发能力作为战略性目标,撕掉“重营销、轻研发”的标签。本土美妆企业纷纷提高研发投入占比,并且围绕成分、原料等能够帮助企业建立壁垒的环节进行重点投入。近两年,合成生物学、分子生物学等技术被加速运用到护肤品,“护肤+生物成分”成为美妆赛道的高增长概念,这需要企业对于基础研究、功能原料、配方体系进行协同研究。据中新网报道,目前华熙生物在研原料及合成生物研发项目达到121个。本次双11表现亮眼的可复美品牌,其母公司巨子生物拥有4款在研重组胶原医美产品,其中两款有望于2024年获批,成为企业新的增长来源。

图片来源:CBNData《2023东方美谷蓝皮书》
国货品牌长期受到审视的另一维度是对于全渠道的运营能力。这一批新国货品牌崛起于线上,当流量红利逐渐被瓜分殆尽,品牌一方面需要精细化看待线上渠道,提高利润空间,另一方面,它们开始尊重传统渠道,回归线下、近场电商,甚至进入免税店,寻找新的增长机会。但伴随新渠道的是新的玩法与品牌逻辑,以及实力强劲的对手,国货品牌还有很长的路要走。
集团化命题
从单品牌层面看,国货品牌在大牌林立的美妆行业初步拥有了话语权。但从集团维度看,国货品牌的综合实力仍与国际美妆存在较大差距。如文章开头所述,今年双11的电商平台美妆榜中,几乎一半席位属于欧莱雅旗下品牌。雅诗兰黛集团2023财年业绩虽有所下滑,但同名主品牌雅诗兰黛及海蓝之谜在高端价格带的地位仍较为坚挺。
“欧莱雅们”凭借顶级、高端、大众、院线等多类别品牌,实现了对不同品类与价格带、细分人群的覆盖,较好提升集团的抗风险能力。无论外部环境、消费者需求如何变化,集团内都有对应的子品牌进行承接。

而国货美妆尚未拥有自己的“欧莱雅”“雅诗兰黛”。尽管珀莱雅、华熙生物、巨子生物走的是多品牌路线,但目前来看其对单一品牌的依赖度仍比较高,或者子品牌之间的差异不甚明显。巨子生物旗下可复美与可丽金的成分、侧重领域虽有所不同,但要让消费者明确其区别,品牌还需要进一步制定差异化策略。
珀莱雅财报数据显示,2023年前三季度主品牌对集团的营收贡献约为80%,彩棠在总营收中的占比约为10%,Off&Realx、悦芙媞等子品牌的贡献甚微,能否成为“第N增长曲线”还有待观察。在品牌二十周年战略发布会上,珀莱雅表示将创新战略规划,从“三驾马车”到“6*N 战略”,拓宽护肤、彩妆、洗护、高功效品类等多品类矩阵。
除自孵化外,部分品牌参考欧莱雅的收购策略,来搭建自身的品牌矩阵。以逸仙集团为例,其2019年至今先后收购彩妆品牌小奥汀、法国高端护肤品牌科兰黎、英国高端美容品牌EVE LOM、功能性护肤品牌达尔肤DR.WU(中国大陆地区业务),一方面完善在护肤领域的布局,另一方面讲出高端化故事。提高护肤业务占比对于逸仙电商的财务状况确实有所改善,财报显示,逸仙电商过去四个季度保持毛利率上升态势,二季度毛利率达74.7%,同比增加11.9%,创上市以来单季毛利率最高值。
除覆盖的需求宽度外,国货品牌与国际品牌的差距还在于品牌价值的深度。美妆向来被视为极具情绪价值的品类,情绪护肤也是当下社交平台的热门话题。珀莱雅近期在性别平等、心理健康、情感方面密集发声,以彰显品牌的社会价值。品牌层面的发声基础上,国货美妆也正在产品中融合情绪理念。第六届进博会期间,逸仙电商揭幕了上海全球创新研发中心,“情绪护肤”是其未来聚焦的四大研发领域之一。EVE LOM品牌承载了这一理念的实现,在进博会首发“雨后庄园”香氛蜡烛,并通过AI脑电波情绪测试仪器,跟踪分析使用者在体验SPA时的情绪变化,来展示品牌的情绪护肤科技。
从补齐研发力、打造大单品,到多维度提升品牌力、向集团化发展,国货美妆正在不断进化。但相比经历了长期积淀的国际品牌,其需要补足的差距还有很多。当下,中国消费者对国货认可度提升,加上日韩品牌遇冷出让部分市场份额,国货美妆迎来了新的发展机遇。本届双11,可以说是国货美妆表现最好的一次。跳出大促氛围与价格优势,国货品牌还需要付出更多努力来证明自身的独特价值。作为消费者,不妨给予国货美妆更多机会与耐心,以待品牌交出更好的答卷。


评论