文 | 独角金融 郑理
7年前一起旧案,迎来一审判决,也牵出东北证券(000686.SZ)与敦化农商行的恩怨纠葛。
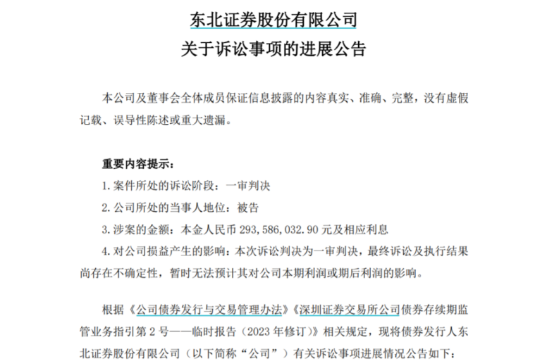
因一起定向资管计划违约案,东北证券作为管理人再次遭到银行“追债”。根据长春市中级人民法院的一审判决结果,东北证券赔偿敦化农商行2.94亿元和利息。
但东北证券对这一判决结果并不认可,并表示将提起上诉。至此,敦化农商行能否收到这笔赔偿,又生出新的悬念。
1、东北证券被判赔2.94亿,占净利润约5成
早在10年前,这起案件就已埋下隐患,最早的诉讼6年前已经发生。
2013年,东北证券作为管理人,成立了“东北证券长盈4号定向资产管理计划”(下称“长盈4号”),委托人为恒丰银行南通分行。
产品设立后,委托人指令东北证券与吉林昊融有色金属集团有限公司签订《特定股权收益权转让与回购协议》,投资3亿元用于受让昊融集团持有的8000万股吉恩镍业股票收益权。后来,恒丰银行南通分行将“长盈4号”资产受益权转让给敦化农商行。
2017年4月,因昊融集团在“长盈4号”到期后无法按期支付回购本金和溢价款,敦化农商行以昊融集团和东北证券为被告提起诉讼。


图源:裁判文书网
根据最高院2018年的判决书,敦化农商行主张东北证券作为管理人未经委托人同意,擅自对质押的800万股吉恩镍业股权解除质押,导致对该800万股流通股无法享有质权,丧失优先受偿的权利。东北证券对解除质押的行为予以认可,但主张并未给敦化农商行造成损失,故无需对越权解押承担赔偿责任。
2018年11月,经吉林省高级人民法院、最高人民法院两级法院审理,判决东北证券以案涉800万股吉恩镍业股票被处置时价格为限承担补充赔偿责任,该诉讼案件终结。
2019年至2020年期间,吉林敦化农商行就强制执行这一环节多次提出执行申请与执行异议申请,但遭到了驳回。
2021年5月19日,原告敦化农商行再次将东北证券告上法庭,原因是东北证券作为“长盈4号”的管理人,在产品设立、募集和存续过程中未履行管理人义务,导致该行遭受4.7亿元损失,向长春市中级人民法院对东北证券提出诉讼,以挽回敦化农商行的损失。
2年后,一审东北证券败诉。根据长春市中级人民法院的一审判决结果,东北证券赔偿敦化农商行2.94亿元和利息。
但东北证券认为,该案已获得吉林省高级人民法院以及最高人民法院的审理,判决其以案涉800万股吉恩镍业股票被处置时价格为限承担补充赔偿责任,且该诉讼案件已经终结。对此,东北证券表示将提起诉讼。
公告中东北证券表示,本次诉讼判决为尚未生效的一审判决,最终诉讼及执行结果尚存在不确定性,因此将提起上诉,寻求更公正的裁决。

图源:公告
至于该案是否会对公司业绩造成影响,东北证券表示,该诉讼事项对东北证券业务经营、财务状况及偿债能力无重大影响。
2023年前三季度,东北证券净利润为5.76亿元,一旦判决生效,涉及的本金占公司前三季度净利润的5成。
2、旧案余波
作为山东如意集团的债券发行主承销商,随着2020年该集团发行的如意债宣告违约,也将东北证券拖入泥潭,并因此收到罚单。
2021年5月,东北证券收到了山东证监局的行政监管措施决定书,作为如意债的受托管理人,东北证券未充分履行督导发行人履行信披义务的职责,被采取出具警示函的监管措施,并记入证券期货市场诚信档案库。
在“强监管”的态势下,东北证券还被“一事多罚”。
7年前,人造钻石大王豫金刚石的一起巨额定增案,东北证券余波不断。就在9月27日,深交所发布公告,因豫金刚石保荐书存虚假记载等问题,东北证券被深交所书面警示。
该事件还要从2016年11月说起。彼时,豫金刚石非公开发行新增股份5.27亿股,发行价每股8.7元,募集资金总额45.88亿元,该项目于2016年11月进行。
时间来到2019年10月,豫金刚石突然称,该定增项目因故终止,宣布将剩余募集资金9.99亿用于永久补充流动资金。
随后在2020年4月,豫金刚石业绩大变脸,大幅下修2019年全年业绩,由预计盈利8040万元下修为巨额亏损51.5亿元。后来,因涉嫌信息披露违法违规,证监会决定对豫金刚石进行立案调查,2020年4月7日,豫金刚石收到调查通知书。
调查结果显示,上市公司涉嫌重大财务造假,2016年-2019年连续虚增利润数亿元,未依法披露对外担保、关联交易合计40多亿元,实控人累计占用上市公司资金23亿多元。2022年,豫金刚石在深圳证券交易所终止上市。
相关涉案人员也因此遭到重罚。2022年11月,证监会下发了行政处罚决定书,对豫金刚石给予警告并处罚款500万,相关人员罚款1500万至30万不等,公司总经理、时任财务总监分别采取10年市场禁入措施,对财务总监采取6年市场禁入措施。
实际上,东北证券和豫金刚石合作多年,而在2016年豫金刚石的定增保荐书中,东北证券表示,“有充分理由确信发行人申请文件和信息披露资料不存在虚假记载、误导性陈述或者重大遗漏”,愿意“承担相关保荐责任”。
作为该项目保荐机构的东北证券,当豫金刚石巨额定增案东窗事发后,东北证券也难逃干系。
2023年2月6日,因在执行豫金刚石2016年非公开发行股票项目中,涉嫌保荐、持续督导等业务未勤勉尽责,所出具的文件存在虚假记载、误导性陈述或者重大遗漏,东北证券收到了证监会下发的《立案告知书》。
2023年6月25日,东北证券发布公告称,公司收到中国证监会《行政处罚决定书》。根据公告,东北证券因在豫金刚石案中未勤勉尽责行为被予以责令改正,罚没逾754万元。
9月26日,深交所对东北证券出具的《监管函》内容显示,作为豫金刚石2016年非公开发行股票项目保荐机构,存在未对发行对象认购资金来源审慎核查和持续督导期间未勤勉尽责等违规行为,决定对东北证券采取书面警示的自律监管措施。
有熟悉东北证券投行的券商保代曾对《21世纪经济报道》表示,整体而言,东北证券投行风格并不激进,其投行罚单也相对不多。此番因豫金刚石栽跟头,说明东北证券投行执业严谨度、内控合规等需要进一步加强。而东北证券如今在被证监会没一罚三之后又被深交所点名,说明全面注册制下,监管对于券商投行责任的压实力度进一步增强。
除了豫金刚石案,9月14日,东北证券两名保荐代表人曹君锋、张兴云因保荐的亿能电力未能在审阅亿能电力年报时做到勤勉尽责,北京证券交易所对公司及两位保荐代表人采取口头警示的自律监管措施。
在全面推行注册制的背景下,识别上市公司造假,压实中介机构“看门人”职责,对“看门人”提出了更高的要求,这对于促进资本市场高质量发展,意义重大。
对于融资类业务信用风险,东北证券在半年报中称,正逐步加强风控水平,对客户财务状况、 资信状况、融资用途、风险承受能力等方面审慎评估,判断客户的偿债意愿和偿债能力,评估客户预期违约概率及违约损失,控制客户的授信额度;对违约项目设置处置工作小组,及时跟进项目进展,化解风险。
3、前三季度净利润增幅超100%,保荐项目质量如何?
东北证券注册资本23.4亿元,其前身为吉林省证券公司,成立于1988年。2000年6月经过增资扩股成立东北证券有限责任公司。2007年8月,锦州经济技术开发区六陆实业股份有限公司定向回购股份,以新增股份换股吸收合并东北证券有限责任公司,并更名为“东北证券股份有限公司”(即“东北证券”)。2007年8月,东北证券在深交所上市。
根据爱企查信息,东北证券第一大股东为吉林亚泰(集团)股份有限公司,持股比例30.81%,二股东为吉林省信托有限责任公司,持股11.8%,第三大股东为中信证券,持股2.73%。

图源:爱企查
整体上,东北证券这家“东北地区唯一的综合类券商”,已经开展了包括证券经纪、证券承销与保荐、证券自营、证券研究咨询、IB、私募基金、融资融券、约定购回式证券交易、股票质押式回购交易、代销金融产品等业务。其中,投资银行业务主要向中小企业提供服务。
成立35年来,东北证券净资产增长至180.44亿元,净资本增长至126亿元,客户数量已达237万户,累计为近500家公司提供完成股权、债权、新三板融资服务,为企业募集1400多亿元。
从业绩表现看,前三季度,东北证券实现营业收入48.55亿元,同比增长22.37%,归属于上市股东的净利润5.76亿元,同比增幅109.24%,也是前三季度除了中原证券外,净利润增幅超过100%的券商唯二券商。
对于业绩上涨,东北证券曾表示,公司紧密围绕年度经营目标,坚持稳健进取,把握市场机遇,优化经营策略,调整资产配置,积极推动各项业务加快转型发展,实现经营业绩显著提升。
在投行收入普遍下降的情况下,东北证券实现了逆势增长,前三季度投行净收入同比增长96%至2.1亿元。
2023年1月,东北证券取得北交所融资融券业务资格,并于1月9日上线北交所融资融券业务客户权限开通业务。2023年7月10日,由东北证券保荐的华信永道、阿为特分别在今年7月10日、10月27日成功在北交所上市。
同时,今年东北证券担任保荐券商的公司中,被终止或撤回的有3家,其中在北交所有2家被终止或撤回的项目,分别为浙江中孚环境设备股份有限公司、河南曙光汇知康生物科技股份有限公司,在科创板IPO项目被终止或撤回的公司,名称为广州天级电子科技股份有限公司。

图源:wind
尽管前三季度投行业务净收入大幅增长,但不容忽视的是其信用减值损失为-8763.59万元,而上年同期为4547.04万元,主要原因是转回股票质押回购融出资金减值损失。

图源:三季报
《每日经济新闻》援引东北证券前期公告称,截至今年上半年,东北证券涉及金额超过5000万元的诉讼仲裁事项共计15项,为上述诉讼及仲裁事项确认的减值准备、公允价值变动(损失)或预计负债合计8.42亿元。

当新任董事长李福春“掌舵”后,如何做好资产与资金的连接者,推进高质量发展?评论区聊聊吧。


评论