记者|张乔遇
近日,河南惠强新能源材料科技股份有限公司(简称:惠强新材)公告首发上市辅导备案。
惠强新材2022年9月曾申报上交所科创板IPO,2023年4月19日,惠强新材与当时的保荐人海通证券撤回了发行上市申请,最终于2023年4月27日终止科创板上市审核。惠强新材撤回上市申请后不久,海通证券就收到了上交所对其予以监管警示的决定。
据悉,惠强新材在前述IPO过程中被抽中了现场督导,现场督导发现惠强新材对首轮问询的多出问题未予以充分解释说明,海通证券作为保荐机构存在对重要审核问询问题选择性漏答、对重点事项核查不到位等违规情形。
界面新闻记者注意到,惠强新材本次上市辅导备案的保荐机构变更为民生证券,会计师事务所也由中汇会计师事务所变更为天职国际会计师事务所,律师事务所仍为上海市锦天城律师事务所,惠强新材的老问题解决了吗?
通过分立子公司剥离非流动资产和负债

惠强有限成立于2011年1月28日,由惠强塑业、王红兵、王敏、宋尤良、王增礼、薛东卫、马兴玉和李胜发共同出资设立,设立时注册资本1000万元。截至本招股书签署日,王红兵直接持有公司总股本的35.82%,且担任公司董事长兼总经理,为公司控股股东、实际控制人。
需要指出的是,前次递表报告期(2019年至2022年1-3月)惠强新材曾通过分立子公司剥离非流动资产和负债金额占比分别高达21.04%和20.86%,后将子公司100%的股权转让给了惠强新材的实控人,对公司2019年至2023年1-3月的财务数据影响较大。
具体来看,2019年6月,惠强新材对子公司武汉惠强实施存续分立,在武汉惠强法人资格不变的基础上,分立出赋仕特、同邦特、同创特和惠众图强。武汉惠强将部分房屋租赁业务分割至新设子公司,新设子公司主要从事工业园区的经营及管理业务。
2020年5月21日,同邦特以200万元对价收购了同创特和惠众图强100%的股权,并将位于“黄陂区横店街临空经济示范工业园备用库房2-3栋及车间7-8栋”的土地及地上附着物转至同邦特名下。本次股权调整后,同创特与惠众图强变更为同邦特全资子公司。
值得注意的是,2020年10月16日,惠强新材将其持有的同邦特100%股权,赋仕特100%的股权分别以633.50万元、579.64万元价格转让给了公司实控人王红兵。
对此,发审委要求惠强新材对通过分立、调整子公司架构再转让给实际控制人的原因,是否存在不当利益输送或其他利益安排。
一轮问询函回复显示,公司仅回答了分立的原因和调整子公司架构的原因,漏答了相关子公司转让给实际控制人的原因。
保荐人本应当对惠强新材作出的解释进行说明核查,并相应修改问询回复,但其仅对转让程序的合规性以及转让价格的合理性、公允性发表肯定意见。
多数研发人员学历为大专及以下
惠强新材主营业务为锂电池隔膜的研发、生产和销售。公司以干法工艺为基础,形成了三层共挤隔膜、涂覆隔膜、单层隔膜等多种规格的产品体系,应用于新能源汽车、消费电子和储能领域。
报告期各期(2019年、2020年、2021年及2022年1-3月),惠强新材的营业收入分别为1.29亿元、1.56亿元、2.18亿元和6323.89万元;扣非后归母净利润分别为2078.90万元、2304.55万元、4170.91万元和898.64万元。
据招股书表述,惠强新材凭借着良好的产品质量、规模化的生产能力、深厚的研发实力,公司已进入比亚迪、鹏辉能源、海四达、星恒电源等国内重要锂电池生产商的供应体系,并成为比亚迪刀片电池隔膜的主要供应商之一。目前,公司自主研发的12μm厚度的三层共挤隔膜已实现大规模销售,是国内少数具备量产12μm干法隔膜的企业。
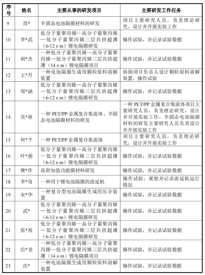
但界面新闻记者注意到,惠强新材的研发人员学历参差不齐。
截至2022年末,惠强新材共有研发人员69名,但本科及以上学历的研发人员只有19名(包括1名博士和18名本科及硕士),其余50名员工皆为大专及以下学历(大专29人,大专以下21人)。
一轮问询函中,发审委要求惠强新材说明公司研发人员学历整体不高的原因,研发人员是否具备相关的研发能力?
界面新闻记者注意到,惠强新材在回复中对于研发人员学历整体不高的原因未进行详细解释说明,仅列举了王红兵、马兴玉二人拥有超十年的塑料隔膜从业经验;同时指出公司研发成功更多依靠的是时间积累和产业经验。
同行业上市公司星源材质(300568.SZ)2021年披露拥有401名研发人员,学历在本科及以上的有216名,占比53.87%;恩捷股份(002812.SZ)2022年披露拥有512名研发人员,其中硕士及以上的有104人,本科及以下的有408人;璞泰来(6003659.SH)2021年末披露的研发人员799人,其中本科及以上446人,占比55.82%。
对比之下,惠强新材本科及以上学历人员占研发人员的比例只有27.54%,低于同行业上市公司水平。
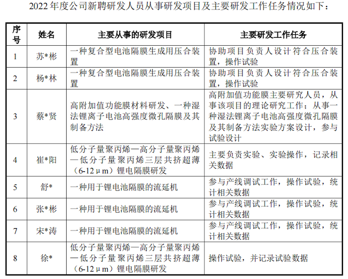
2022年,惠强新材新聘用了23名研发人员,其中17名为大专及以下学历,5人为高中及职高学历。界面新闻记者注意到,该批聘用的研发人员中部分员工的工作内容为参与产线调试工作、操作实验和记录实验数据。将这类人员归类为研发人员是否合理?
研发费用核算准确性未充分说明
除了研发人员方面的问题,惠强新材在研发费用的核算准确性上也存在未充分说明的情形。
根据前次申报材料,报告期内惠强新材研发费用分别为879.61万元、1059.92万元、1521.75万元和570.55万元,占当期营业收入的比例分别为6.83%、6.81%、6.97%和9.02%。职工薪酬和材料投入占比最大,其中材料投入占研发费用的比例分别为19.77%、33.25%、38.14%和43.90%,持续增加。
对于研发活动材料投入持续增加的原因,公司解释为一方面为了满足行业领先客户高品质产品的要求;另一方面系为了推动聚丙烯材料的国产替代,公司加大了对国产聚丙烯材料性能的测试,除此之外,还有完善产品性能,持续进行工艺创新等因素。据招股书披露,报告期公司14项已完成的研发项目中,有4项尚未形成技术成果。
此外,发审委还要求惠强新材说明研发材料投入的具体去向。招股书显示,公司研发材料投入主要为研发废料、样品送样和研发合理损耗三个方面。
2020年至20022年,惠强新材领用研发材料聚丙烯,453.24吨、634.10吨、780.14吨,其中形成研发废料数量分别为300.93吨、417.88吨和529.46吨;形成样品送样金额分别为109.80吨、158.77吨和178.12吨。
一轮问询函回复显示,当月形成研发废料时,按入库的研发废料重量乘以上月平均销售价格,确认为库存商品,并冲减研发费用,研发废料对外销售时,确认其他业务收入,并结转其他业务成本。
除研发投入相关外,前次闯关时首轮问询还对直接材料成本变动趋势、实际控制人大额现金分红、新增产能对应在建工程转固时间、产量增长率匹配性等相关异常情形进行了重点问询,但惠强新材未予以充分解释说明。
2019年至2021年,惠强新材连续进行现金分红,金额分别为504.00万元、1260.00万元、2124.00万元。



评论