文|奇偶派
一封长达5000字的“互联网史上最长邮件”,近日引发热议。
2023年12月,快手创始人程一笑发布内部邮件,宣布进行新一轮组织调整。此次组织调整涉及主站、电商、商业化、社区科学等多个业务线,号称快手今年以来最大范围的一次组织架构调整。
而在整整三年前,2020年12月,程一笑也发布了一封内部全员信,首次确立快手的企业文化价值观,其中,快手将核心理念定位为“痴迷客户”,并强调将以“痴迷于为客户创造价值”作为企业使命,定调极高。两个月后,快手上市,市值1.3万亿。
这三年里,面对抖音的强势崛起并逐渐加大马力一骑绝尘,曾经的短视频一哥已经被甩开了不止一个身位,在刚刚过去的三季度,抖音营收高达1860亿元,日活跃用户已突破7亿;而快手在同期的营收仅为809亿元,日活跃用户为3.87亿。
如果说三年前快手在喊出豪言壮语时还携着冲击短视频上市第一股的余威,那么如今,在面对老对手及其背后已常被拿来与腾讯、阿里做市值比较甚至大有战而胜之势头的字节跳动时,快手只能勉力维持从容。

把日历翻回到2011年,从东北大学软件学院毕业后,程一笑进入到了人人网,当时人人网的前身校内网由美团创始人王兴创办,他用了极短的时间就在北京的高校积攒了不少用户,并在将其卖给陈一舟后成功发展上市。
或许正是人人网的成功给程一笑埋下了创业的种子。于是,在这里干了3年后,他决定离开人人网站,来到北京的天通苑小区。在这个著名的“北漂第一站”里,程一笑和几个朋友一起,做出了一个GIF动图小工具,他们将其命名为——GIF快手。
2011年到2023年,整整十二年。然而这短短十二载里,却承载了程一笑从走上巅峰、风头正劲,到挫折袭来,荆棘弥漫的悲欢离合。
中国人通常将十二年称为“一轮”。在这一轮间,得益于4G、5G的技术发展、智能手机的普及,我国的短视频行业在短短数年间由初见雏形,到发展壮大,再到如今,已经形成了全世界最大的单一短视频市场,而在这其中,快手以及其与抖音之间的竞争绝对是无可回避的话题。
事实上,虽然如今抖音的声量更大,但当初率先成立并在行业初期引领全行业发展的其实是快手。从早期上线GIF快手应用,团队全员均为研发人员,到意识到商业化的重要性,并首次组建成型的组织架构,从独领短视频风骚,风头一时无两,到与抖音进行遭遇战,并在内部混乱之中失去头把交椅。可以说快手的发展史就像一个爽文男主,年纪轻轻天赋异禀,却在本应步入巅峰的时期遇到滑铁卢。
如果按照部分小说的剧情,接下来应该是男主从此跌落谷底,蹉跎度日,然后偶遇机缘,卷土重来,恰巧,快手现如今的处境就正处于重整旗鼓的阶段。
一路走来,快手公司组织架构的演进过程,见证了公司的起起落落,作为一个公司的骨架,组织架构为公司内部的各个部门和员工提供了一个共同的工作框架,也在一定程度上反映了公司的战略归属和外部的环境变化。
如今,短视频成为了互联网上造梗最多、社交能力最突出的领域,短视频App在国民生活中占用的时间也越来越多,截至2022年12月,中国的短视频用户规模已经达到10.4亿人,人均单日使用时长超过了2.5个小时,短视频已经成为了第一大互联网应用类别。
有鉴于快手在行业的地位,通过窥视它的演进,重新盘点快手这个企业的业务发展、梳理上层建筑的战略演替,站在当下短视频爆红的阶段,我们回顾了快手的崛起、发展与蛰伏之路,对这个国民级App如何顺应时代发展,组织架构形态的变化如何反映自身所陷入的泥潭沼泽,又是如何走出一个个沟壑,直到如今重新踏上征途进行了溯源。
作为为数不多在一段时期内采用“双核驱动”战法的互联网巨头,快手是如何在不同领导模式下发展的?短视频行业的爆红,快手又遇到了哪些机遇和挫折?在时代发展速度加快的当下,快手能否重新展现强大的纠错能力?回归单轨制后,又将如何走向远方?
1、筑基期高管架构初见雏形,研发人员组成团队
快手实际上就建立于移动互联网时代的岸基上。
2010年6月8日,苹果公司推出iPhone4手机,这款被公认为在硬件、软件、设计等全方位上集中突破的划时代产品,也成为了手机历史上极具里程碑意义的注脚,当时不会有人想到,它的推出间接成就了日后风靡中国的短视频平台。
2011年一季度,随着中国手机市场上的智能手机关注度达到76%,过去诺基亚一家独大的局面被迅速颠覆,后来者也将这一年称为移动互联网时代的开端,也是从此时起,手机App成为了孕育众多创业者的摇篮。
彼时,从东北大学软件学院毕业后,程一笑进入到了大连惠普,不久之后便来到了人人网做iPhone客户端开发,人人网正是日后的美团创始人王兴在数次创业失败后的首个成功成果,或许是受到了人人网和iPhone“双重buff”的激励,程一笑按捺不住一颗创业的野心,选择来到被称为“亚洲最大社区”的天通苑,租下了一套月租3500元的房子,开始了自己的“闭关修行”。
功夫不负有心人。2011年3月,程一笑鼓捣出了一个将视频转换成GIF动图的软件,为其命名为“GIF快手”。随后,晨兴资本的张斐看到了这个产品,在看中了它的商业价值后,果断出资30万美元拿下了20%的股份。
荷包里有了钱,程一笑就将自己的人人网同事,也是大学舍友的银鑫、大连惠普时期的同事彼时还在华为工作的杨远熙一并召集起来,一起住进了天通苑的三居室。程一笑负责iOS端,杨远熙负责安卓端,银鑫负责服务器,他们与一位负责设计,不久后离开快手的成员一道,组成了快手初始的并不成熟的“组织架构”。

图源:东方证券
而后,在张斐的撮合下,程一笑遇到了另一个男人——宿华。
彼时的宿华是清华毕业生,又已经辞去了百度年薪百万的工作,还有谷歌的工作经验,还开发出了一款移动搜索引擎软件One Box,该软件在2012年被阿里打包收购,已经实现了财富自由的他也正想自己创业。
2013年,二人在张斐的局上碰面,命运的齿轮也在此时悄然转动了起来。
当时,快手正处于长达几年的痛苦转型期。成立初期,GIF快手主要以微博、人人网的社区作为应用场景,并乘着微博的迅速发展和斗图文化的盛行让自己的生产内容得以快速传播,完成了初始的用户积累。2011年10月,快手自主切断了微博这一巨大流量源,开启了自引流量的征程。2012年11月,又在不加过渡的情况下,强制转型成为短视频社区,导致快手DAU断崖式下滑。
此时的快手,内容单一,主要内容只有三类:美女自拍、小孩、宠物。同时,程一笑缺乏管理经验,又不善言辞,使得快手团队在扩张和管理上遭遇到第一个瓶颈。
碰面以后,两个满怀创业想法的“程序员”擦出了奇妙的火花。
一拍即合过后,程一笑当即拍板,将自己手上80%的股份和晨兴资本手上20%的股份各拿出一半做成期权池分给宿华和他的团队。宿华入股后,股份甚至超过了程一笑,成为了实质意义上的最大股东。
从此,程一笑、银鑫、杨远熙、宿华四个人组成了快手成形前期的管理团队。程一笑任首席产品官,专注于产品、运营等内部事务;宿华任首席执行官,负责机器算法及对外业务。一内一外,就构成了快手初期的顶层建筑。
2013年底,宿华在加入快手后明确了快手的定位,即为普通人而非网红、明星提供记录和分享生活的去中心化平台。
2014年,“GIF快手”更名为“快手”。一直到2016年之前,除了初具雏形的管理层外,快手还并未成立成熟的组织架构,团队规模只有百人,且几乎全由研发技术人员构成。
尽管转型初期,快手的日活曾跌落至1万。但从2014年春节前后开始,该数据开始回升。到2015年1月,快手的DAU超过千万,MAU超过2千万。到2016年底,快手的用户数已经达到4亿,MAU、DAU分别超过1.1亿和4000万。
同时,快手还在2015年通过D轮融资拿到了百度领投的21亿美元。2016年,腾讯报价27亿美元入股。而二者在快手项目上的回报分别是49亿美元和259亿美元,成为他们史上最成功的投资之一。
作为对比,抖音在2016年8月才成立,因此,在2016年来临之前,快手是毫无争议的短视频行业霸主。
同时,这段时期也是快手的筑基期。在确立了“普惠、公平”的底层价值观、开发出符合相应氛围的社区后,又恰逢市场上几乎没有同类竞品,快手的主要精力都在打磨产品之上,几乎没有市场投放和商业化发展。研发就是快手内部的唯一焦点。
2、组织架构意识初显,商业化渐入正轨,用户增长为重心
2016年是快手的转折点。当年1月,快手直播功能上线,拉开了快手一个新时代的序幕。
同年8月,抖音出现,并且随即以坐火箭的速度攀升。当年的春节,抖音的日活跃用户数已经接近翻番,从不足4000万上升到接近7000万。这让此前一直自然生长的快手第一次感受到了危机感。而后二者重合用户占快手用户的比例不断提升,从2017年初的不足0.5%提升到2018春节后的近15%,到今天,抖音已经独占行业的龙头地位,当然,这已经是后话。
在当时,意识到了自己必须开始着手建立公司的护城河,并将精力放在如何挣钱上后,快手开始重点布局商业化。
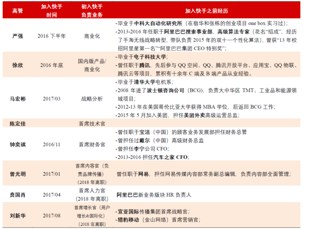
2016年下半年开始,快手陆续从阿里、美团、腾讯、网易等互联网大厂的手里引进众多高管,包括后来的CFO钟奕祺,商业化负责人马宏彬等人均是在这一时期加入到了这个新组建的“CXO职业经理人”团队。
除了引入经理人以外,快手这段时期也开始大量扩充运营人员,从2016年到2018年,公司员工数规模从百人增长到了六千余人。
2016年10月,任职于阿里巴巴搜索事业部,曾带队负责2015年双十一个性化算法的严强加入快手,负责快手的商业化,他带领搭建了快手的商业化技术中台,推出了商业化产品体系。
同年11月,前汽车之家CFO钟奕祺带团队加入快手出任首席财务官,协助快手进行上市准备,2016年12月,曾任职腾讯产品开发岗的徐欣加入快手,负责国内产品线及商业化,马宏彬、陈定佳、曾光明、贲国肖、刘新华……众多管理和技术人才的引入,使得快手第一次呈现比较完整且成熟的组织架构网络。而负责梳理这个网络的,就是CEO宿华。

图源:东方证券
这次布局也使得快手的商业价值飙升,年初开始频繁传出赴美上市的消息。在2016年,快手的估值尚且还为150亿元人民币,当时,快手的用户量已经超过4亿,日活用户数达到4000万,成为中国仅次于微信、QQ、微博的第四大社交平台。到了组织架构落实后的第一年,在2017年3月,完成腾讯领投的D轮融资后,公司估值达到了30亿美元。
同时,这一年也是快手的广告元年。
随着直播业务日趋成熟,头部主播打赏挂榜,平台中产生了广告需求,于是快手开始布局广告生态建设。又鉴于快手的普惠、公平的流量分发模式使其在发展初期的主要受众是低线市场用户,其随即开始成立市场部进行品牌推广,并随之不断加大营销预算,以换取营销收入。这也为后期线上营销业务成为平台第一大收入来源埋下伏笔。
也是在2017年初,快手开始投入资源组建出海团队,在刘新华的带领下,快手的海外团队在多个国外市场扩张,尽管扩张速度缓慢,用户留存也高开低走,但作为快手的出海前哨战,这次尝试为快手的国际化业务积累了不少经验。
到2018年春节,短视频突然爆红,以快手、抖音为代表的短视频App成为手机中点击率最高的App。6月,快手旋即宣布全资收购Acfun(A站),7月,快手正式建立商业化团队,由严强负责,向CTO陈定佳汇报,下设商品研发、创新业务中心、广告业务、商业生态、业务运行、商业市场中心、商业审核中心等多个二级部门。10月,发布快手营销平台,启动全面商业化战略。
通过搭建并强化商业化中台,完善商业化产品体系,快手在商业化的道路上走得越来越远,引流也越来越顺利。
艾媒咨询数据显示,2018年,中国短视频用户规模达5.01亿,同比增长107.0%。快手的DAU也由1亿增至1.6亿以上。

图源:东方证券
到2018年底,宿华直言,“快手将坚持商业化可持续发展,向百亿目标迈进。”
从2016年到2018年中期,面对竞争环境的变化,快手进入到了组织变革意识觉醒的阶段,彼时,竞品尚未就位,快手仍然占据优势身位,在这段时间,快手通过商业化中台的建立,逐步试水商业化,处于自己的“独舞”阶段,用户数呈现出稳中有升的态势。
随着用户数的持续增长,快手的估值水平不断提升,2018年融资完成后,快手估值接近200亿美元,是2016年B轮融资后的10倍。
3、抖音遭遇战,商业化成新侧重点,顶层架构大整顿
尽管2018年被广泛认为是短视频爆红的元年,快手也从中收获了不少红利,但这并没有让程一笑和宿华高兴多久,原因在于,抖音的崛起速度大大出乎他们的意料。
如前文所述,随着快手对用户的重视进一步加强,2018年底时,快手的国内DAU已经达到了1.6亿以上。然而,此时抖音在国内的DAU已经突破了2.5亿。也是从这一年开始,快手短视频第一平台的市场地位被超越,通过去重庆进行用户调研,快手感受到内部的组织松散,精神怠慢,尤其是对用户增长的渴望远远不如抖音,这促成了快手下定决心将稳健的增长模式切换为激进的增长模式。
攘外必先安内。公司成立后在组织上的第一次重大变革就此展开。
2019年4月,快手成立核心管理机构“经管委”,宿华、程一笑、陈定佳和钟奕祺为其成员,旨在对公司的各个业务和职能部门进行统一的组织和管理。
随后,宿华和程一笑发布内部信,直言对现状不满,号召全员进入战斗状态,于是,著名的“K3战役”就此打响。
K3战役,旨在实现其在2020年春节前日活跃用户数(DAU)突破3亿的目标。虽然其正式开启是在2020年初,但兵马未动前,快手需要先调兵遣将。
2019年中旬,快手成立K3三人战略指挥部,设立运营及增长部,加强对用户的拉新和留存运营。由连乔、徐欣、马宏彬,分别负责技术、产品和运营,马宏彬担任总指挥,三人共同向CEO宿华汇报。此后,随着徐欣和从腾讯新晋加盟的产品负责人王剑伟被任命共同负责参与2020年春晚的快手产品,这个三人指挥部将王剑伟纳入,升级为四人小组。
通过推出快手极速版和春晚预算“撒钱40亿”,快手不断拉近和抖音的差距,2019年Q4开始,快手和抖音MAU之间的差距不断缩小,到1月缩小至不到6000万。
2020年1月,快手宣布全年营收目标超额完成;2月,《2019快手内容报告》发布,显示快手日活在2020年初已突破3亿,K3战役取得初步成功。

图源:快手大数据研究院
快乐的时刻非常短暂。
在当年投入史上最高报价拿下央视春晚冠名权后,因为特殊原因,快手并未拿到意料之中的效果,营销效果大打折扣。
春晚后,宿华、程一笑发站内信,不满意结果。
2020年5月,快手宣布进行自成立以来最大的组织变动:原商业化负责人严强与原运营负责人马宏彬调换岗位,原产品负责人之一徐欣,将调任负责用户体验中心,原产品负责人之一王剑伟,将收拢产品和直播业务汇报线,成产品最高负责人。
这其中,最重要的一个变化就是商业化部门负责人的更换。从2019年起,快手加速商业化,手段是广告和电商两大业务。2019年,快手制定150亿的广告收入目标、引入电商高管,2020年,快手给广告和电商设定高增长目标:其中,广告收入目标为400亿元;电商GMV目标为2500亿元。当年5月,快手宣布与京东商城达成电商直播业务的合作。
在商业化加速布局的同时,快手此时却又陷入到了亏损陷阱里。
从2017年到2019年间,快手每年盈利还在2亿元-10亿元的区间,但到2020年,快手亏损79亿元,营销费用的大幅增长,被认为是快手亏损的一大原因。
2020年年报显示,快手的销售成本为350亿元,同比增幅高达63.9%。其中,营销费用增长最为明显,由2019年的99亿元增加到了2020年的266亿元,营收占比高达45.3%。造成销售成本急剧扩张的原因是,市场开始进入存量初期。
根据2021年2月份中国互联网络信息中心发布的《中国互联网络发展状况统计报告》,截至2020年12月,我国网民规模达9.89亿人,较五年前增长了43.7%,而整个2020年中国短视频用户规模达到8.73亿,较2020年3月增长1.00亿,网民占比接近九成。这说明给短视频平台们“拉新”的空间越来越少。

图源:CNNIC
同时,由于短视频平台的强内容属性和社交互动功能,其对用户粘性也会随着时间的流逝日益增强,呈现出一条上凹的曲线。在总量已经接近见顶,增量越来越难寻觅的情况下,“烧钱”抢市场无疑是最直接也是最有效的方式。
快手在这种背景下由佛系转为激进,导致的巨额销售及营销开支等费用激增,使得公司当年大幅亏损。
此外,快手内部也陷入了许多大公司都会遇到的困境——战略不透明、部门派系林立。程一笑、宿华一直双核驱动,两人各自又有相关利益人员,2020年6月,快手前50号员工朱蓝天就曾在快手内网发布名为《谈谈我司的病》的文章,指出“这个公司推进事情需要去揣摩对方的心思,估量相关人员是否强势”,直指快手内部问题。
事实上,相比起张一鸣在抖音中“说一不二”的地位,快手却长期实行双核驱动的领导结构。在快手正式IPO之前,宿华持股12.648%,程一笑持股10.023%。宿华握有39%的投票权,程一笑则是31%,两人的话语权旗鼓相当。虽然在一定程度上分散了“集权”带来的风险,但长期来看,这使得快手不确定性增加,内部派系林立,分工重叠,互相掣肘,战略常常处于摇摆状态。
到2020年12月,快手发布内部信,完成了自上而下的调整,撤销上一届经营管理委员会,并宣布新一届的任命。除宿华、程一笑、陈定佳和钟奕祺外,新增了多位一级部门带头人,旨在缩短决策时间,减少内部利益冲突空间,提高公司的决策效率。
4、追赶路上集权化改革,事业部架构成形,组织减负初显成效
然而,2020年,在快手开启K3战役的同时,劲敌抖音的DAU已经突破了6亿。如果说2018年让快手意识到已经落后,那2020年结束后,快手才如梦方醒,终于发现自己已经被拉开了一长段距离。
尽管快手在次年2月如愿上市,成为“短视频第一股”,然而上市后的五个月内,快手一路下跌,从上市后最高位的417.800港元/股,漫漫阴跌,来到200港元/股以下。
上市前一年从盈利转为亏损显然不是好事,2021年8月,在快手股票禁售期结束后,五源资本、DCM、DST……,曾经陪伴快手一路成长的诸多风投资本纷纷减持逃离,这直接映射了他们对快手未来的信心,也使得快手的股价进一步下跌。
无论是宿华还是程一笑都明白,快手需要放低姿态,轻装上阵,一切朝增长型进化:内部整肃,刻不容缓。
2021年7月,快手宣布上市后首次组织架构调整,快手高级副总裁严强负责的增长部被取消和拆分,增长业务整体汇报给原产品负责人王剑伟,快手的“老臣”严强被彻底边缘化,似乎是在向外界表露“摆脱内耗”的决心。

图源:天风证券
当年9月,快手开启了十年以来最大规模的组织架构调整,将公司的整体架构进行全新翻新,从过去的职能型转向事业部制架构,这次以事业部为导向的调整目标在于进一步提升组织效能,释放组织红利,随后,快手还将重注压在游戏业务上,将其和广告、电商、海外业务相并列,成立四大事业部。
10月,宿华辞任CEO,程一笑宣布接任。前者继续担任董事长,负责制定公司长期战略;后者则负责公司日常运营及业务发展。这也被认为是双核模式开始逐渐转向集权化的单核模式的标志。
终于,快手自此止住了断崖式下跌的颓势,开启了震荡模式。
此时,快手的股价在70港元/股左右徘徊,市值已经较之最高位时缩水超过80%。同时,快手业绩表现也连续三个季度超市场预期。整个2022年上半年,在海外中国资产数字娱乐版块,快手是唯一录得正回报的股票,涨幅达21.3%。

图源:东方证券
单核带队后,快手的组织架构变化频次增加,步伐明显更为轻盈。
事实上,过去双核模式导致的笨重感体现到海外市场上更加明显。比起抖音,快手早在2017年便开始海外市场的推广,彼时抖音刚成立一年不到。然而在对于出海的考量上,快手在不同时期想法不一,在海外多个市场是否要跟进,是否要咬牙坚持投入等问题上不够坚定。
2017年第一次出海,快手选择了俄罗斯、韩国、泰国和印尼作为出海始发站,推出“Kwai”,但可惜高开低走。国际化业务沉寂半年后,快手在2019年6月二度出海,但由于当时国内快手的“K3 战役”(用半年时间冲击3亿DAU)同时启动,海外快手并没有获得足够的资源和注意力。第三次在北美推出Zynn,刚推出就登上Google Play下载榜首,超过TikTok,但又因不符合谷歌平台规则被下架,等到2020年第四次出海时,TikTok早已将市场牢牢握在手里。
四次出海,每次都是巨额的资金消耗和人力消耗,在程一笑出任CEO主事后,2022年3月,快手宣布调整国际化事业部组织架构,国际化事业部原负责人仇广宇离职,国际化事业部产运和商业化两大板块业务直接向程一笑汇报。包括CTO陈定佳和安全合规线负责人余海波在内的两名经管会成员,也直接支持海外业务发展。
海外业务壁垒太高,暂时难追,程一笑决定先从另一条赛道——商业化追起。
2022年8月起,快手相继宣布四次调整,宿华“嫡系”快手商业化负责人马宏彬转岗国际化,原岗由 HR 负责人刘峰接任;原主站产运线业务负责人王剑伟调任商业化负责人,于越担任主站线业务负责人并兼任社区科学线业务负责人,两人均向快手CEO程一笑汇报。此前商业化业务负责人刘峰被任命为管理研究院负责人……,侧重点都在商业化。作为主营业务,2022年快手商业化对营收的贡献占比达到52.1%。
除了商业化,随着互联网用户流量增长到达天花板,早在前几年,各大平台的用户增长普遍出现放缓现象,电商和本地生活成为诸多玩家的新增长点,而快手的加入显得有点姗姗来迟。
2021年7月,在已经上线三年之后,快手电商才做出一个大动作:提出“三个大搞”战略,同年切断有赞和模块第三方链接,2022年,快手切断淘宝联盟、京东联盟商品所有外链,以快手小店为核心构建自营电商闭环,并宣布“新市井电商”的战略定位。
和抖音一样的点是,快手电商同样从导流电商迈向自营电商探索,逐步切断外链构建自营电商闭环,对于商品的关注度渐渐趋同,场景同样是从内容到货架,也同样在增长压力下,将商城和搜索作为兴趣电商模型的主要补充形式。
2022年9月,快手宣布成立商业生态委员会,以期望统筹推进包括电商、商业化、直播、本地生活等业务的生态建设,成员包括程一笑、刘峰、唐宇煜、王剑伟、笑古、于越六位经营管理委员会成员,其中快手CEO程一笑兼任商业生态委员会主席和电商事业部负责人。
同时,快手开始组建独立的本地生活事业部,并将其升级为与电商、国际化等业务同等的一级部门。到2023年2月,快手选择上海、哈尔滨、青岛作为试点城市,全力推进本地生活业务的单城“模型验证”。
进入2023年,快手的调整来得更为频繁。
今年6月,快手被曝出商业化副总裁王骊之离职,在此之前,封帆和刘良伟也相继离职。一个月内,快手商业化部门高管进行大幅调整。
8月,职级体系调整;9月,研发线取消基础技术部、成立基础平台部和基础设施部,前CTO陈定佳、前CFO钟奕祺、宿华的前业务助理彭佳瞳等多名高管离职,快手经营管理委员会成员、宿华妻子唐宇煜也不再负责一线业务。随着今年10月,程一笑将宿华担任的董事长一职也接任过来,宿华彻底隐退,快手的完全单核时代才算真正开启。
11月,随着电商业务在双十一表现不俗,GMV创下新高,程一笑宣布不再监管电商业务,由经营管理委员会成员王剑伟出任电商事业部负责人,兼任商业化事业部负责人,向程一笑汇报。自此,快手单核时代后的第一仗取得开门红。
组织上的轻盈和转向也反映到了业绩上,2023年第一季度,快手实现调整后净利润4200万,同比转亏为盈,首次实现上市后的集团层面整体盈利,到第三季度,快手实现总营收为279.48亿元,同比增长20.8%;经调整净利润达31.7亿元,较第二季度环比增长17.8%,超出市场预期。连续三个季度取得盈利,快手终于驶入了盈利的快车道。

图源:快手财报
5、写在最后
事实上,当我们回顾快手的过去,在这生长的12年里,快手演绎了一出热血番剧的剧情。
前6年是筑基期。
从2011年生于移动互联网时代的开端,到2013年程、宿颇具意义的“会师”,再到短视频平台爆发的前夕,快手将前半段的时间用以打磨自身,那时的快手没有日后的纷繁复杂的业务网络,人员构成大致分为两类:管理者和研发人员,可谓是下山前的闭关修炼期。
随着公司规模的扩大,业务需求、管理层次、决策权分配等等都开始发生重大变化。自2016年开始,双核意识到,体量巨大的客观事实和外部激烈的竞争环境已经由不得快手再如以前般“韬光养晦”。这给快手的组织架构建立提供了日益肥沃的土壤。
后6年是激战期。
从2017年开始,快手开启了对商业化、直播、运营等不同方向的追逐。然而,或许是多年的安乐麻痹了它的竞争意识。渐渐地,从行业领先,到遇到劲敌,再到惨遭滑铁卢,眼睁睁看着对手越走越远,快手被内部混杂低效的架构所困,双核体系也暴露出自身问题。
在各种因素的综合影响下,快手开始陷入连续亏损的窘境,叠加上对手的连战连捷、风投资本的撤出,即使上市成功,但在资本市场上,快手走出了一条漫漫阴跌路。
此时,宿华的放权成为了关键。
在将权力一步步放还给程一笑后,快手的组织架构也随之进行了大调,一切朝着增长型进发、事业部制改革、降本增效……快手渐渐赶上了互联网故事的主线剧情的节奏,也正在找回自己的主角光环。
随着程一笑重回台前,在不断调整、优化和适应市场变化的探索之旅上,快手正在他的掌舵下,慢慢重回正轨。而至于快手的下一篇章,会是什么走势,市场外界都在翘首以盼。
参考资料:
1.东方证券——《快手9年发展复盘,3亿DAU是如何养成的》
2.东方证券——《快手首次覆盖:短视频社区龙头,商业化加速正当时》
3.东兴证券——《传媒互联网行业:快手深化组织架构调整,美团单车宣布上调畅骑卡价格》
4.天风证券——《海外互联网点评:快手进行十年来最大组织架构调整 未来观察经营效率提升效果》
5.太平洋证券——《快手科技点评:组织架构调整,进一步提升效率》
6.猎云网——《快手程一笑:沉闷牵线,舍得成事》
7.表外表里——《快手步入商业化深水区》



评论