买家通过中介买一套房子,少则几万,多则十几万,是普通人一年的的薪资收入,辛辛苦苦干一年抵不上别人带看几套房,中介的劳动真的值这么多钱吗?很多家庭都是几代人凑在一起买一套房子,首付已经伤筋动骨,再加上高额的中介费让买房这条路更加艰难,2%的中介费到底都花哪儿了呢?

遇到黑中介,违约金加中介费雪上加霜
李先生就是比较惨的一个,因为看到房价涨的太快,心里比较急,看中一套经济适用房,中介承诺虽然这套房产满五不唯一,但是个税可以按照1%缴纳,并且没有原值,不需要按照20%缴税,当时李先生就对这样的计税方式感到疑惑,但是中介口口声声保证没问题。李先生心想3万块在预算内,就和老婆商量好签合同并缴了十万块的定金,但是签约后中介神秘兮兮让李先生去地税局取消办理,承诺换一家可以按照1%办理,李先生不爽却依然照办了,最后得知的结果却是个税要按照房屋差额的20%缴纳,因为房东经济适用房买的比较便宜,李先生的个税从3万一下子提到了53万,整整多出来50万,这个时候中介变卦说房东找到了原值凭证,李先生当场懵逼。
当时因为觉得价钱合理,也没有跟房东讲价,现在一下子多出来50万,够一家几口省吃俭用好几年啊,中介不停的催促李先生缴税,如果不买就属于违约,定金就拿不回来了,而且是因为他的原因违约,还得支付中介7万块的费用。李先生当初谈的是2%的中介费,6万块已经是天价,李先生感觉实际过程中介并没有做什么,他们在签合同前比较热情,后面的事情很多都是他自己跑的,李先生不明白同样是二手房交易,并不都是按照2%收,网上有几家就很便宜,爱屋吉屋1.6%,搜房网1.5%,房多多2999+0.8%......为啥干了同样的事,收费却不一样。这个时候中介还告诉他,当初找了评估公司评估这套房子,还有违约金,因此要多收一万。
李先生如晴天霹雳骑虎难下,急的直接住院,家人更是一筹莫展,四处筹钱,这个时候中介又出现了,可以办理他们的万用金,就是小额贷款,家里老人实在没办法了,就办了他们的贷款,差不多多花了八万的利息,李先生就这样一步一步掉进了坑里。
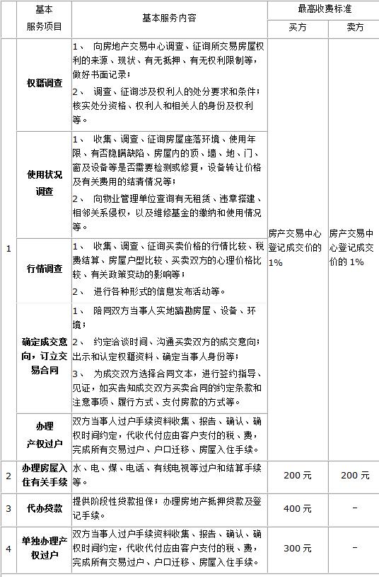
中介该提供哪些服务?
很多像李先生一样的购房者,不明白这么高的中介费包含了哪些服务,中介费又都花在了什么地方?下面一张表看清楚中介的职责和义务。

对于中介费是否过高,听听大家怎么说:
“我感觉中介还好,省了太多事,很多房源不靠谱,有个第三方稍微好一点。我在北京买房的时候,也是找了中介,就自己看了房签了合同。交税,贷款,拿证都是中介在帮忙,不然不会那么快,挺省心的。包括买后出租,全部都是中介,我觉得这事看个人,你要是嫌贵你就自己多操心。”
“就不应该按比例收,应该按套收,这样中介就会希望房价低一点好促成交。再说按比例收也没道理啊,卖豪宅和卖小房干的活都一样的,中介费的价值体现在哪里?”
“中介机构的目标客户都不是穷人。中介机构本来就是帮人省时间的,那些时间不值钱的人当然觉得贵。”
“如果只是协助成交+代办后期手续,3000-5000元就足够了,再多了就是不合理。”
“不要再说何必在意这些小钱,有多少普通家庭马上连中介费都付不起了。”


评论