记者|赵阳戈
随着公司和保荐人一同递交撤回首发申请,国金证券保荐的天箭惯性的IPO之旅,已宣告终止。从受理至今,持续时间半年光景。从公开披露来看,天箭惯性的净利润出现下滑状况,经营活动产生的现金流量净额常年为负,所以在募资项目中才看到会有2亿元将用于补充流动资金。那么,在IPO终止后,天箭惯性又将如何解决资金流问题?
利润在下降
从公开信息还是能看出天箭惯性的尴尬。
资料显示,天箭惯性目的地是科创板,2023年6月29日受理,12月25日宣布终止,其主要从事惯性器件及惯性系统的研发、生产、销售。成立以来,公司从事了压电陀螺仪、动力调谐陀螺仪、微型化动力调谐陀螺仪、光纤陀螺仪、MEMS陀螺仪等惯性器件以及惯性系统的研究,是国家级专精特新“小巨人”企业,也是重庆大学、电子科技大学、东南大学、重庆邮电大学等多所高等院校在惯性技术领域的教学实践基地。
2020年至2022年,天箭惯性实现营业收入分别为15546.64万元、19774.36万元和25885.59万元,2020年至2022年营业收入复合增长率达到了29.04%;但净利润分别为4467.71万元、3130.54万元和2420.89万元,呈现的却是下滑态势。相对应的,公司2020年至2022年毛利率分别为55.45%、52.53%、45.75%,同样在下降。按照天箭惯性的说法,暂定价价格调价是毛利率变化的重要原因之一。

另外,天箭惯性的经营活动产生的现金流量净额常年为负,2020年至2022年的数据分别为-2431.67万元、-5714.40万元和-3712.71万元,低于同期净利润水平。天箭惯性表示主要因为公司业务订单在报告期内快速增长,应收款项和存货也相应增长。随着业务规模的扩大,经营相关成本费用支出还会继续上涨,这无疑考验公司的资金回笼能力。
2020年至2022年天箭惯性的应收款项(含应收票据、应收账款、应收款项融资)净额合计分别为12738.57万元、17940.15万元和24493.51万元;存货净额分别为8111.55万元、15218.89万元和13074.34万元。而货币资金的数据为13975.48万元、20356.95万元、7398.24万元,2022年较2021年出现萎缩。
超四成收入来自中国兵器工业集团
天箭惯性是典型的军工概念,作为军用产品供应商,主要客户群体为国内多家大型军工集团下属企事业单位,包括中国兵器工业集团有限公司(下称中国兵器工业集团)所属单位、中国船舶集团有限公司所属单位、中国航天科技集团有限公司所属单位等。天箭惯性主要采用直销模式销售产品。公司与主要客户的主要结算方式为发货后挂账付款,付款周期根据双方协商确定,付款方式以银行转账、承兑汇票为主。
根据数据,天箭惯性2020年、2021年和2022年度,按同一控制下口径公司前五名客户销售收入合计占营业收入比例分别为85.87%、79.15%及73.95%,其中,来自中国兵器工业集团下属各单位合计收入占比分别为69.11%、57.78%和43.19%,客户集中度较高。
- 中国兵器工业集团有限公司是我军机械化、信息化、智能化装备发展的骨干企业,是现代化新型陆军体系作战能力科研和制造的主体,面向陆军、海军、空军、火箭军、战略支援部队以及武警公安提供武器装备,在为我国陆军提供坦克装甲车辆、远程压制、防空反导等主战装备的同时,还着力推动我国装备“走出去”和国际产能合作,大力发展军贸。
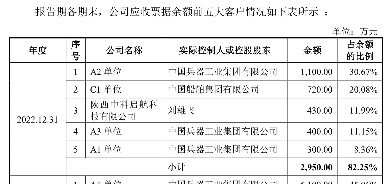
中国兵器工业集团也同样是应收票据余额和应收账款账面余额的榜首,应收票据余额前五大客户的金额,占余额比例82.25%;应收账款账面余额前五大客户的金额占余额的比例为70.2%。
截至2023年5月31日,2020年至2022年各期末应收账款期后回款率分别为99.06%、82.47%和19.41%。2022年末应收账款期后回款相对较差,天箭惯性表示主要是因为:期后回款统计期间较短;一季度受春节假期影响,货款支付有所滞后;军工客户通常在下半年(尤其是四季度)向供应商进行结算,公司客户主要为长期合作的军工科研单位,其主要依据预算和采购计划对各供应商支付货款,货款支付周期多在12个月内。
所以看到原本,天箭惯性打算募资92618.89万元中,有2亿元是计划用于补充流动资金的。那么,在IPO终止后,天箭惯性又将如何解决资金流问题呢?



评论