文|壹览商业 李彦
编辑|薛向
跟上拼多多脚步,淘宝和京东也先后开启了“仅退款”。
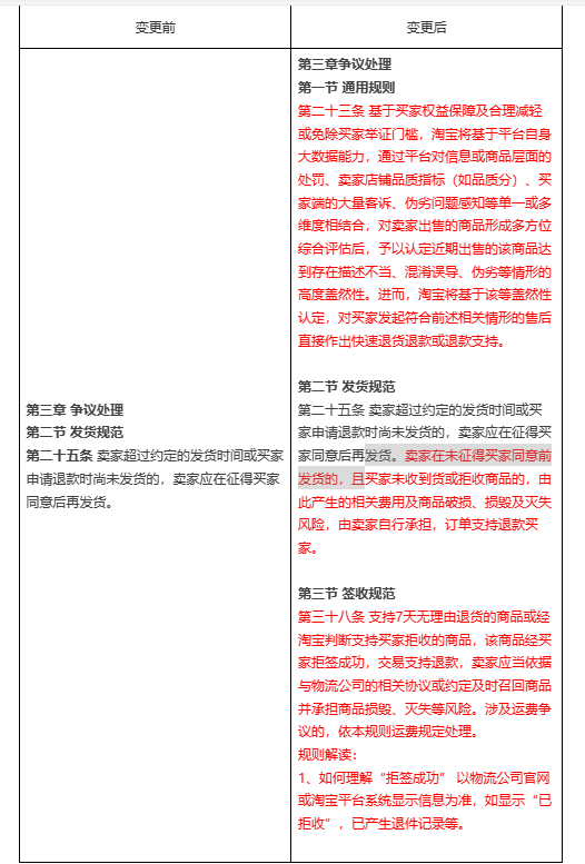
12月26日,淘宝发布公示通知,拟变更淘宝平台争议处理的相关规则,即日起生效。
12月27日,京东在《京东开放平台售后服务管理规则》中,新增了退款不退货执行标准,于12月29日生效;同时,《京东开放平台交易纠纷处理总则》还新增了支持用户仅退款的内容,这一调整已于今日生效。
值得注意的是,壹览商业发现淘宝和京东的仅退款与拼多多有所不同。
淘宝的规则变动在于:买家在退货时,淘宝会基于平台的大数据能力,针对商家以往的行为轨迹进行评估,如果商家以往的负面信息过多,平台就会对买家发起的售后直接做出快速的退货退款或者仅退款的支持。


京东的规则变动在于:消费者在自主售后处理流程中无需返还原商品,而商家则可以通过“不退货仅退款”为消费者办理退款。一日退款完成,服务单状态将直接进入暂完结状态,避免了进一步的退货流程。


而拼多多的仅退款流程页面,并没有对商家以及用户做过多描述。仅多次提到“拼多多有权基于用户申请、用户投诉/或店铺售后等因素自行决定缩短商家处理时限。”

而淘宝的仅退款,主要基于对卖家的店铺品质指标、客诉等负面信息来判定,如若符合相关情景,将直接做出仅退款的的支持;京东则表述为”京东有权按交易习惯处理或支持消费者仅退款、退货退款诉求。”
从描述看来,拼多多和京东更多考量用户过往行为数据,淘宝则是将用户行为数据和商家运营数据结合判定。
那么在实际操作过程中具体如何表现?有网友在拼多多下单一款产品,并咨询客服,如果申请仅退款,需要满足什么条件。拼多多迅速给出回复称:拼多多识别商家没有处理好你的问题,已介入为您处理。拼多多可以帮您全额退款,商品您自行处理,您看可以吗”。
而在淘宝,壹览商业将一件因物流异常还未收到的快递选择仅退款,由于笔者是88VIP会员,且是由于物流异常发起的仅退款。所以平台的说法是:支持优先给您退款。
京东客服则告诉笔者,具体仅退款的条件,仍然要以售后审核为准。
事实上,在今年9月,抖音电商也已在《商家售后服务管理规范》更新一则仅退款相关说明:“商品好评率低于70%,平台有权对该商品交易订单的售后申请采取支持消费者仅退款、退货退款包运费的措施,商品好评率连续7天恢复到70%以上可解除。”显然,抖音是通过“商家好评率”这一指标来判定是否满足仅退款标准。
显然,相比拼多多,淘宝和抖音都在仅退款机制上基于了更多判定依据”。不仅是“成为拼多多”,更是要“超越拼多多”。
那么,淘宝和京东,究竟为何也开始推出仅退款?
从用户角度看,仅退款无疑是一项利于“回归用户”的举措,保障了消费者权益。
今年,马云一共在阿里出面两次发表观点。第一次在今年5月下旬,马云在淘天集团的小范围沟通会表示:接下来是淘宝而不是天猫的机会,阿里电商应该“回归用户,回归淘宝”。
第二次在拼多多市值反超阿里之际,马云在阿里祝贺拼多多过去的决策,同时表示“谁都牛过,为了明天后天牛而改革的人,并且愿意付出任何代价和牺牲的组织才令人尊重。”
无独有偶,刘强东本月在京东内网也表示“京东必须改变,否则没有出路。”
“用户”、“改变”等关键词可以看出,淘宝和京东,在面对拼多多强烈攻势下,要拉动用户增长的决心不小。
从平台角度看,仅退款机制在一定程度上确实可以有效规范商家的产品和服务。毕竟,不论是在哪各电商平台,都存在爱卖一些“实物与描述不符”产品的劣质商家。通过仅退款,平台可以一定程度上对这类商家的经营作出限制,从这个角度增强消费者购物体验。
当然,这一举措,必然也会带来一些风险。
一方面,如果出现部分网友钻机制的空子薅羊毛,平台是否能判定精准判定恶意仅退款?就算现在,依然能在各种内容平台看到“如何通过仅退款薅羊毛”的攻略。早在今年3月,拼多多就爆出关于大量自营店铺遭用户恶意下单,并申请仅退款的“炸店事件”。
另一方面,仅退款本身就是个颇具争议性的政策。从法律层面看,买家收到商品,不经商家同意就退回货款而不退货,这种做法本身就是不合法的。因此,商家完全可以就此类交易纠纷上诉,而淘宝的用户基数本身就比拼多多的用户基数大,更多的商家可能会面临这样的交易纠纷,既费精力又损利润,商家是否会通过“劣币驱良币”的方式补回,也是个问题。
说到底,问题还是在于,即便电商平台的仅退款是基于大数据来进行的判定,但究竟能否实现公允还未被证实。
2023年,平台、商家、用户三者是否能形成合理的平衡,决定了各个电商平台这一举措是否能按其预想中进行。毕竟,一个个商家构成了平台,如若为了抓用户而伤害了其和商家的情感,可就得不偿失了。



评论