据中国证监会公布的辅导备案信息显示,近期,芜湖宏景电子股份有限公司(以下简称“宏景电子”)、昌辉汽车电器(黄山)股份公司(以下简称“昌辉股份”)先后于安徽证监局办理辅导备案登记,拟首次公开发行股票并上市。
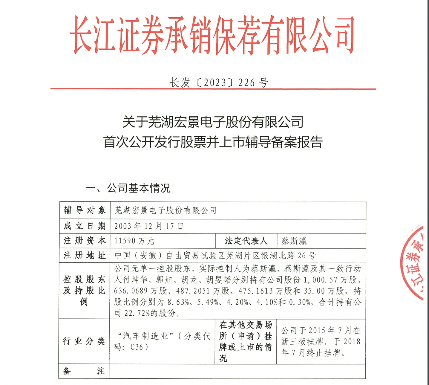
其中,宏景电子拟首次公开发行股票并上市的辅导机构为长江证券承销保荐有限公司,拟上市板块未披露。控股股东及持股比例栏显示,宏景电子无单一控股股东,实际控制人为蔡斯瀛,蔡斯瀛及其一致行动人付坤华、郭旭、胡龙、胡旻韬分别持有公司股份1,000.57 万股、636.0689万股、487.2051万股、475.1613万股和35.00万股,持股比例分别为8.63%、5.49%、4.20%、4.10%和 0.30%,合计持有公司22.72%的股份。
此外,在其他交易场所(申请)挂牌或上市的情况栏显示,该公司于2015年7月在新三板挂牌,于2018年7月终止挂牌。
昌辉股份拟首次公开发行股票并上市的辅导机构为招商证券股份有限公司,拟上市板块未披露。控股股东及持股比例栏显示,昌辉股份控股股东为上海昌辉投资管理(集团)有限公司,其直接持有公司51%股权,通过合肥昌智企业管理咨询有限公司间接持有14.2422%股权。
此外,该公司基本情况栏显示,该公司近3年内不存在提交首次公开发行股票并上市申请被中止审查、不予核准、不予注册的情况,也没有在其他交易场所(申请)挂牌或上市的情况。
来源:界面安徽综合整理


评论