文|投资界PEdaily
2024年伊始,广州科创母基金又出手了。
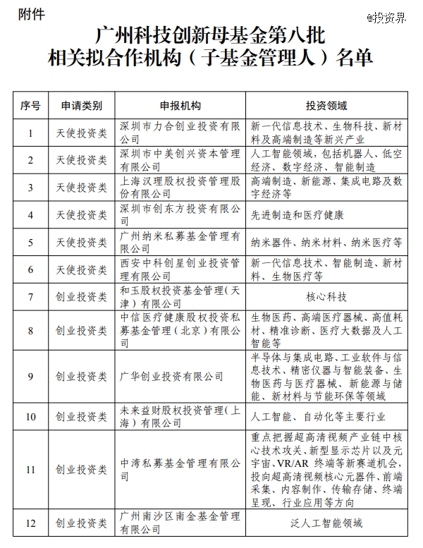
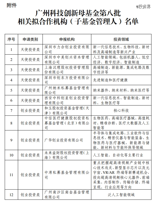
投资界-解码LP获悉,广州市科学技术局发布《广州科技创新母基金第八批相关拟合作机构(子基金管理人)名单公开》,拟定12家机构为广州科技创新母基金第八批拟合作机构(子基金管理人)。
这12家GP包括——力合科创、中 美创投、汉理资本、创东方投资、广纳基金、中科创星、和玉资本、中信医疗基金、广华创投、未来益财投资、中湾资本、南金基金。
新年大手笔,超级LP准备投12家GP
我们具体来看12家GP——
其中,力合创投是力合科创集团旗下的全资子公司,也是国内最早一批专注于投资高科技企业的创投机构。依托清华背景和资源,力合创投的投资业务覆盖种子、VC、PE全阶段全链条,重点布局电子信息与芯片、先进制造、环保、新能源新材料、生命健康等领域。
深圳市中 美创兴资本管理有限公司,即中 美创投成立于2014年,主要关注中 美两地新兴产业,投资于互联网、人工智能、先进制造、航天、生命科学等高科技高成长公司。此前曾与广东省粤科财政母基金、深圳市政府投资引导基金、深圳天使母基金等合作。
汉理资本成立于2003年,在2008年逐步扩张至风险投资领域。主要关注互联网金融、移动互联网、电商、数字媒体、新能源和医疗行业,曾投出过包括分众传媒、伯镭科技、PPTV、一嗨租车、宝尊电商等项目。
创东方成立于2007年,也是我们熟知的老牌本土创投机构,主要投资新制造(新能源、新材料)、大IT(AI、大数据)、大健康(生物技术)、大消费(科技消费品)等领域。官网显示,目前累计管理的各类投资基金规模超250亿元人民币,累计投资项目超过300个。
中科创星则是一家专注于硬科技的早期投资机构,也专注于硬科技创业投资与孵化的专业平台。围绕光电芯片、人工智能、航空航天、生物技术、信息技术、新材料、新能源、智能制造等投资领域。被投企业包括驭势科技、本源量子、因明生物、九天微星、泽辉生物等,已经运行的基金累计总规模81亿元。
和玉资本是一家成立于2014年的全球投资公司,专注于私人风险投资和成长型资产。管理着超过20亿美元,投资于生物技术、面向企业的核心技术和消费领域的高度创新和颠覆性公司,被投企业包括BOSS直聘、Airbnb、美团等。
中信医疗基金成立于2017年,是由中信医疗集团发起设立的专注于医药大健康领域股权投资的基金管理平台,致力于打造有深度行业整合能力的综合赋能型医药产业基金,其90%以上的投资项目包含了生物医药、医疗器械、AI制药、数字化医疗等领域。
未来益财股权投资管理(上海)有限公司,即未来益财投资成立于2019年,是未来益财股权投资管理成员,经过股权穿透,其所属公司为亚洲综合性金融集团未来资产,旗下业务包括互惠基金、交易所买卖基金(ETF)和另类投资产品。
中湾私募基金管理有限公司2020年3月注册成立,公司注册于广州市黄埔区,穿透大股东为中国经济改革研究基金会,基金管理公司已于2021年9月在基金业协会备案。
值得一提的是,此次出资的12家GP里,有三家为广州国资背景:
广纳基金由广东粤港澳大湾区国家纳米科技创新研究院(简称“广纳院”)发起设立,母基金和广纳基金的合作,将聚焦纳米智能、纳米新材料和纳米医疗三大领域,加大科技成果转化力度,打造纳米科技产业集群。
广华创投是执行粤港澳大湾区国家技术创新中心(简称“大湾区国创中心”)发展战略的唯一投资平台。母基金与广华创投合作,将依托大湾区国创中心开展投资孵化综合优势技术项目,打造相关产业链。
南金基金由南沙产投和广州金控合作设立。母基金和南金基金的合作,将围绕《南沙方案》,聚集南沙发展重点产业领域,助力广州、南沙形成产业集群。

进一步看,这12家拟合作管理机构中天使投资类共计6家,行业涉及新一代信息技术、生物科技、新材料、人工智能、高端制造、医疗健康、纳米医疗等。
创业投资类共计6家,行业涉及核心科技、生物医药、高端医疗器械、高值耗材、精准诊断、医疗大数据、人工智能、半导体与集成电路、工业软件与信息技术、精密仪器与智能装备、新能源与储能、新材料与节能环保、超高清视频产业链中核心技术等。
广州抢产业:力争5年内上市高企100家
回顾这一年,广州科创母基金出资迅猛。
就在2023年7月,其官宣包括远毅资本、盛景嘉成、前海长城 、琢石投资&广州市香港科大霍英东研究院、达泰资本、中融鼎新、高瓴创投、祥峰投资、心资本、九合创投、信熹资本、远翼投资、春华资本在内的13家GP。在此之前,该母基金的合作机构已经投出超255个项目。
追溯起来,广州科创母基金成立于2019年,由广州市科技局牵头设立,总规模50亿元。成立伊始,母基金就担负着培育战略性新兴产业,助力广州科技创新强市建设的重任。
因此可以看到,广州科创母基金重点投向以原创性技术、关键核心技术产业化为主要投资方向的子基金。除此之外,母基金主要投向天使类子基金和创投类子基金,投资比例分别不超过子基金规模的50%和20%。
一组最新数据显示:截至2023年底,该母基金已完成对25只子基金的实缴出资,子基金实缴规模超214亿元,母基金实际出资超22亿元,放大倍数近9倍,投资项目302个,投资金额超144亿元,其中投资广州项目130个,投资金额超53亿元;母基金直投基金已投资项目9个,投资金额9800万元。
2023年,广州留给创投圈深刻印象,投资人出差广州也成为了热闹一幕。
彼时年初,广州2000亿母基金正式官宣落地,直指万亿规模的产业集群,并提出为科创企业提供“雨林式”服务,通过打造战略性新兴产业集群,力促广州先进制造业与现代服务业进行融合,助力广州市抢占未来产业发展制高点。
随后10月份,广州市地方金融监督管理局等5个部门联合印发《广州市加大力度支持科技型企业融资的若干措施》,提出要加快推进广州企业上市高质量发展“领头羊”助力产业领跑行动计划,实施高企上市倍增行动工作方案,力争五年内全市新增上市高企100家。
创投兴,则产业兴。2023年一批超级引导基金纷纷设立,褪去此前“广撒网”的1.0模式,无不透露着培育当地新兴产业的希冀。投资机构被赋予了更多的角色。


评论