文|毒眸 李欣媛
编辑|赵普通
2024年的第一个顶流城市,比以往时候来的更早一些。
不到一周,网友对哈尔滨的称呼已经从“尔滨”变成了“滨”,哈尔滨对南方游客的昵称从“南方小土豆”变成了“马铃薯公主”。热梗的快速更替,显示了互联网对这座城市的集中关注。

据哈尔滨市文旅局大数据测算,元旦三天,哈尔滨接待游客量突破300万人次,旅游收入59亿,均创造历史巅峰成绩。
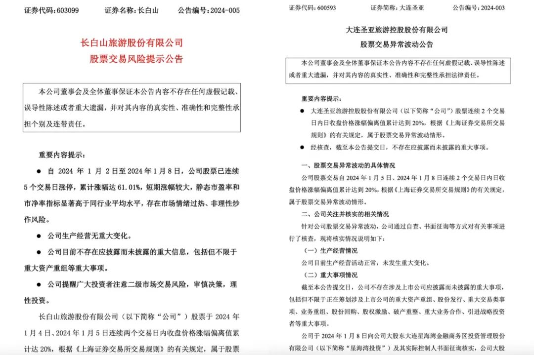
线下旅游热度也带动了东北旅游板块上市公司股价飞涨。大连圣亚和长白山继续涨停,两家公司接连发布公告提示股票异常波动风险,不存在应披露而未披露的重大事项。

哈尔滨的“泼天富贵”不禁让人联想起去年初夏的淄博。同样迅猛的崛起热度,同样借助互联网文化进行城市宣传,同样用服务态度稳固旅游优势,在极短时间内,发展成为网红城市。
值得玩味的是,在哈尔滨热度高涨的同时,淄博陷入一片冷清,两座城市成为一种颇为讽刺的现实对照。
今日的淄博是否会是明日的哈尔滨?网红城市2.0的营销逻辑,是否只是昙花一现?这个疑问成为悬在每座新兴网红城市头顶的达摩利斯之剑。
01 尔滨的爆红逻辑
哈尔滨的第一把火早在去年9月就烧了起来。
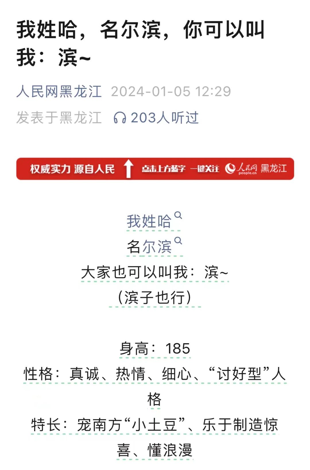
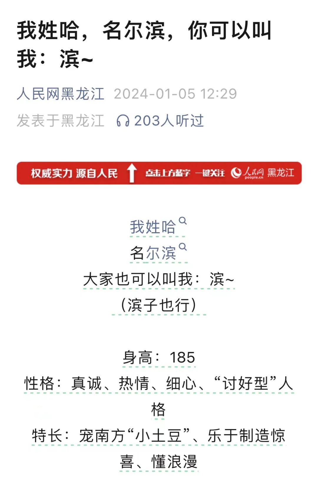
哈尔滨文旅官方账号发布视频《我姓哈》,用土味喊麦的形式,为哈尔滨即将到来的冰雪季进行预热宣传。点赞27.8万,评论11.2万,该视频是哈尔滨文旅官方账号数据最高的一支视频。

《我姓哈》引来不少关注,但在评论之中,网友对文案的粗浅表示不满。之后,哈尔滨逐渐转调宣传方向,利用城市独特的异域感,强调洋气时髦的“哈尔滨公主”。
这种特色的营造,既给予了大众丰富的想象空间,又挖掘了哈尔滨的城市特色。视频下有网友评论“哈尔滨文旅好像突然想开了”。
随着冬季的逐渐来临,短视频里东北印象视频被频繁讨论。东北大雪、东北浴池、东北早市等东北文化特色都成为吸引大众的关注点。

这些东北特色文化从另一个侧面填补了哈尔滨文旅宣传,形成一个更全面的东北印象。
复旦大学等媒介素质研究中心联合发布的《城市形象新媒体传播报告(2023)——媒介演进赋能城市消费活力》报告曾指出,城市形象的传播,会从“城市景观”逐渐递进到“城市生活”。借助短视频的传播,哈尔滨在几个月的时间里,完成了从景观到生活的进阶式传播。
而让哈尔滨迎来真正爆发的,是一次“危机公关”。
12 月,哈尔滨的特色景点冰雪大世界进入密集宣传期,在一些短视频宣传中,强调其“冰建区61万平方米,是有史以来规模最大,场面最壮观的一次”。作为冬日最火爆的旅游景点,“哈尔滨冰雪大世界”词条在抖音累计播放数达63.7亿。

12月18日,哈尔滨冰雪大世界正式开园,开园不到3小时,园内涌入4万人。冰雪大世界管理方下午发布公告暂停售票。
超出预期的人流量,显然是冰雪大世界未曾预料的。不少网友表示,自己在零下二十度的天气,排队四五个小时。随后,冰雪大世界退票事件引发舆情危机,冲上热搜。
园内项目不多,缩小了游客的可选择性,而东北的极寒天气进一步加重了游客不满。尤其是,冰雪大世界预约制的人数限定与4万人的现实客流量存在着巨大偏差。
随后,哈尔滨文旅迅速反应。冰雪大世界及时安排退票,一天之内冰雪大世界发布《致广大游客的一封信》,宣布立即开展整改举措,同时,哈尔滨文旅局领导赶赴现场督导,公开道歉,随后取消预约制。

一系列举措,解决游客的不满的同时,间接为哈尔滨冰雪大世界创造了新的热度。根据马蜂窝数据显示,开园一周后,哈尔滨热度环比上涨300%。
为了留住哈尔滨冰雪大世界吸引而来的游客,哈尔滨文旅局发布《致哈尔滨全市人民的一封信》,号召市民让路、让景,随后又号召哈尔滨人“做好城市形象代言人”,元旦之际,黑龙江省旅游工作联席会议办公室发布“感谢信”。三封“信”都看出哈尔滨对于外来游客的欢迎。
之后,哈尔滨推出地铁摆渡票,乘客可以免费乘坐地铁往返冰雪大世界和太阳岛雪博会景点;路边搭建温暖驿站,为南方游客御寒;在索菲亚大教堂搭建人造月亮,满足游客拍照需求;还从沈阳借凤凰,鹤岗借丹顶鹤,请鄂伦春族人“下山”……哈尔滨一系列举措都博得外地游客的好感,也让东三省人民表示:“尔滨,你让我陌生。”

从饭店的冻梨刺身,到街边烤红薯提供勺子,出租车司机用“夹子音”跟游客对话,市民自发组成爱心顺风车队免费拉游客,这些互动让东北的风土人情有了更立体的呈现。而当越来越多的南方人进入东北空间,南北方之间的文化差异性,又为话题增添了新的内容。

线下服务到线上玩梗,形成了一个热度闭环,哈尔滨的火热不断突破大众的想象,但火烧得越旺,越考验柴还够不够。
02 等待“尔滨”的下一个冬天
与哈尔滨的火热形成讽刺对照的是,如今淄博正在经历“寒冬”。
根据百度指数显示,2023年4月至5月,“淄博”关键词迅速飙升,最高值达到了126380,之后,搜索指数快速回落,恢复到之前搜索指数值,不到高峰期的百分之一。

图源:百度指数
淄博的高起高落,也看出了网红城市2.0的困境:红的快,冷的也快。
造成这样的原因,一方面是互联网文化的瞬时性决定的,文化潮流更替性太快,大众的注意力很难长久聚焦于某一个事物之上。
另一方面,大众对于营销本身具有一定的警惕性,当铺天盖地的宣传超过了一定的时间时,大众容易形成逆反心理,先一步热情冷却。
最重要的是,城市本身是否有足够的内容可供消费。无论是淄博烧烤还是哈尔滨冰雕,都是短期性的旅游宣传点,对季节的要求强。当季节一过,很难不被下一个网红城市抢夺注意力。
以淄博为例,当时的火爆,借助了“大学生特种兵”的热梗,也有当地文旅积极响应和热情好客的加持,但现实的问题是,淄博并没有更多特色旅游资源,可以源源不断地吸引游客。

最终,网红没有发展成长红,流量没有转化为留量,错失了进一步发展的机会。
相较而言,哈尔滨具有一定的旅游资源。省会优势让它集合了黑龙江省的经济支撑;中欧文化的交融又让哈尔滨具有另类的城市特色,太阳岛、圣·索菲亚教堂等景点也可以满足游客更多的旅游需求。

问题在于,哈尔滨主打的还是“冰雪季”的季节氛围,具备时效性。无论是淄博还是哈尔滨,背后折射的是旅游城市和网红城市的本质性差别。
长沙、成都、青岛、厦门等旅游城市经历过长时间的市场检验,已然具备了旅游城市的基本要求,既拥有多个特色景点支撑不同游客不同时间节点的光临,保证旅游的长时性,又有成熟设备体系,满足游客的不同需求。
而无论是淄博、哈尔滨还是下一个城市城市,除了短线热度,还需要发展长线价值,最终,从网红城市进化成旅游城市。开拓品牌思维,也是每个网红城市的必修命题。
其实,无论是哈尔滨还是淄博,都践行了“线上玩梗+线下服务”的营销思路,依靠互联网营销,注重顾客的感受,形成全民性的旅游风潮,它们顺应了互联网发展,站在风口之上,抓准了时机。这套流量密码本身是值得其它非传统旅游城市参考。
只是,互联网永远不缺新梗,就像站在2023年尾回顾年初的梗,都会有种恍如隔世感。当这种文化热梗嫁接到城市之上时,对城市的考验变得更大。
就像淄博烧烤热催生了当地不少烧烤店开张,但是如今热度冷却,盛宴之后,留下的可能是一片狼藉。城市本身的发展牵动的不单是一个景点的兴衰,背后更多是一个行业的健康发展,以及一群当地人的生存未来。

很多人在讨论这次的哈尔滨热潮能不能振兴东北旅游业,这还是个太遥远的话题。当下最重要的是,哈尔滨能不能保住自己网红城市的名头。这个答案,可能需要在下一个冬天揭晓。


评论