文|迈点
2023年是旅游行业复苏向上的一年,是文旅市场火热的一年,亦是文旅消费新热点、新现象、新玩法涌现的一年。2023年,文旅消费成为扩大消费、提振消费的生力军,“旅游产业作为国民经济新增长点、国民经济战略性支柱产业”的重要作用愈发凸显。
伴随“旅游赋能效应的扩大”,各省各地政府、文旅部门高度重视文旅产业的投融资工作,从年初到年尾,各省相继组织召开“文旅产业投融资大会”,全国掀起一轮文旅项目投资签约热潮,并在文旅融资创新方面不断探索,拓宽企业融资渠道。
一、年度文旅投融资政策
文旅产业的繁荣发展,离不开各类惠民政策的相继推出,更离不开金融的有力支持。文旅金融投资是促进文旅融合发展的重要手段,也是推动旅游产业升级和转型的关键因素。
从国家层面看,2023年,国务院、文化和旅游部出台多项促进和支持文旅企业投融资的利好政策,如加大信贷投放、拓宽融资渠道、支持探索旅游项目特许经营权入市交易、鼓励在合法合规前提下发行景区REITs等,为文旅企业融资提供了强有力的政策支撑,利于充分发挥金融资本对旅游产业发展、结构调整、技术创新等方面的“提质增效”作用。

二、年度文旅集团投资情况
1. 文旅集团投资签约项目
据迈点研究院不完全统计,2023年度全国代表性文旅集团合计签约投资重大文旅项目143个,其中公布投资金额的94个项目合计投资额约达2970亿元。单个项目投资金额达百亿及以上的6个,从高到低具体为武当山-丹江口文化旅游带项目(500亿元)、三峡国际旅游度假区项目(116亿元)、济南埠村·国际综合休闲度假区项目(106亿元)、湖北宜昌南采奥莱文旅新城项目(102亿元)、南昌·环球国际旅游度假区(100亿元)、镇雄县花开文旅项目(100亿元)。
从重大文旅项目签约地点看,以浙江省、湖北省签约项目最为密集,二者合计占比约28%;其次是山东、福建、陕西、河南4省,各省签约项目数占比处于5%-10%区间;广东、安徽、江西等12个省份签约项目数占比均低于5%。整体来看,2023年签约重大文旅项目空间分布呈现“全国多点开花、华东华中密集”的特征。
从签约项目投资合作方式分析,两个及以上集团战略合作共同投资、跨界投资趋势明显,“强强联手”充分发挥各方优势,推进区域文旅项目建设。如祥源文旅集团联合湘江集团(涵盖片区开发、城市运营、产业投资市属投资类国企)共同投资建设长沙“象鼻窝森林公园文旅项目”,打造中国优质森林旅游度假新样板。再如王府井集团(商业消费型)与人民创意(文化创意型)、京东方艺云(科技创新型)三方共同建设“王府井数字艺术空间项目”,将实现文化数字化与智慧旅游创新发展跨界融合。
从投资签约项目类型剖析,以旅游度假区、旅游综合开发、主题乐园、夜间旅游、数字文旅类为主导,重大文旅项目呈现度假化、主题IP化、特色化、数字化、体验化、融合化等特点与趋势。
具体到单个文旅集团,2023年度伟光汇通集团、华强方特、锦上添花文旅集团、开元旅业集团、华侨城集团、海昌海洋公园、恐龙园集团、季高集团、祥源文旅集团、唐山文旅集团、陕文投集团、孔子文旅集团等均有2个及以上项目投资签约。各集团在2023年加大项目投资签约速度,不断丰富和优化文旅产品供给,助力文旅产业的复苏发展。


2. 文旅集团投资并购
纵观2023全年,从年初到年尾,文旅重大资产收购并购事件频发,以收购股权、收购景区资产、股权置换为主要形式,整体并购整合加速。
免税购物类文旅集团以豫园股份、中国中免为代表,前者2月份收购日本北海道优质滑雪场项目Kiroro,并且该项目于12月已全新开业其全球化战略布局又迈出重要一步;后者3月通过收购中出服,得以进入入境后市内免税市场,就此成为持有牌照最广的免税运营商,可以经营机场、口岸免税店以及离岛免税店、市内免税店,在供应链的把控和议价方面更强势,其“免税之王”的地位得以稳固夯实。
省属国有文旅集团以海南旅投为代表,收购康泰旅游和俄贤岭景区,标志着海南规模最大、实力最强的旅行社企业集团被省属国企收入麾下。本次收购形成了优势互补,强强联合的效应,将推进海南旅游业向纵深发展。
地市级文旅集团以成都文旅集团、唐山文旅集团为代表,无论是前者与莱茵体育的股权置换还是后者收购大晟文化股份,这些资本动作一方面体现了文体旅产业的深度融合,另一方面表明国资文旅集团欲通过资产重组的方式,实现文旅资产的整合上市的目标。
2023年,凯撒旅业的重组事件亦值得关注,于年末“尘埃落定”,控股股东由凯撒世嘉变更为环海湾文旅(青岛国资企业),持有*ST凯撒2.18亿股份,占公司总股本的13.62%。

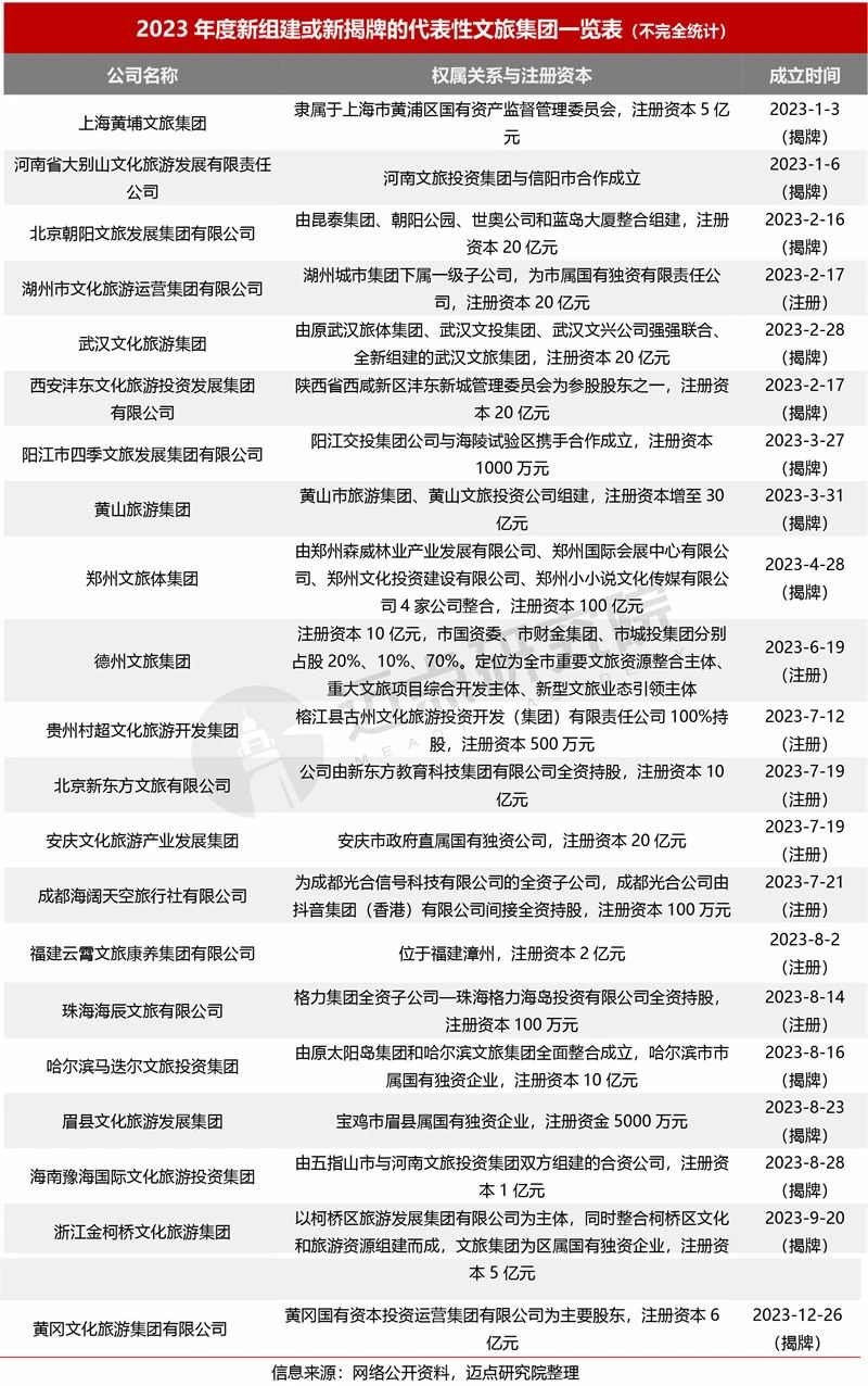
3. 新的文旅集团公司组建
据企查查数据显示,2023年,我国旅游相关企业注册量为36.29万家,同比增长42.28%,已超疫情前增长水平,可见文旅产业投资热度回升显著。
具体从全年新注册或揭牌的代表性文旅集团(企业公司)情况看,17家公司为国有文旅集团,如上海黄埔文旅集团、北京朝阳文旅集团、武汉文旅集团、郑州文旅体集团、黄山旅游集团等均属此类。
新组建的民营文旅集团(公司)以新东方、抖音、格力为代表,先后成立北京新东方文旅公司(注册资本10亿元)、成都海阔天空旅行社有限公司(注册资本100万元)、珠海海辰文旅有限公司(注册资本100万元),这些集团纷纷跨界布局文旅,为行业发展注入新活力,同时争抢文旅市场“蛋糕”。
尤其是新东方集团,继7月注册成立“北京新东方文旅公司”之后,从10月至12月,新东方先后在山东、河北、河南、福建、江苏、内蒙古、江西、浙江、安徽、山西、黑龙江、吉林、广东、湖北、辽宁、上海、湖南、北京、天津、广西、云南21个省(自治区、直辖市)注册了37家控股文旅公司,整个文旅版图遍及华东、华北、华中、东北、华南、西南6个大区,完成了其转战文旅赛道的区域布局。未来,能否真正为文旅行业带来创新模式,能否成为行业“革新者”,有待持续关注。


三、年度文旅集团融资情况
1. 融资规模与工具
据迈点研究院不完全统计,2023年度各文旅集团完成193笔债务融资,合计金额1302.23亿元。从融资工具类型分析,超短期融资券数量占比最高,具体为39.38%;其次是中期票据,占比34.72%;私募34笔,占比17.62%;短期融资券16笔,占比最低,为8.29%。

2.各省区文旅集团融资
从2023年度各省区的文旅集团融资表现看,涉及21个省(直辖市、自治区、特别行政区)。江苏省各文旅集团融资最为活跃,无论是融资项目数量还是金额均“遥遥领先”,完成44笔融资,合计金额236.15亿元;其余省份中融资金额超百亿元的省(直辖市、自治区)还包括北京市(185亿元)、浙江省(125.1亿元)和湖北省(110.5亿元)。

江苏省文旅产业经济发达,文旅企业数量形成一定规模,企业实力雄厚,据迈点研究院监测目前拥有62家文旅集团,以地方国有文旅企业为主导(占比约87%)。2023年度,江苏省文旅厅联合南京银行、江苏信保集团试点推出了“苏旅贷”专项金融产品,为全省文旅企业提供更多元、更广泛、更优质的融资渠道,进一步拓展了文旅企业融资渠道,降低了融资成本。

北京市以首旅集团为主体,完成16笔融资,其中包括超短期融资券12笔(金额100亿元)、中期票据7笔(金额85亿元),其募集资金主要用于偿还首旅集团本部及下属子公司的有息负债、信用债券等,增加公司直接融资规模,优化公司融资结构,降低公司融资成本。
浙江省有6家文旅集团完成发债融资,融资项目数14笔、金额125.1亿元,其中绍兴市文旅集团融资金额46亿元(2笔中期票据、1笔私募),为6家文旅集团中最高。
3.各文旅集团融资表现
2023年度共有64家文旅集团有已通过或已发行的债券融资项目,融资金额超20亿元的20家,占比约31%,其中首旅集团融资金额和项目数均位列各集团首位,体现了其强大的融资能力,能够持续获取优质资本,助力企业平稳健康发展。
融资金额位列第二、第三位的分别为湖北文旅集团和山西文旅集团,均为省属国有企业。据迈点研究院统计,2023年度,湖北文旅集团共完成11笔融资项目,金额合计66亿元,融资工具涉及超短期融资券、中期票据、短期票据、私募,且1笔私募为创新品种——绿色公司债券10亿元,募集资金用于支持绿色产业项目,全年集团融资成本持续压降、融资结构持续优化。
山西文旅集团2023年度共完成10笔融资项目,中期票据5笔、超短期融资券3笔、短期融资券和私募各1笔,融资金额合计58亿元,主要用于偿还到期债务融资工具、银行借款和补充流动资金。依据其财报数据,截止2023年三季度末,集团总资产661.9亿元,负债合计459.12亿元,负债率达69.34%,可见其面临着较高的负债压力。
作为区属国有企业的即墨区旅投公司的融资亦有“可圈可点”之处,全年完成融资项目8笔,金额合计54.28亿元,其中9月份通过的1笔私募金额27亿元,创全年单笔融资金额最高。
牛首山文旅集团隶属南京牛首山文化旅游区管委会,为国有控股企业,主要从事牛首山文化旅游项目的建设、开发和运营管理。2023年度,牛首山文旅集团完成4笔融资,其中短期融资券和私募各两笔,且两笔私募金额相对较高,3月通过的一笔私募金额20.94亿元、12月底通过的另一笔私募金额19.4亿元。



4.2023年5A级景区REITs项目进展
2023年,文旅景区REITs项目火热推进。据迈点研究院统计,全年有12家5A景区披露REITs项目,具体为武当山景区、南靖土楼景区、黄山风景区、华山景区、龙门石窟景区、赤水丹霞旅游区、万佛湖景区、湘西州矮寨•十八洞•德夯大峡谷景区、赛里木湖景区、山海关景区、萍乡武功山景区、火山热海旅游区。
从发行规模看,仅有5个项目公布:武当山风景区公募REITs项目发行规模15亿元、南靖土楼景区类REITs产品发行规模不超过15亿元、湘西矮寨奇观景区基础设施公募REITs项目发行规模不低于15亿元、萍乡武功山5A景区基础设施公募REITs项目发行规模不少于10亿元、火山热海景区基础设施公募REITs项目计划申报规模为10-20亿元,整体处于“10亿元及以上的”规模区间。
从项目进展看,南靖土楼景区、龙门石窟景区、赤水丹霞旅游区、萍乡武功山景区、腾冲火山热海景区这5个景区REITs项目已完成招标工作,其余或完成签约或调研推进或授课培训准备等。
景区基础设施REITs项目的探索推进,利于激发社会投资活力,为投资回报周期长、基础设施存量大的文旅行业开辟了一条新的融资途径。

四、总结展望
回顾2023年,需求侧的爆发,供给侧的修复、创新,共同促进和助力了文旅产业的快速复苏,旅游经济保持了量的预期增长和质的稳步提升。
这一年,文旅投融资市场亦有颇多“可圈可点”之处,行业投资信心增强,各主要文旅集团全年签约重大文旅项目超百个,投资金额超3000亿元,优质增量项目将不断创新旅游产品供给、创新游客旅游体验等。文旅行业投资并购提速,各集团优化自身业务布局,增强核心竞争力。融资端,各文旅集团加快发债步伐,融资能力不断增强,仅债务融资额约达1300亿元,有力保障了企业持续健康运营的资金需求。此外,全年5A级景区REITs项目加速推进,探索深化文旅行业融资新路径。
迈入2024年,元旦假期旅游市场迎来“开门红”,彰显了内需潜力。据文旅部数据中心测算,元旦假期3天,全国国内旅游出游1.35亿人次,同比增长155.3%,按可比口径较2019年同期增长9.4%;实现国内旅游收入797.3亿元,同比增长200.7%,较2019年同期增长5.6%。中国旅游研究院院长戴斌预计,2024年国内旅游出游人数、国内旅游收入将分别超过60亿人次和6万亿元,国内旅游和国民休闲将转入繁荣发展的新阶段。
展望2024年,在文旅消费需求持续、政府重视支持、消费与投资政策刺激驱动、文旅数字技术革新、存量资产盘活、城市更新与乡村振兴战略深化推进等多重有利因素和机遇下,旅游行业的“总体向好,增长可期”的基本面不变。但依然面临全球经济低迷、国际局势动荡、消费下行与疲软、投资偏向保守理性等方面的压力与挑战。


评论