文|C2CC新传媒
临近年关,相信大家最关心的两件事情:一是屡屡跌破2800点的A股,让中国股民“输掉了裤衩”,二是开年会和发年终奖,是否会像王健林所说的“还过个屁年”,还是像股民调侃的“即便在二级市场输光了,也不要放弃希望,毕竟还有三级市场”。
好消息是,据国家统计部门公布的数据显示,2023年中国国内生产总值(GDP)达到126.06万亿元,同比增长5.2%,增速比2022年加快2.2个百分点。
另外,国家统计局公布2023年全年国内消费数据,2023年1-12月份,社会消费品零售总额471495亿元,比上年增长7.2%。其中,化妆品类零售额4142亿元,增长5.1%,化妆品大盘增速并未跑赢大盘。

2024年1月底,国内外各上市美妆企业相继发布2023年度财报及业绩预告,C2CC传媒「数说美妆」栏目统计了相关财报数据,发现于国内上美妆企业而言,利润增长和扭亏为盈是主旋律,然而利润增长却似乎救不回资本市场的惨淡,而国际上市美妆企业则是喜忧参半,业绩增长的背后,更多的是通过“涨价策略”进而抵消产品销量的持续下滑,不得不说,在国内市场中,国货品牌在很大程度上蚕食了原本属于国际品牌的市场份额。
亦可从海关总署发布的2023年进出口数据中窥探,2023年1-12月进出口总值为41.76万亿元,同比增长0.2%,其中化妆品类的数量和金额呈现双下滑趋势,1-12月美容化妆品及洗护用品进口35.86万吨,同比下滑14.2%,进口总值为1260.2亿元,同比下滑15.2%。

01 国内美妆上市企业:增长是主旋律

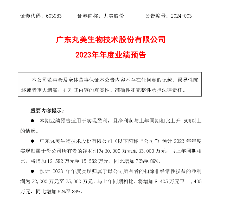
1、丸美股份:净利预增72-89%,业绩创新高
1月22日,广东丸美生物技术股份有限公司(以下简称“丸美股份”)发布2023年年度业绩预告。

业绩预告显示,经公司财务部门初步测算,预计2023年净利润为人民币3亿元至人民币3.3亿元(以下均为人民币),与上年同期相比,将增加1.26亿元人民币至1.56亿元,同比增加72%至89%。预计丸美股份2023年年度实现归属于母公司所有者的扣除非经常性损益的净利润为2.2亿元至2.5亿元,与上年同期相比,将增加8405万元至1.14亿元,同比增加62%至84%。
对于业绩的增长,丸美股份在预告中表示,主要原因是公司积极推进线上渠道转型,较好地把握了全年营销节奏, 其中丸美品牌以抖音快手为代表的内容电商增长超 100%,第二品牌PL恋火增长超100%。
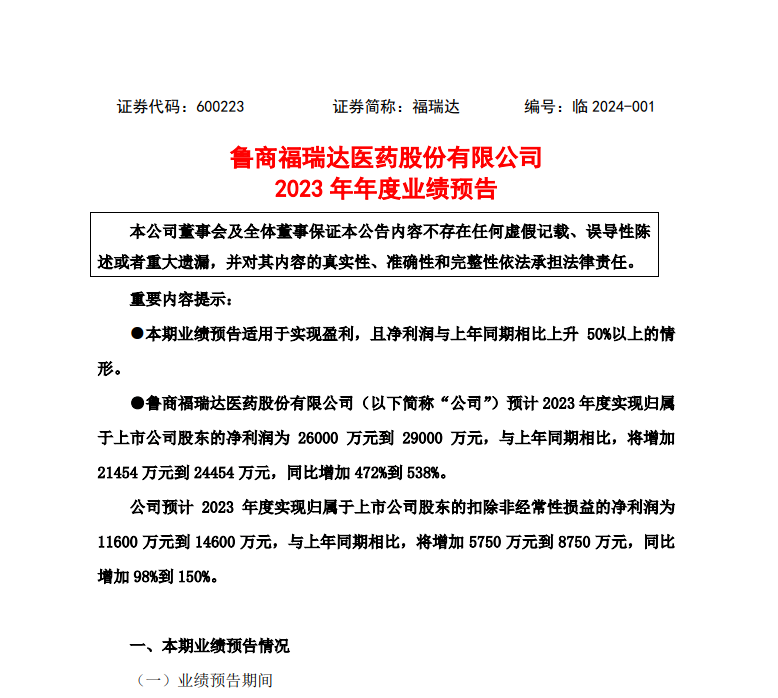
2、福瑞达:全年营收破20亿
1月23日,鲁商福瑞达医药股份有限公司(以下简称“福瑞达”)发布2023年年度业绩预告。

业绩预告显示,经财务部门初步测算,预计福瑞达2023年度实现归属于上市公司股东的净利润为2.6亿元人民币到2.9亿元人民币,与上年同期相比,将增加2.15亿元到2.45亿元,同比增加472%到538%。
预计2023年实现属于上市公股的扣除非常性损益的净利润为1.16亿元到1.46亿元,与上年同期相比,将增加0.58亿元到0.88亿元,同比增加98%到150%。
对于净利润的大涨,福瑞达表示,核心原因受益于剥离房地产开发的业务,同时依托扎实的科技研发实力,以及多品牌全渠道发展的优势,不断赋能核心业务发展,尤其是化妆品业绩表现亮眼。
3、水羊股份:净利翻倍
1月18日,水羊股份发布2023年度业绩预告。
年度业绩预告显示,2023年水羊股份预计实现净利润2.8亿元至3.2亿元,同比增长124%-156%,实现扣非净利润2.6亿元至3亿元,同比增加169%-210%。
对于业绩高增长的原因,水羊股份认为主要在于整体业务及产品结构得到进一步优化,品牌矩阵完善,且高毛利品牌占比持续上升,同时公司在注重业务长期健康发展的前提下坚持精细化运营,持续提升管理效率,不断完善组织体系建设,费用管控效果提升。
4、丽人丽妆:净利扭亏为盈
1月30日,丽人丽妆披露2023年年度业绩预告。
预告显示,丽人丽妆预计2023年全年实现归母净利润在2800万元至3500万元,尤其是第四季度业绩亮眼,公司全年扭亏为盈,业务经营持续向好。
丽人丽妆在公告中指出,2023年公司归属于上市公司股东的净利润与2022年相比扭亏为盈,主要是公司新兴渠道业务增长、孵化品牌进展顺利、存货结构改善及整体费用控制所致。
5、润本股份:营收规模持续增长
1月24日,润本股份发布了2023年年度业绩预告。
预告显示,润本股份2023年全年预计实现归母净利润为2.15亿至2.35亿元,同比增34.34%至46.83%;扣非净利润预计为2.07亿至2.27亿元,同比增长34.1%至47.05%。其中单Q4,公司预计实现归母净利润0.34-0.54亿元,同比增长17-86%,实现扣非归母净利润0.3-0.5亿元。
报告指出,业绩预增主要是公司进一步扩充婴童护理产品品类,丰富产品矩阵,婴童护理产品占比进一步上升,使得公司整体盈利水平提升,同时公司不断强化运营管理,持续提高运营管理效率,销售费用率同比有所下降。
6、若羽臣:净利预增近62%
1月29日,若羽臣发布2023年年度业绩预告。

报告显示,预计报告期内归属于上市公司股东的净利润为人民币4200万元至5460万元,比上年同期增长24.42%至61.75%;扣非净利润为4100万元至5360万元,比上年同期增长29.01%至68.65%。
若羽臣表示,2023年经营业绩上涨源于2023年公司强化精细化运营,从多维度降低运营成本,对费用和预算进行强化管控,提升整体经营效率,公司成本及各类费用支出整体改善;且2023年自有品牌“绽家”营业收入大幅增加,报告期内引进新品牌“艾惟诺”“艾天然”“康王”等业务发展迅猛,为公司经营业绩带来了积极的正面影响。
7、名臣健康:净利或将突破1亿元
1月29日,名臣健康用品股份有限公司(以下简称“名臣健康”)发布2023年年度业绩预告。

预告显示,2023年全年名臣健康预计归属于上市公司股东的净利润为人民币7000万元至1亿元之间,去年同期为2533万元,同比增长176.35%至294.79%;扣非净利润在6500万元至9500万元之间,同比上涨1462.68%至2091.61%。
8、科思股份:净利暴涨近96%
1月15日,南京科思化学股份有限公司(以下简称:科思股份)发布2023年度业绩预告。
报告显示,预计2023年归母净利润为7.2亿元至7.6亿元,同比增长85.5%至95.8%;扣非归母净利润7.03亿元至7.43亿元,同增85.8%至96.4%。
对于2023年业绩和净利润的持续高增,科思股份在预告中表示,由于公司市场地位的稳步提升和防晒产品市场需求的继续增长,同时因公司整体产能利用率的提升、以新型防晒剂为代表的新产品产能的快速释放,最终助力公司主营业务收入和毛利率水平提升。未来,科思股份将在马来西亚投资建设“马来西亚年1万吨防晒系列产品项目”,拓展亚太、欧洲等地区市场需求。
9、爱美客:全年净利近20亿元
1月5日,爱美客发布2023年度业绩预告。
预计爱美客全年实现归属净利润18.1亿至19亿元,同比增长43%至50%;扣非净利润17.82亿至18.72亿元,同比增长49%至56%。
对于净利润的大增,爱美客在预告中表示,公司积极关注市场变化,在学术端和运营端为下游医美机构提供高质量服务,更好的满足求美者的需求,提升与客户的合作深度,同时通过经销模式,进一步扩大公司产品覆盖的机构数量,提升与客户合作的广度。
10、两面针:业绩扭亏,净利预增超147%
1月30日,“牙膏第一股”两面针发布了2023年业绩预告。
预告显示,预计两面针2023年1至12月扭亏,归属于上市公司股东的净利润为1800万至2700万元,净利润同比增长146.65%至169.97%。
对于业绩的扭亏,两面针表示,2023年公司通过开拓产品销售渠道,加大产品销售,使得利润相应增长,其中经营酒店用品业务的子公司两面针(江苏)实业有限公司营业收入和净利润同比增幅较大。
11、青岛金王:净利扭亏为盈
1月30日,青岛金王应用化学股份有限公司(以下简称“青岛金王”)披露2023年度业绩预告。

预告显示,预计青岛金王2023年归母净利润1100万元人民币至1650万元人民币,上年同期亏损8.09亿元;扣非净利润预计-400万元至200万元。
资料显示,青岛金王主营业务分为新材料蜡烛与香薰及工艺制品业务、化妆品业务和供应链业务三大板块。其中,新材料蜡烛与香薰及工艺制品业务、化妆品业务系公司的核心业务发展板块。
青岛金王在预告中表示,业绩变动主要原因是2023年公司化妆品业务逐步复苏,但部分子公司化妆品业务未达预期。
02 国际美妆上市企业:喜忧参半


1、LVMH集团:香水美妆业务增长7%
1月25日,LVMH集团公布了2023全年业绩报告。

财报显示,截至去年12月31日的12个月内,LVMH集团销售收入同比增长9%达到862亿欧元(约合人民币6708.2亿元),毛利率为69%,营业利润增长8%至228亿欧元(约合人民币1773.9亿元),净利润增长8%至152亿欧元(约合人民币1182.0亿元)。其中,香水美妆业务全年销售额增长7%至82.7亿欧元(约合人民币643亿元),有机增长11%;DFS和丝芙兰所在的精选零售部门则受益于全球旅游零售的复苏,成为LVMH表现最好的业务,全年收入同比上涨20%至179亿欧元(约合人民币1392.1亿元),有机增幅高达25%,营业利润上涨76%至14亿欧元(约合人民币108.8亿元)。
分地区来看,亚洲地区是LVMH最大的消费市场,包含中国在内的亚洲地区(不包括日本)贡献了最高的营收267.07亿欧元,占集团营收的31%,比2022年上升了1%;美国和欧洲分别贡献了215.38亿欧元,占集团营收25%,其中美国营收占比下降2个百分点,欧洲则上升一个百分点;日本营收60.31亿欧元,占比维持在7%,其他地区为12%。
LVMH集团在财报中表示,尽管地缘政治和宏观经济环境仍存在不确定性,但LVMH对其在2024年继续增长的能力充满信心,对其产品为客户提供的高度独特的品质和创造力以及其管理层的专业精神充满信心,认为自己能够脱颖而出,获得市场份额。
2、宝洁:全年净销售额首破6000亿元
1月23日,宝洁公司发布2024财年第二季度(2023年9月-2023年12月)及全年业绩报告。

报告显示,2023年全年,宝洁实现净销售额839.64亿美元(约合人民币6011亿元),净利润则达到了148.61亿美元(约合人民币1064亿元)。其中第二季度公司净销售额为214亿美元(约合人民币1532亿元),同比上年增长3%;归母净利润同比下滑11.8%至34.68亿美元(约合人民币248亿元)。
分部门来看,第二季度美容部门(Beauty)有机销售额为38.49亿美元(约合人民币275.90亿元),同增1%;健康护理部门(Health Care)有机销售额为31.72亿美元(约合人民币227.38亿元),同增2%;男士理容部门(Grooming)有机销售额为17.34亿美元(约合人民币124.30亿元),同增9%;婴儿、女性及家庭护理部门(Baby, Feminine &Family Care)有机销售额为51.46亿美元(约合人民币368.88亿元),同增2%;织物及家居护理部门(Fabric &Home Care)有机销售额为74.15亿美元(约合人民币531.52亿元),同增5%。
值得一提的是,宝洁在财报中重点提及,由于第二大市场大中华区对高端护肤品牌SK-II等产品的需求放缓,其在该市场的销售额下降了34%,主要原因为日本核污水排放影响所致。
3、奇华顿:香水业务领衔增长
1月25日,瑞士香精香料公司奇华顿(Givaudan)发布2023年全年财报。

财报显示,2023年奇华顿总销售额为69.15亿瑞士法郎(约合人民币574.81亿元),同比增长4.1%,以瑞士法郎计算同比下滑2.8%。香水和美容部门2023年全年销售额为33.12亿瑞士法郎(约合人民币275.31亿元),同比增长7.6%,以瑞士法郎算则同比增长1.7%。
其中,高端香水的销售额同比增长14.0%,消费品销售额同比增长7.1%,香精成分和活性美容业务销售额同比增长1%。
分地区看,去年欧洲和中东地区销售额达27.17亿瑞士法郎(约合人民币226.53亿元),同比增长8.4%,位居第一;而中国所属的亚太地区,销售额为16.98亿瑞士法郎(约合人民币141.57亿元),同比增长3.9%;北美地区总销售达16.53亿瑞士法郎(约合人民币137.82亿元),同比下滑6.8%;拉丁美洲增速最快,实现销售8.47亿瑞士法郎(约合人民币70.62亿元),同比增长15.1%。
奇华顿在业绩报告中表示,良好的增长得益于高端香水业务持续强劲的表现、新业务量持续保持高水平、所有业务定价提高以及2023年下半年消费品业务增速提高。
4、Inter Parfums:全年净销售额同增21%
1月24日,香水制造商Inter Parfums发布截至2023年12月31日第四季度和2023年度的财报。

财报显示,第四季度Inter Parfums净销售额为3.29亿美元(约合人民币23.57亿元),同增6%;2023年该公司整体净销售额为13.2亿美元(约合人民币94.55亿元),同增21%。
按地区看,第四季度Inter Parfums欧洲地区业务的销售额增长2%至2亿美元(约合人民币14.33亿元);欧洲业务全年销售额达8.62亿美元(约合人民币61.75亿元),同增16%。美国业务第四季度销售额同增13%,为1.28亿美元(约合人民币9.17亿元),美国业务全年销售额为4.56亿美元(约合人民币32.66亿元),同比增长33%。
5、高露洁:牙膏占据全球市场份额的41.1%
1月26日,高露洁公布了2023年第四季度和全年财务业绩数据。

数据显示,高露洁在2023年实现净销售额194.57亿美元(约合人民币1396.12亿元),同比增长8.5%。其中第四季度,高露洁实现49.50亿美元(约合人民币355.18亿元)净销售额,同比增长7%。
高露洁在财报中表示,第四季度净销售额和有机销售额均取得了7%的增长,在牙膏行业和手动牙刷领域,依然保持了领先地位。其中,在牙膏行业全球市场份额占到41.1%,手动牙刷全球市场份额占到31.5%。
6、欧舒丹:中国市场贡献21.9%
1月30日,欧舒丹集团发布截至2023年12月31日的2024财年第三季度和前9个月的财报。
财报显示,欧舒丹前9个月销售额达到19.153亿欧元(约合人民币148.83亿元),按报告增长率计算增长18.9%,按固定增长率计算增长24.8%。第三季度净销售额达8.434亿欧元(约合人民币65.54亿元),按报告率计算增长19.5%,按不变率计算增长24.6%。
就地区表现而言,亚太地区于2024财年九个月增长6.7%,中国市场更是贡献了21.9%的强劲增长。
对于前9个月稳健的销售势头,欧舒丹表示,增长主要得益于Sol de Janeiro的持续优异表现、Elemis的积极表现以及L'Occitane en Provence在中国的稳定增长。
7、爱茉莉太平洋:业绩利润双降
1月30日,爱茉莉太平洋集团发布2023年第四季度和全年度财报。

财报显示,2023年全年集团销售额为40213亿韩元(约合人民币216.75亿元),同比下滑10.5%;营业利润为1520亿韩元(约合人民币8.19亿元),同比下滑44.1%。其中2023年第四季度销售额为10180亿韩元(约合人民币54.87亿元),同比下滑14%;营业利润为299亿韩元(约合人民币1.61亿元),同比下滑62%。
8、LG生活健康:中国需求疲软成业绩下滑关键
1月31日,LG生活健康发布2023年第四季度和全年度财报。

财报显示,LG生活健康2023年全年销售额为68048亿韩元(约合人民币366.09亿元),同比下降5.3%,营业利润为4870亿韩元(约合人民币26.16亿元),同步下降31.5%。在2023年Q4,LG生活健康销售额为15672亿韩元(约合人民币84.19亿元),同比下降13.3%,营业利润为547亿韩元(约合人民币2.94亿元),同比下降57.6%。
LG生活健康在财报中表示,2023年美妆、HDB和茶点销售额均有所下降,美妆盈利能力因中国需求疲软而下降,营业利润因海外重组而下降。



评论