文 | 光子星球 吴先之
编辑 | 王潘
崇尚向上管理的公司,有且只有一个脑袋,而OKR有助于帮助我们了解这颗脑袋在想什么。
1月,李彦宏的OKR出炉,内部开始自上而下与之对齐。光子星球日前独家获悉李彦宏与何俊杰新一年第一季度的OKR,从两人各项考核以观察业务落地方向。
跟踪三年OKR我们发现,四个目标与对应关键成果皆有明确指向。O1(第一目标)与移动生态事业群组(MEG)挂钩,O2与云计算挂钩(ACG),只有最后一个KR涉及到小度,O3为自动驾驶(IDG),O4内容针对组织与人事。
若结合李彦宏与何俊杰的OKR,有助于了解AI是如何改变百度最核心的业务——移动生态与搜索广告。
如果说2022年李彦宏的OKR关键词是“求稳”,当年业务与人事方面都没有太多变化。去年,大模型喷涌,开始逐渐改变百度的应用、业务,乃至最后波及到人事,当年的关键词显然是“重构”。

到2024年,关键词变成了“赚钱”。“利润”两个字出现在移动生态与智能云两个目标,并且7个关键成果中有5个都存在利润考核,包括内容、云计算、大健康、个人云、小度。
按照计量分析,我们也能看到李彦宏OKR中呈现的某些变化,例如关键成果逐年减少,自动驾驶与小度科技从承诺型变为进取型,电商、文库这类业务首位度被不断拔高。
对于大船来说,方向上的变化从来不是一蹴而就的事情,而是无数个微调堆砌的结果。
紧抓利润
移动生态是百度的基石,搜索广告提供营收,内容生态提供场景。
同2023年四季度类似,今年一季度,李彦宏关于移动生态的目标表述强调收入与利润,且仍然作为承诺型。差异在于不再强调跑赢大盘,而是强调完成AI原生化改造。
李彦宏认为“AI原生”有三个维度,最根本的特征是自然语言交互,其次是可以充分理解、生成、推理、记忆,以及应用的交互不超过两级菜单。这三点倒逼百度需要从产品、业务、组织架构,围绕AI进行改造。
然而AI原生改造似乎并不彻底。
光子星球了解到,作为百度AI的“头牌”,文心一言从产品到业务,再到组织架构处于双轨并行状态。文心一言分为PC端与移动端两款产品,业务方面PC端在百度首页没有入口,而移动端有一级入口。组织架构方面,PC端负责人为CTO王海峰,移动端负责人则是李小婉。
一位业内人士认为,文心一言双轨并行或许是无奈之举,因为PC端的搜索心智强于移动端。他同时认为,“百度总是移动时代干PC时代的事,如今Web时代又在干移动时代的事”。

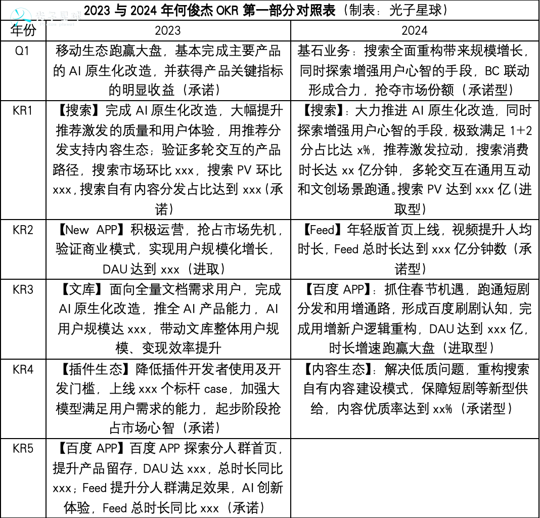
O1下的三个关键成果相较去年变化很大。
新一年的关键成果表明,百度去年连发十余款AI重构后的应用,目的在于确保基石业务——搜索广告长青。而第二个关键成果拔高了文库与电商的地位,这是过去三年以来,李彦宏OKR中首次出现电商业务的表述。
此外,李彦宏在该部分提出了“智能体”的概念,光子星球推测,智能体指代AI改造后的应用集合。结合KR3“商用一体”的表述可知,李彦宏OKR的第一个目标是希望AI应用,寻求商业化突破。
智能云与智能硬件是第二个目标,关键成果从5个缩减到了4个,缩减的一个关键成果是智能交通(ACE)。一个具体业务被老板写到OKR中,意味着重要性提升,反之则可能意味着重要性下降。
在第二个关键成果表述中,百度智能云把增长的重心放在了内部挖潜,而且非常明确地提到要实现与MEG产品沉淀的闭环。
百度智能云是百度当下一个驶入快车道的业务板块。梳理过去一年信息可以发现,百度智能云的一个增量来源于文心一言所拓展的B端生意。年初以来,百度智能云先后与荣耀、长安汽车等终端厂商的合作都离不开文心一言的身影。
而文心一言与终端厂商的合作,又将为百度移动生态应用提供进入终端的机会,这或许就是为何智能云的表述中,会涉及到MEG。

百度健康、个人云、家用智能设备的表述相较上个季度并未有质的变化,但百度健康与智能设备业务的关键成果类型发生了变化。医患药从进取型变为承诺型,表明业务重要性提升,通常来说意味着跑通了商业模式。家用智能设备的关键成果反而从承诺型变为进取型,表明业务本身遇到了尚未克服的新挑战。
事实上,2023年小度仍然处于亏损状态,而新一年中,李彦宏关于利润的考核变成“-xxx”,印证了一季度扭亏无望。据Sandalwood电商监测数据显示,学习机和学习平板从2023年10月第一周到今年1月,受科大讯飞,学而思及二线品牌带动同比增长23%。在市占方面,小度学习机和学习平板销售额同比下跌47%,市占率由去年同期第三降至第四。

据悉春节期间,李彦宏赴美国,考查了Waymo的运营情况。2024年,智能交通部分的关键成果增加了一条,他似乎重燃了一丝对自动驾驶的期望。
萝卜快跑是当下最重要的落地业务,而武汉是运营规模和运营区域最广的城市。正因如此,李彦宏才会设置UE(单位经济模型)做正的指标。相较萝卜快跑,百度ASD(智能汽车事业部)则显得落寞不少,由于缺乏新增车企客户,因此2024年的重要任务聚焦到了极越。
智能交通目标中最大的变化是百度地图,根据QuestMobile《2022年半年度的中国移动互联网实力榜报告》,到2022年6月为止,高德地图月活达到6.8亿,百度地图月活为4.8亿。此外,眼下高德本地生活已开始招商,进军到店,而百度地图的商业前景仍扑朔迷离。
移动生态来到十字路口
前文提到,李彦宏2024年一季度对于AI重构的移动生态有更多利润方面的要求。因此MEG负责人何俊杰的OKR中也一改一年前的稳健,在今年出现了“抢夺市场份额”这类较为积极的用词。
搜索是基石中的基石,新一年百度希望借助推荐与AI激发用户继续搜索行为,从而提升搜索引擎的使用时长,关键成果从承诺变为进取型表明这一计划存在变数。按照经典互联网商业模式“获客、时长、变现”来看,围绕AI搜索的生态已经来到了第二阶段。

光子星球获悉,何俊杰这一指导思想已经下沉到MEG其他业务模块,包括文心一言在内的产品都在新一年中关注用户时长,有了留量基础才有充分条件寻找变现方式。
在何俊杰第一部分目标中,首次出现了“微短剧”的表述。在第三个关键成果中,提到百度APP要在春节期间培育百度刷剧认知,并完成供给与需求的双增长。从目前情况看,百度微短剧主要通过采购+自制起步。
春节期间,百度采买了《傅总别急,我到来世去救你》《惹不起的顾主》《替身的自我修养》等作品,并且围绕春节自制了《大过年的》《俄罗斯女婿来拜年》《团圆才是年》等短剧。
短剧的引入首先改变图文、短视频、直播间的流量分配,同时从相关表述来看,百度对于微短剧的定位远不止是内容迭代那么简单,而是将之视为新的内容消费品。不过采买+自制并不是长久之计,经历了一年整顿后,微短剧市场走向成熟,平台主导已成为常态。
何俊杰的第二个目标围绕场景与收益展开。
大模型商业引擎“扬楫”与营销平台“轻舸“是整个移动生态最重要的价值转换器。前者通过输出AGI能力提供商业创意,在KR1中,何俊杰设置了客户智能体与增量收入的考核目标。后者借助AI能力,降低广告营销门槛,从目前情况看只打通了文、图,并未涉及视频。

年初,百度电商再次归来,根据公开宣传的信息来看,其深层逻辑其实与过去并没有太大变化。简单来说就是通过数字人与搜索引擎转化,唯一的变化是强调了数字人直播。AI+搜索理论上相当于货架,可以承接刚性需求,而数字人直播相当于推荐,挖掘潜在需求。
尽管去年万象大会上何俊杰曾表示,百度电商不是平台式电商。带有“开环”色彩的业务逻辑,在AI时代之前本质上等于“流量贩子”,随着AI技术成熟,百度电商开始带有更多“服务商”性质,生成式AI有助于降低商家运营。
不可否认的是,百度做电商真正的短板在于缺乏“场”。
我们在《AI电商,暗流涌动》一文中提到,AI电商本质上是一次“效率革命”,而非“生产资料变革”。换言之,AI电商是传统电商的一次技术升级,而百度在传统电商时代并没有构建起完整的基础设施,重提电商更像是建立“空中楼阁”。
除电商之外,一些重点业务亦有变化。新文库增加了商业化目标,而NewAPP(文心一言)则强调时长。光子星球了解到,今年,文心一言的重点是寻找留住用户使用时长的场景,并套嵌“灵感币”,探索商业化的可能。
目前大模型产品在C端的变现手段相对较少,主要包括会员+订阅制,或者功能付费。市场认知与产品处于快速迭代过程中,会员+订阅制很难实现规模化,因而去年很多产品更倾向于功能付费。但功能付费很难留存用户,如妙鸭相机在爆火之后,很快归于平凡。
今年以前,何俊杰OKR第三部分通常会涉及到内容与服务化,鲜少直接关注利润本身。例如2022年的O3把重点放在经营效率上,去年O3则关注AIGC与内容供给,今年则因为对齐李彦宏的OKR,变为了“强化商用一体”、收入、利润等更为现实、可量化的指标。

第三部分目标中除了垂类广告的突破方向,发力直播电商外,在何俊杰任内第一次出现了销售区域化改革和行业化升级的表述。
两年前,沈抖曾对MEG进行过一轮销售调整,将过去按照区域划分的销售体系改为九个部门,由于其中包括四个行业部门,一度被认为是将区域化变为行业化。何俊杰在一季度的调整或许是承接了沈抖调整的余续。
让人意外的是,年初百度发起了YY“退货申请”,但是在何俊杰今年OKR中再次出现了涉及YY的关键成果,只是重要性已不复往日。
2022年,YY是O3的最后一个承诺型关键成果;一年后YY重要性被拔高,上升为O2的第四个关键成果,到今年,再度滑落到O3的最后一个关键成果,这种首位度的变化折射出百度对于YY的复杂态度。
关注组织与协同
最近两年,百度高层人事变动较少,李彦宏将更多精力聚焦到打通组织,强调协同上。
2022年,李彦宏关于组织与人事的目标是“不断适应市场变化,实现组织机制文化人员的新陈代谢”,拉开了截至目前最后一轮人事与组织架构调整。
一年后,李彦宏的表述变成了“构建创新驱动的高效执行组织”,由于重点放在组织上,因而去年业务变革巨大,但人事侧平静如水。今年,李彦宏的表述延续了去年的逻辑,相较于人事,更关注组织间的协同。
有趣的是,何俊杰这部分的OKR与李彦宏对得无比整齐,连标点符合都做到了一致。唯一不同之处在于,李彦宏全部为承诺型,而何俊杰全部为进取型——在李彦宏眼中,达成目标与关键成果都不是问题,而在何俊杰看来,或许全是问题。

需要特别提到,过去两年,MEG诸多“亏钱”业务被砍掉,相关负责人大多被边缘化,今年何俊杰仍然高举“提高经营意识,降本增效”的大旗,可能还会有其他业务被整合,或者总监级别的高管离职。
综上,百度2024年第一季度OKR呈现了诸多变化,大方向上从重构业务,转向寻求更现实的收入与利润增长。
在上述背景下,移动生态一些原本边缘的业务被推到前台,例如死去活来的电商;亦有一些赶晚集的业务,如内容侧的微短剧。
结合过去三年的OKR,我们可以发现,百度每一年都会有新的风口,而业务首位度也如T台走秀一般,轮番占据C位。从自动驾驶到元宇宙,从数字人到大模型,百度不断追逐风口,仍要寻觅一个能够与搜索广告平行的新支点。
借用百度内容生态平台总经宋健对于大环境的点评:能上岸的已经上岸了,不上岸的可能再也没有机会上岸了。



评论