文|ACGx
发展需要时间、努力和支持
今年开年,不思凡执导的动画电影《大雨》在院线上映,“2D动画”叠加“原创”BUFF,等于进行了一次噩梦难度的市场挑战,无奈票房受挫。《大雨》的遭遇,引得国内众多动画公司在微博展开应援,话题“为大雨电影撑把伞”里,可以看到中国动画人彼此理解、相互助力。

不少爱好者见状,开启了一轮关于“国产2D动画”的讨论。许多人不解,近年来3D动画在国内迅速发展、人气作品频出,动画行业理应能够聚集起足够的资金、产能、人才,那为什么昔日辉煌无比的2D动画,如今发展却如此艰难?要想解答这个问题,恐怕还需要先了解2D动画制作的历史和现状。
谁说2D动画没人了?
广义上的2D动画的制作流程,可以分为前、中、后三个大环节。前期主要指的是项目筹备、设定、剧本、分镜、确定配音演员等工作;中期则以Layout、原画、中割、背景、上色等素材制作环节为主;后期则包括摄影合成、剪辑、配音、字幕等。
若按照动画制作的前中后期业务划分,国内动画公司又大致可分为以下三类。
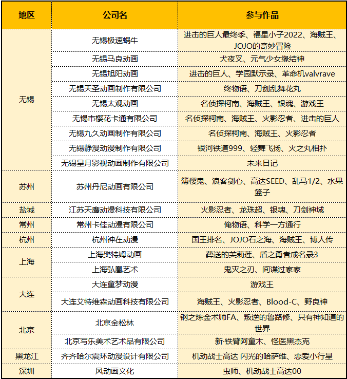
一类是纯外包制作公司,负责动画中期/影视后期制作,成立初衷便是提供动画加工服务。大量聚集在无锡、上海、大连等地的动画公司、工作室,不仅承接海外的动画外包工作,也会承接国内项目。

中国部分动画代工公司
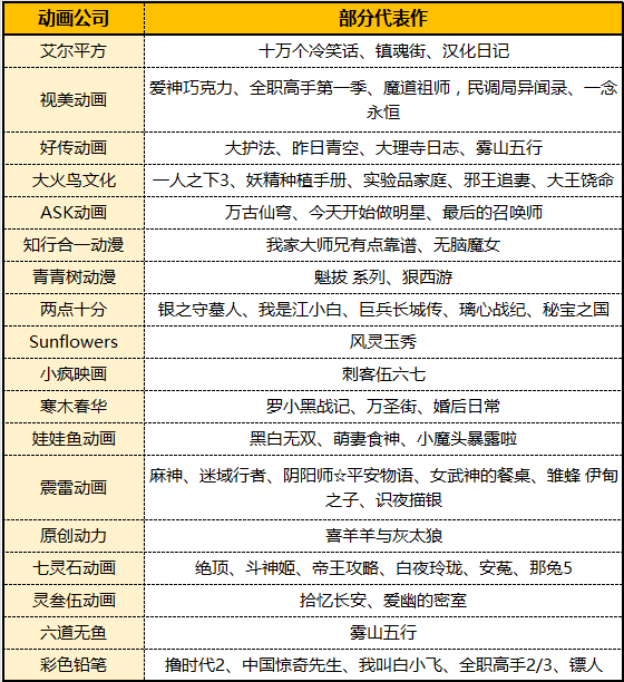
还有一类以项目统筹的能力见长,是集合了导演、编剧、制片等成员的轻量型公司,制作部分环节交由旗下公司或合作团队负责,优势在于可对接、整合不同的制作资源。如哔梦动画、洛水花原、启缘映画等。

表格为不完全统计
另一类则具备前、中、后期制作能力,可把控制作流程和风格,自主开发动画项目。如两点十分、艾尔平方、视美动画等。

表格为不完全统计
其中第一种类型的动画公司数量最多,由于常年扮演幕后角色,很少为动画爱好者所知。它们的诞生,源于动画行业由来已久的外包生产模式。
上世纪的上海美影厂撑起中国动画的辉煌时期,改革开放后的1979年,美影厂承接了日本动画《宇宙战舰大和号》的部分描线和上色工作。之后,以1985年TVB在深圳成立“翡翠动画”作为开端,太平洋动画、彩菱动画等动画公司陆续涌现,掀起了代工热潮。彼时来自欧美、日本,以及港台地区的2D动画加工工作薪资高昂,使得国内不少动画人才陆续前往珠三角地区淘金。上海美影厂副厂长陈波曾在采访中表示:“八九十年代,我们有一百多位员工南下深圳。”为了解决人才流失问题,美影厂也与港资合作成立了“亿利美动画有限公司”,正式加入动画、广告加工制作的队伍。

图源知乎@傅广超
2D动画的中期制作环节之所以需要外包,是因为作画工作量巨大,属于制作环节中的劳动密集型行业,将动画团队难以完成的工作量交给其他公司,一来可以控制成本,二来则是让生产效率最大化。
细心的爱好者可能会发现,如今许多日本动画的Staff表“制作协力”一栏,也时常会看到中国公司的名字。上海、苏州、无锡、大连等城市,仍存在数百家外包动画公司,负责背景、中割、上色等工作。像是《进击的巨人最终季》《海贼王》《JOJO的奇妙冒险》里就有无锡极速蜗牛的身影,上海樊特姆动画参与了《鬼灭之刃》《咒术回战0》《葬送的芙莉莲》等热门动画的制作。

上海樊特姆动画公司官网
可以感受到,中国动画的确存在“断档期”,国内的动画从业者却未曾断代。不过,在纯粹的动画代工工作中,画师付出了劳动力,锻炼了作画熟练度,虽然可以获取一定资金,却难以转职到作画导演以及精通整个流程的总导演这些更追求创作性的职位,而“创作型人才”正是国产动画发展至今最为缺乏的。
若回看许多资深动画人履历,如打造90后童年回忆《憨八龟的故事》的导演邓本勤,以及动画电影《姜子牙》导演之一李炜等,早期都有参与国外动画制作的经历。不过想要和他们一样,实现从“制作动画”到“创作动画”的升级,还需要付出很多时间和努力。
前文提到的第二、第三类国产动画公司,则是在最近10多年里成立并发展起来的,他们也是如今中国2D动画的主要创作者。
创作型人才的漫长培养期
2D动画行业不可能等待天降英才,期待他凭一己之力带来颠覆性进步。面向市场的商业动画,也并非仅凭脑洞和才华就能随意产出。在从业者创作能力培养方面,主要影响因素无非两点——市场需求决定其才华是否有用武之地,其次需要大量的实践经验积累。
改善市场环境,依靠的是众多平台、公司的逐步摸索。中国商业动画市场尚未完善壮大的时候,寻求与成熟市场的合作是最快的学习方式,代工是其中之一,另一个关键词则为“中日合作”。
2012-2016年,中国网络动画兴起初期,观众对待2D动画常抱有“喜闻乐见”的宽容态度,为此各平台/资方都开启了探路模式。根据有妖气头部同名漫画改编的《雏蜂》,乐元素的《星梦手记》,优酷投资、小丑社制作的《侍灵演武:将星乱》,爱奇艺、聚逸、羚邦、东京电视台合作的《龙心战纪》,还有Sunflowers、哔哩哔哩、心动网络、翻翻动漫计划推出的《影斗》,以及腾讯动漫《从前有座灵剑山》《一人之下》等人气系列动画的首季,都可划分至中日合拍之列。

有的动画登陆日本平台播出,有的是国内平台“花钱买经验”、将项目交由日方制作,有的尝试与日方分工合作……就这样,中日合拍维持了一段“热恋期”,单于2016年开播的中日合拍动画就有十部左右。
现在看来,当时的作品问题和合作踩坑都不少,却是不可避免的过程,好让平台从中发掘企划筹备、运作模式,制作方摸透整个制作流程,寻找合适的团队资源。如今各大平台已然成为国产动画的主导方,其作用在这里无须赘述。和动画人关系更密切的动画公司,显然也从中获得了成长。
成立于2013年、见证了国产网络动画行业崛起的绘梦动画,于2021年被B站收购。在此之前,绘梦在海外成立了分公司,还曾投资、收购多家动画团队,包括铅元素、澜映画、逗卜止、韩国CMC Media、摔跤社、肆鳞动画等近年来国创区“常客”。绘梦主要负责项目规划与管理,将制作业务交给合作公司。
和绘梦同年成立的艾尔平方,早期凭借《十万个冷笑话》系列作品为动画爱好者所熟知,后续也逐渐成长成为可自主开发原创动画项目的制作及出品公司。
如今无论是手握项目的公司,还是能够覆盖制作全流程的公司,都会为各平台/资方提供内容生产服务,拥有项目统筹能力的2D动画制作公司都已经找到了深度合作平台:Ask动画、变月文化早早便获得了爱奇艺投资;绘梦动画和B站绑定,后续IP以双方联合公司“哆啦哔梦”的名义推出;视美动画、彩色铅笔等公司总是能接到腾讯视频平台的动画项目。
动画市场随着时间推移发生了翻天覆地的变化,可有一点从始至终没有改变,动画公司被观众所熟知得用作品来架起桥梁,而产出或承制优秀作品亦有前置条件——需要大量时间,来建立体系、磨合团队、培养新人。
回想一下在动画爱好者间有名的动画公司,大多成立时间较早,可能像视美动画、大火鸟文化这样从儿童向电视动画制作转型到网络动画产出,或者从外包制作公司进化到可自主开发项目的制作出品公司,例如曾为《进击的巨人》《铁甲城的卡巴内瑞》“打工”的震雷动画,转型后打造的作品也能看出日式动画影响。
不少新生公司由知名公司主创、团队出走成立,比如前文提到的绘梦动画,其创始人之一王昕如今负责洛水花原,此外视美动画-彩色铅笔-铅元素动画,以及娃娃鱼动画-画枚动画、七灵石动画-震雷动画,还有璀璨星空-雷川文化等等都是如此。
所以从营造良好市场环境、提供实践机会的角度上来讲,2D动画人才培养需要的时间成本极高,动画人个人能力提升和等待机会的过程也辛苦又漫长。尤其是导演这种制作各个环节皆需了解、参与的重要职位,成为“复合型人才”之路注定不简单。
比如直接去国外市场磨练的动画人,黄成希在日本从原画做起,后来在《博人传》第65集获得了担任分镜、演出的机会,他在《一人之下3》中负责的打戏被不少爱好者奉为“国漫最强”;周浩嵩(无念)同样是《Fate/Apocrypha》《没落要塞》等作的原画师,后续在《大王饶命》《镖人》等国产动画项目的OP中担任导演,带来亮眼表现。

当然直接打造自己的2D原创作品纵然可行,也符合动画人的自己的追求,可面对的难题和压力只会更多。
诸如《雾山五行》林魂、《罗小黑战记》MTJJ、《伍六七》何小疯等已经在国内打出知名度的导演,会被粉丝视为作品“灵魂”且不可替代。
何小疯在《伍六七》首季负责了编剧、角色设计、分镜、剪辑、主角配音、ED作词,到了动画第三季《伍六七之玄武国篇》,曾负责分镜、角色设定、原画、剪辑的陈世豪、史比邦两人,首次尝试担任单集导演,却被观众指出剧情、叙事、人物塑造等问题,为此何小疯还特意回应此事:“培养新的导演,这个事情一直是我想做的,因为只有更多的人才这个行业才会好,《伍六七》才能做的更快更好。”但不少热评都表示“不希望用《伍六七》给新人试水”。

而最近由MTJJ的公司寒木春华承制的宝可梦贺岁短片《良辰有梦》,以细腻的美术和扎实的视听语言,将宝可梦角色与中国传统春节习俗的良好糅合而备受动漫爱好者好评,其导演周达炜也是一步一步从寒木春华的不同项目做起,分别担任过原画、分镜,直至导演。

国内发展网络动画总共才十年出头,市场确有扩张,创作机会始终有限。动画本是一个极其考验从业者综合素质、团队协作的行业,2D动画的制作流程,决定了它的人才培养和留存究竟有多难,加上极为不确定的投入和回报比,这就是如今国产2D动画看上去少见的原因。
结语
许多动画爱好者每每谈及2D动画,总会带有惋惜情绪,大概是因为喜爱这种表现形式所拥有的极大想象力,也或许是对上个世纪中国2D动画的辉煌抱有情怀。于是,看到如今各平台大量3D动画新作,就会开始吐槽“千篇一律”“国产动画药丸”。
但市面上3D动画比2D动画多、产出快,是由制作流程差异直接决定——3D动画中期制作分工明确,建模、材质贴图、绑定师、Layout动画师等各司其职,各环节新人上手到熟练的过程更短、应用领域多,而2D动画的难题如前文所述,人才、产能不是用心就能立刻解决的事情。

比起已经发展了几十年的海外成熟动画市场,国产商业动画相当于处在“孩童”的成长阶段,这个时候来评判未来发展2D、3D动画哪个更好,实在无需成为观众纠结和争论的问题。
3D动画的优势,细节的呈现可以将画面真实度、复杂度大幅提高,镜头调度上也更为丰富,2D动画可以涵盖更多样的艺术风格,融入天马行空的创意灵感。对于发展中的国产动画来讲,2D动画和3D动画不应该是谁会被谁取代的对立关系,它们拥有各自独特的艺术魅力。
毕竟技术终究会为人所用,像《镖人》制作中就运用了动捕、三维建模作为作画的技术辅助,令许多观众产生了“看武侠片”的感觉。《凡人修仙传》里不时出现2D、3D相结合的水墨风片段,得到了众多粉丝的喜爱。未来新作如《凸变英雄X》预告也是两种动画风格兼备,由纸飞机动画、澜映画共同制作。无独有偶,视美动画改编动画《诡秘之主》的PV里,宏大场景皆运用的是3D动画技术。
许多动画公司都在尝试追求技术和风格的融合,显然仍将做出好作品、扩大市场放在首位,看来无需担忧,中国动画人正在共同进步,一起寻找国产动画的未来方向。


评论