1月22日,经中国总理李克强签批,国务院印发了《关于第三批取消中央指定地方实施行政许可事项的决定》。该《决定》明确指出,在前两批取消230项审批事项的基础上,再取消39项中央指定地方实施的行政许可事项。而其中就包括取消留学中介资格认定的规定。一时间,加拿大留学界又会受哪些影响?
留学中介迎来“大松绑”?
本次被取消的多数事项涉及企业生产经营、个人就业创业,取消这些事项有利于为企业和群众松绑减负,释放市场活力,有利于地方简政放权,方便老百姓办事。
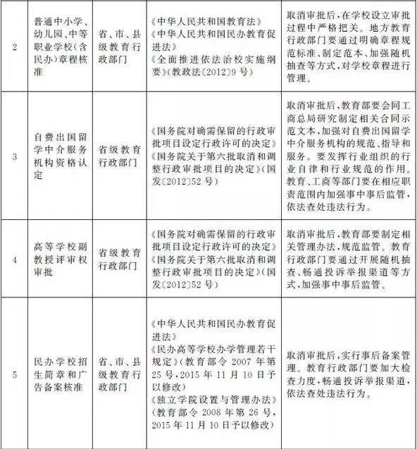
其中,与教育行业相关的被取消行政许可事项如下图:

被取消行政审批的事项包括普通中小学、幼儿园、中等职业学校章程、自费出国留学中介服务机构资格认定、高等学校副教授评审权审批以及民办学校招生简章和广告备案审核。
其中,对留学中介机构资质的审批被认为是影响最大的部分。此前,根据教育部 1999 年发布的《自费出国留学中介服务管理规定》,申办中介服务业务的机构应当具备 4 大条件:

(一) 有法人资格的教育机构或教育服务性机构;
(二) 有熟悉我国和相关国家自费留学政策并从事过教育服务性业务的工作人员;
(三) 与国外教育机构已建立稳定的合作与交流关系;
(四) 有必备的资金,能在学生经济利益受损时保障其合法权益,按协议予以赔偿。
而该管理规定的实施细则称,第四条中“必备的资金”是指中介服务机构应当具有一定数量的备用金,以在其服务对象合法权益受到损害时能够赔偿,其数额不低于 50 万元人民币。在审批权下放至各省教育行政部门后,这一金额还根据不同地域作了不同的规定,如重庆市的规定为不低于 100 万元人民币。
有业内人士认为,对中介资质的“松绑”,将进一步缩小市场内新老中介、大小中介之间的差距,让留学领域的竞争更趋近于市场化。同时,准备金制度的取消,也将降低留学领域的创业成本,有利于激活市场活力。
但是,前置审批的取消,并不意味着放手不管。不论是针对留学中介资质还是民办学校招生简章,国务院在通知中均明确表示将配套监督管理制度,加强事中事后监督,畅通投诉渠道。针对留学行业,《决定》指出:
教育部将会同工商总局研究制定相关合同示范文本,加强对自费出国留学中介服务机构的规范、知道和服务;加强行业组织在行业自律、行业规范上的作用;教育、工商部门在相应职责范围内加强事中事后监管,依法查处违法行为。
转变管理方式,采取事中事后监管的措施,被认为将是将进一步加强对留学中介服务的监管,创设良好市场环境的有效改良。《决定》相关实施细则的公布,或许将为出国留学市场带来新的风向。
留学中介“大松绑”意味着什么?
(1)行业创业门槛降低
取消留学中介资质的行政审批,意味着留学中介市场进一步降低市场主体准入门槛。以往很多“教育咨询公司”除了教育咨询业务外,迫于国内行政审批的困难重重,只能打着擦边球、“无资质”从事留学中介服务。该项行政审批的取消对于很多新兴留学中介机构来说是一个很好的发展契机。相信中国留学中介服务行业将迎来万花齐放的局面。
(2)市场竞争加大,服务质量提高
降低行业创业门槛,会吸引更多的创业者进入留学中介行业,市场竞争势必加剧,但有实力者不惧,有可靠的项目、直接的资源、活好就够了!以前的行政审批实质上是早期行业大佬利用决策者计划经济的思维设立的”行业保护伞“。近几年来中国国民的市场化意识觉醒,传统的大型留学中接口临转型难题,员工素质差,服务不佳,合作渠道薄弱等,都成为转型升级的绊脚石。新兴机构再无资质和行政审批的羁绊,终于可以见光了,尤其是在二三线城市,会迎来短暂春天。
(3)海外留学中介机构入华潮
在取消了行政审批之前,很多海外留学中介机构虽然有一手的资源、直接的院校合作关系,但却只能在中国打擦边球运营。今后,伴随着互联网生活的普及,这些机构将更方便地通过设立服务办公室、互联网平台等直接服务于中国学生和家长。加上本身已具优势的海外完善留学后服务网络,家长和学生将更放心地选择这些机构。毕竟,申请学校和签证只是万里长征的第一步,到达目的地国后的转学升学、签证续签、毕业后工作安排、移民申请以至购房买车、保险理财等等才是更长期的服务项目。而这些,中国国内本土的大型机构也无法企及。

家长应如何选择中介?
(1)多做功课谨慎选择
今后,中介市场的竞争将愈发激烈。虽然家长有了更大的参考空间,但中介市场依旧鱼龙混杂,黑中介也不少。希望准留学生及家长们多做功课,谨慎选择。网上很多留学中介公司的信息描述都极其主观,并不能作为选中介的有效参考,这一点需要准留学生们特别注意。
当然,除了确认所选留学中介是教育部认证的正规中介机构外,还最好对所选中介作实地考察。在实地考察中,有一些可疑信号是可以察觉的,比如留学中介模糊地承诺申请到学校可以有免学费这样的好事。可等到学生交了中介费后,他们才会告诉你,要达到这项要求还有很多前提。比如,需在国外上语言学校,然后才可能有申请免学费的机会。
总之,选择中介必须多做功课、多了解,尽可能少吃黑中介的亏。
(2)贵的中介不一定好
留学中介的选择过程中,不少学生及家长因为没有时间和精力一一比较,所以就以中介费的高低作为衡量其好坏的标准,希望“以高价买安心”。然而这种选择方法也不一定靠谱。
赵俞(化名)现在在美国旧金山大学读研究生。当初在选择留学中介时,他和家人认为收费最高的服务也一定最好。然而申请成功后一反省,他才发现自己花了冤枉钱。“因为不愿意在众多留学机构中花费太多精力进行甄别,所以我和家人直接选择了收费比较高的一个中介。但是,在拿到学校的录取通知后,留学中介就终止服务了。我曾联系中介,希望能够提供一份奖学金申请的文书材料,以便自己能够顺利申请到奖学金,但留学中介直接拒绝了我的要求。然而我的好多同学选择的中介是提供这类文书写作帮助的。”赵俞说。因为缺乏经验,又没有留学中介的帮助和指导,申请奖学金材料准备得很仓促,这也是后来没能得到奖学金的原因之一。
来自美国匹兹堡大学的中国留学生郝克(化名)和赵俞有着类似的遭遇。“我之前也是图简单,在选择留学中介时直接选择了一个收费高的。申请学校时,本有机会申请到排名更好的学校,但中介为了稳妥,也是怕麻烦,就建议我申请了一个比较容易申请的学校。虽然最后的确比较轻松地申请到了学校,但是现在回过头来看,有些后悔和不甘,如果不受中介影响,坚持自己的想法,可能现在能在更好的学校念书。一些中介公司虽然服务价格高,但未必真的尽心尽力地为你考虑。”
“一分钱一分货”是人们普遍持有的观点,但是如果只是以收费高低论留学中介的优劣,那么也会承担潜在风险。所以,选择时还应该多打听一下所选中介的业界声誉,详细了解中介可以提供的服务内容,对于中介服务的性价比做出冷静的判断。适合自己的才是最好的。
(3)把主动权抓在自己手中
准留学生在选择留学中介前,首先要对自己各方面条件有一个全面和客观的认识;其次要尽可能多地收集申请方面的信息,了解想要申请的学校的基本情况和招生要求,譬如每年一般会招收多少中国学生、学校专业的培养计划等。
据介绍,一些中介为了保证留学申请成功率,在分析学生情况时,往往刻意将其条件说得比实际情况差,还会建议学生降低申请标准,更加保守地选择目标学校。这样做确实降低了申请失败的风险,提高了申请成功率。但是却把学生的期望和要求放在了次要的位置上。由于缺乏对自己的清醒认识而把申请的主动权交给了留学中介,得到的申请结果也就难免差强人意。
所以,在选择留学中介之前,准留学生们有必要对于自身条件,比如学分、外语成绩等做一个认真梳理,对自己可能申请的学校水平有一个预期,这样才能在申请留学的过程中掌握主动权。

希望准留学生们能申请到自己心仪的海外大学!也请家长们选择中介时一定要谨慎小心,多做对比,并适当培养小孩的独立能力。毕竟出国后各项租房、入学、续签等事宜都只能由小孩亲力亲为了,还是让他们尽快成长起来!
来源:加拿大头条
原标题:重磅



评论