文|投资界-天天IPO 岳笑笑
一个出海IPO要来了。
投资界-天天IPO获悉,卡罗特有限公司(简称“卡罗特”)递表港交所主板申请上市,法国巴黎银行与招银国际担任联席保荐人。
总部位于浙江,卡罗特的故事始于2007年,在十几年发展中串联起两代人的创业历程。目前,公司由章国栋、吕伊俐夫妻二人执掌,以旗下“高颜值”珐琅锅等产品为人熟知,业务遍布欧美、东南亚等地区,堪称厨具出海的典型案例。
2024年,出海大潮汹涌。从跨境电商到新能源汽车,从消费餐饮到生物医药,中国出海风起云涌。
浙江夫妻要去IPO敲钟了
时间回到2007年,章国栋的父亲和吕伊俐的母亲合作,创立浙江卡罗特。起初,公司为海外品牌提供OEM(原始设备生产商)服务,即我们熟知的“代工生产”,这一业务虽然为工厂积攒稳定的客源,但利润收益很微薄。
彼时,章国栋和吕伊俐正在澳洲留学,两人于2010年取得学位后,便在次年加入了卡罗特。留学期间,章国栋发现终端消费者要以代加工采购价好几倍的价格购买锅具,决定走品牌化、工贸一体的转型路径,回国后便对原有工厂进行了大刀阔斧的改革。
从2013年起,公司转向ODM(原始设计制造商)业务,为国际品牌所有者及零售商设计、开发及制造定制化厨具产品。2016年,卡罗特进军在线零售领域,推出自有厨具产品品牌“卡罗特(CAROTE)”——这是一个里程碑,意味着公司能够直接面对客户,对市场需求迅速进行反应理解,推出更具创新、性价比的产品。
此后,卡罗特产品阵容快速迭代。招股书显示,公司于2021年、2022年及2023年分别推出520个、1,305个及1,374个SKU的自有品牌产品,截至最后实际可行日期,卡罗特的产品组合包括超过1,800个涵盖不同厨具类别的SKU,包括不粘锅具、铸铁锅及精选炊具套件、厨房收纳盒、容器、刀具、砧板、锅铲、饮水容器、空气炸锅、电煮锅等,品类丰富。

图片来自官方旗舰店
与此同时,卡罗特走上出海之路。以电商为重点策略,公司与中国、美国、西欧、东南亚及日本等主要在线平台合作,确保产品在全球供应。例如,在中国,公司与天猫及京东等在线平台合作,而国际上,公司则与亚马逊、沃尔玛、乐天、Qoo10、Shopee、Lazada等合作,建立起一个快速扩张的全球销售网络。
很快,卡罗特凭借高颜值、高性价比收获一批忠实客户。打开社交媒体,常常能看见海外的网友推荐其珐琅锅、奶锅、咖啡杯等产品。据了解,公司在线业务已经扩展至20个地区市场的22个在线市场,拥有51家自营网店,客户来自世界各地。
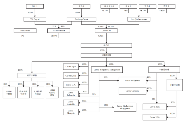
招股书显示,目前公司由Yili Investment持股98.6%,后者由36岁的章国栋、吕伊俐夫妻二人全资控股,二人分别担任卡罗特的执行董事、董事会主席、首席执行官以及执行董事、首席产品官职位。
公司崛起于浙江也并非偶然。放眼望去,凭借着“小家电之都“宁波慈溪、“厨具之都”绍兴嵊州、集成灶发源地嘉兴海宁以及杭州家电集群等,浙江已成为厨具厨电的集大成地区。
几十年间,这里不仅走出方太、苏泊尔、火星人、美大等一众头部企业,也跑出比依股份、双枪科技、亿田智能等年轻厨企IPO。随着卡罗特递表,浙江家电版图又将迎来一个IPO。
一年卖出15亿元,八成来自海外
卡罗特如何撑起一个IPO?
招股书显示,2021年到2023年,卡罗特营业收入分别为6.75亿元、7.69亿元及15.83亿元;毛利分别约为人民币1.27亿元、2.75亿元、5.65亿元;同期净利润分别为0.32亿元、1.09亿元及2.37亿元,年复合增长率为173.14%,净利润率分别约为4.7%、14.2%和15%。

根据招股书,公司收益主要来自于品牌业务,于业绩纪录期实现快速增长,由2021年的2.83亿元增至2022年的5.31亿元,再进一步增至2023年的13.80亿元,复合年增长率为120.7%。这主要得益于公司在该业务方面的资源集中,即合作电商平台、开发推出更吸引客户的产品,从而扩大市场份额。

值得一提的是,公司在国际市场上的成绩撑起其大部分品牌业务收入。截至最后实际可行日期,卡罗特来自中国内地以外市场的品牌业务收益由2021年的人民币1.2亿元增加至2023年的人民币10.57亿元。2021年、2022年及2023年海外市场的收益分别占品牌业务总收益的42.3%、48.5%及76.6%。
体现在总营收上则更为明显:2021年、2022年及2023年,卡罗特在中国内地以外市场的收益分别为5.037亿元、4.915亿元及12.556亿元,分别占总营收的74.6%、64%及79.3%,海外营收接近八成。

根据灼识咨询报告,于2022年按在线零售额计,卡罗特在中国、美国、西欧、东南亚、日本等地均排在前五炊具品牌之列。其中在美国、西欧、东南亚分别排在前四、前三、前二,占据当地2.8%、1.4%、6.6%的市场份额。
早在2019年,卡罗特便开始扩充跨境业务,积极筹备海外市场部门,并上线阿里投资的Lazada平台深挖东南亚市场。“我们错过了登上淘宝、支付宝的机会,不想再错过线上开荒阶段的东南亚了。”彼时,章国栋毫不掩饰对海外市场的追求。
背后原因不难理解:随着近年来家庭烹饪的流行,全球在线厨具行业不断发展,根据灼识咨询报告,预计截至2027年全球在线厨具市场规模将达致215亿美元,2022年至2027年的复合年增长率为8.3%。
“依托产业带和供应链优势,中国的厨具、小家电品牌,出海大有可为。”一位消费投资人也曾表示,近年来刀具、制冰机、空气炸锅等产自中国的厨具纷纷涌入欧美、东南亚、中东等市场,成为具有潜力的网红产品,也让VC/PE看到了更大的想象空间。
2024,出海大时代
2023年,被称为中国企业出海的转折点:中国电商“出海四小龙”逆势扩张,重塑海外电商格局;电动汽车、锂电池、太阳能电池成为出口“新三样”;餐饮、零售、电子、智能硬件等消费品牌,也来到海外寻找增长点……“杀到海外,大干一场”,成为众多中国企业的口号。
“2024年,出海是一个决定性机会。”梳理今年两会,众多有关出海的建议提案诞生,包括跨境电商、新能源出海、文化出海、数据跨境、合规出海等多个方面,重视程度可见一斑。
眼下,出海正在成为许多企业缓解国内竞争压力、寻找新增长曲线的秘密武器。
新茶饮赛道便是一例。根据公开数据,尽管2023年新茶饮市场规模增速仍高达44%,但今年将会降至20%左右,出海寻找新的增长成了不约而同的选择。于是我们看到,蜜雪冰城、喜茶、奈雪、霸王茶姬等新茶饮品牌纷纷走向世界,尤其是东南亚地区。
还有新能源汽车。根据中汽协预测,2024年中国乘用车总销量大约为2680万辆,远不及所车企们发布的合计接近3000万辆的2024销售目标,出海无疑是国产新能源汽车的新战场。
记得纪源资本管理合伙人符绩勋在第二十三届中国股权投资年度论坛上提到,他在2023年出海多次,发现海外供应链基本都有和中国的衔接需求,这将带来许多结构性机会。达晨财智执行合伙人、总裁肖冰也认为,未来两个长期的系统性新机会中,一个是人工智能,另一个就是出海。
可以预见,这一波历史浪潮正席卷而来。


评论