文 | 独角金融 张黎明
2月22日,国家金管局下发了“关于开展2024年‘3.15’金融消费者权益保护教育宣传活动的通知”(以下简称“通知”),其中明确提及:
“坚持以人民为中心的价值取向,以提升消费者金融素养和金融安全意识、增强依法维权意识和能力为目的,宣传金融政策、提示金融风险,倡导理性投资理念,推进行业诚信文化建设,增强人民群众金融服务的便利性、可得性和获得感。”
但独角金融梳理发现,部分金融机构涉嫌虚假宣传、支付机构存在恶意扣款行为。而POS机领域更是问题频发,与通知宣传精神相违背。
1 POS机私调费率、不退押金惹争议
3月12日,黑猫投诉发布《2023年消费者权益保护白皮书》(下称“《白皮书》”)显示,2023年,金融支付行业成为年度被消费者投诉最多的行业,投诉量占比达24.96%,投诉量从2022年的第二位升至2023年的第一位。
事实上,金融支付一向是消费者投诉“重灾区”,涉及POS机私调费率、不退押金等问题较为集中。
随着“259号文”落地、监管趋严、巨额罚单等问题,扣押金、暗改费率等问题从2022年开始异常活跃。
在黑猫投诉平台上,多家支付机构、收单机构都出现了大量扣押金的相关投诉,还有大量投诉尚未处理。
根据最新的《非银行支付机构监督管理条例(国务院令第768号)》中第三十四条要求,支付机构应当依照有关价格法律、行政法规的规定,合理确定并公开支付业务的收费项目和收费标准,进行明码标价。在业务办理途径的关键节点,清晰、完整标明服务内容、收费项目、收费标准、限制条件以及相关要求等,保障用户知情权和选择权,不得收取任何未予标明的费用。
新条例5月份就要正式施行了,近期也有多家支付公司公布了收费标准,似乎看起来费率透明化陆续落实了,但据“POS圈支付网”报道,支付公司依然有问题存在。
如对比已公布收费标准的几家支付公司,公开费率范围和费率上限等并不统一;部分支付费率披露的区间范围过大,难以对用户产生实际参考价值;后续支付公司如果根据费率上限来调价就很难保证用户的利益了。
今年以来,已有多家支付机构的POS机费率调整至2.5%以上的标准,其中还包括流量费、服务费等其他费用。据悉,部分机构公布“收费项目及收费标准”,POS机刷卡费率最高可达3%,增值服务费标准通常在0至399元之间。
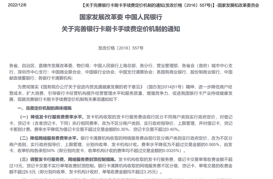
实际上,对于支付机构涨价,有多个重要文件都进行了约束。比如国家发改委、中国人民银行《关于完善银行卡刷卡手续费定价机制的通知》中提到,明确单笔交易的费率标准及服务费标准不能超过某临界点。

此外披露的渠道不显著,违背了央行要求支付机构在网站主页显著位置进行披露,有用户都不知道新的费率标准已披露了,同样会导致该部分用户的知情权受损。
以“支付”为关键词在黑猫投诉平台查询,独角金融发现,银盛支付和嘉联支付在所有支付机构中遭遇投诉量较高,截至3月14日分别达到7.5万件和2.09万件投诉,涉诉案例涉及到不少关于POS机问题。

来源:黑猫投诉
官网信息显示,银盛支付成立于2009年,总部位于深圳,是银盛科技服务集团旗下子公司,是2011年获得中国人民银行首批颁发《支付业务许可证》的支付机构,并在2016年、2021年已经两次成功续展支付牌照,允许在全国从事互联网支付、移动电话支付、银行卡收单业务,同时银盛支付是率先支持外卡收单的第三方支付机构。
3月14日,有用户在黑猫投诉平台表示,银盛钱包以办理大额信用卡名义为由,骗取其499元购买银盛支付POS机,并保证其能申请5-30万额度信用卡,结果没办成。该用户联系银盛支付的业务员后,推诿扯皮,最后信息不回电话不接。
此外,还有用户对银盛钱包旗下融银宝POS机提出质疑,称“业务员以办信用卡的名义给我办理POS机,首笔刷了399元没有到账,业务员说第二天到,但是第二天一样没到账,后面咨询原来是押金,而且没有告知退换条件,这个在办理之前并没有提前告知,而且后面处理态度差,该用户现诉求退回押金399元。

图源:黑猫投诉
和银盛钱包类似,同样有用户投诉嘉联支付旗下POS机问题。
有用户表示,嘉联支付旗下的立刷POS机,在本人不知情的情况下,从2023年11月17日开始违法将刷卡收费标准提高至2.5%,期间该公司没人告知,也没有发过短信提醒。按照监管规定,POS机最高服务费率不能超过0.6%,但是立刷POS机的刷卡费率已超过国家规定的4倍多,现诉要求嘉联支付退回违法多收取本人的服务费7320元。
据官网介绍,嘉联支付有限公司于2009年成立,由深圳市新国都股份有限公司100%控股,是中国人民银行批准授予《支付业务许可证》的第三方支付机构。嘉联支付是第三方支付公司,为企业用户提供收单服务和向个人用户提供个人支付服务,同时还向客户提供增值服务,包括:商户收单、支付金融及科技金融等业务。
嘉联支付和银盛支付当然不是唯二两家在POS领域出现问题的公司。目前,针对上述问题,银盛支付、嘉联支付均已给消费者进行了回复。
2 支付机构频遭处罚
嘉联支付和银盛支付并不是唯二两家在POS机领域出现问题的公司。
在黑猫投诉平台,搜索“POS机私调费率”关键词,多家支付机构均是被投诉的“常客”。
有关“POS机私调费率”投诉的主要内容是,支付机构在未通知(或者通知了用户未收到)的情况下,把原POS机的费率从0.55%、0.6%直接调整为2%、2.5%费率,致使用户在收款过程中多付出手续费。
事实上,今年2月,就有支付机构因支付业务收费标准问题遭处罚。
2月26日,央行公布了最新行政处罚信息公示表显示,现代支付因两项违规被罚9万元。具体违规行为包括:未按规定公开披露支付业务的收费项目和收费标准,以及未按规定备案支付业务收费项目和收费标准。
值得一提的是,这是央行针对三方支付行业“收费标准公示问题”进行处罚的首个案例。
独角金融注意到,现代支付于2023年12月在官网公布了相关现代支付明确:POS机刷卡贷记卡费率范围为0.53%-3%,此外增值服务费为0-399元。
3月8日,央行福建分行公布了支付行业的一张巨额罚单,对乐刷科技有限公司福建分公司(简称“乐刷”)开出合计2754.38万元的处罚。据罚单披露,乐刷的违规行为主要包括违反商户管理规定、违反交易信息管理规定、违反外包机构管理规定以及违反资金结算管理规定等四个方面。此外,时任乐刷福建分公司副总经理的张某因对部分违法行为负有责任,被处以警告并罚款25万元。
以“POS机不退押金”投诉关键词进行检索的投诉量则更多,“POS机不退押金”,主要是指用户在办理POS机时通常有交299元或399元等金额的押金,通常刷满一定的金额可以退钱,但后续出现押金退款持续未到账问题。此外,部分业务员上门推销时或有承诺“押金秒退”,也容易招来投诉。
据“移动支付网”报道,在推销环节,有些POS机推销人员会假冒银行或支付机构的员工,打着代办信用卡、机具更新换代、费率调整等幌子,以虚假宣传、欺诈等方式来推销POS机。如有不法分子在用户激活POS机后谎称需刷一笔299元或399元押金才能正常使用POS机,但实际钱款会直接到嫌疑人的账户,之后再以财务放假没法返钱、系统错误等各种理由拖延,直至用户放弃索要被骗钱款。这种情况下,POS机如是哪家品牌,哪家品牌就可能会承受投诉。
一位支付行业业内人士此前撰文,POS机行业乱象归根结底是“双录”给了业务员可乘之机。
“支付公司的‘双录’规则,本意是想规范业务员展业,却不曾想成为了业务员诈骗的避风港。但凡被‘双录’的,如果没有监控录像,或者微信聊天记录证据,追回被骗押金可能性就变低了。”上述业内人士在文章中表示。
除乱收费行为,同样在近期被处罚的公司还有拉卡拉支付股份有限公司(下称拉卡拉),因违反规定将外汇汇入境内等三项违法事实,被罚没13.91万元。
据国家外汇管理局北京市分局公布的行政处罚信息,拉卡拉违法事实包括:违反规定将外汇汇入境内;违反规定将境内外汇转移境外;未按照规定报送财务会计报告、统计报表等资料。
官网介绍,拉卡拉成立于2005年,首批于2011年获得中国人民银行颁发的《支付业务许可证》,于2019年4月25日登陆深交所,是国内首家数字支付领域上市企业。
2023年度业绩预告显示,拉卡拉预计2023年归属于上市公司股东的净利润4.4亿元–6.6亿元,同比扭亏为盈。
支付机构乱收费等行为,违背了市场公平的规则和政策要求。随着《非银行支付机构监督管理条例》即将正式落地,相信支付行业乱象会有所改善。


评论