文|新经济e线
新经济e线获悉,2024 年 3 月 20 日,浙商基金一口气分别发布了三份基金合同终止及基金财产清算的公告,事关浙商智选家居(A/C)、浙商创业板指数增强(A/C)、浙商智选食品饮料(A/C)等3只发起式基金。
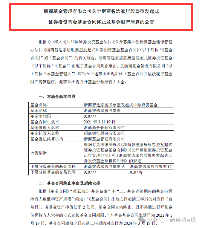
其中,浙商智选家居(A/C)在当天的公告中称,根据《基金合同》“第五部分基金备案”中“三、基金存续期内的基金份额持有人数量和资产规模”约定:“《基金合同》生效之日起满三年后的对应日(自然日),若基金资产净值低于2亿元,基金合同自动终止,且不得通过召开基金份额持有人大会的方式延续基金合同期限。”该基金基金合同生效日为2021年3月19日,基金合同生效之日起满三年后的对应日为2024年3月19日。
截至2024年3月19日(即《基金合同》生效之日三年的对应日),该基金基金资产净值低于2亿元。根据基金合同约定,基金管理人依法履行基金财产清算程序并终止基金合同,且无需召开基金份额持有人大会。

来源:基金公告
自2024年3月20日起,该基金进入清算程序,不再恢复办理申购、定期定额投资业务,并停止办理赎回等业务且不再恢复。

另据新经济e经了解,以上3只基金披露的2023年四季报表明,报告期内,浙商智选家居(A/C)、浙商智选食品饮料(A/C)、浙商创业板指数增强(A/C)期末基金资产净值合计分别仅有1443.8万元、1670.46万元、1213.49万元,均远远没有达到2亿元的存续门槛。
同样,从基金业绩来看,浙商智选家居股票型A、浙商智选食品饮料股票型A、浙商创业板指数增强A均也跑输同期业绩比较基准。自基金合同生效起至去年四季度末,基金累计回报率分别为-42.24%、-28.58%、-30.96%,后者分别为-26.29%、-22.84%、-29.47%。
9只产品完成清算
Wind统计还显示,截至2024年3月22日,不包括浙商智选家居(A/C)、浙商创业板指数增强(A/C)、浙商智选食品饮料(A/C)等3只发起式基金在内,年内另有9只同类产品已完成清算。
3月14日,鑫元核心资产A发布清算报告称,根据基金《基金合同》第五部分 基金备案”之“三、基金存续期内的基金份额持有人数量和资产规模”的约定:“《基金合同》生效满3年后继续存续的,基金在存续期内连续20个工作日出现基金份额持有人数量不满200人或者基金资产净值低于人民币5000万元的,基金管理人应当在定期报告中予以披露;连续60个工作日出现前述情况的,基金合同将终止并根据基金合同约定的程序进行清算,且无须召开基金份额持有人大会,同时基金管理人应向中国证监会报告并履行相关信息披露程序。法律法规或监管部门另有规定时,从其规定。”

来源:基金公告
截至2024年2月26日日终,鑫元核心资产A出现连续60个工作日基金资产净值低于5000万元的情形。根据基金合同约定,基金满足基金合同终止条件,已于2024年2月27日进入基金财产清算程序。该基金为普通股票型基金。
据该基金清算报告显示,截止日2024年2月26日(基金最后运作日),基金份额总额51,16.93万份。其中下属A类基金份额净值人民币0.8450元,份额总额5061.52万份;下属C类基金份额净值人民币0.8156元,份额总额55.42万份,对应A类和C类份额资产净值分别为4276.98万元和45.2万元,合计4322.18万元。
新经济e线注意到,鑫元核心资产自2018年11月14日成立至今,前后经历了四位基金经理,分别为丁玥、林启姜、罗杰、王夫伟。作为首任基金经理,丁玥直到2022年6月28日才离任,其任职总回报最高,达51.21%,年化回报率约12.09%,这一业绩已大幅超越同期业绩比较基准16.77%。第二任基金经理林启姜自2020年9月至2023年1月5日的任职期间,其总回报也获得了正收益,为0.20%,较同期业绩比较基准也领跑11.07%。
而此后接手的罗杰和王夫伟两位基金经理均没有实现正收益。特别是作为第四任基金经理,王夫伟接管后基金业绩直线滑坡,其任职总回报更是低至-40.23%,较同期业绩比较基准大幅落后32.94%。某种程度来讲,这也直接导致了基金最后被迫清盘的命运。
新经济e线获悉,作为主动权益型发起式基金,成立于2021年2月8日的弘毅远方港股通智选领航A也于今年3月5日披露了清算报告。截至2024 年2 月8 日,基金资产净值低于两亿元触发《基金合同》约定的终止情形,基金管理人决定终止基金合同并依法履行基金财产清算程序,此事项不需召开基金份额持有人大会。
该清算报告称,截止日2024年2月8 日(基金最后运作日),基金A类基金份额净值0.4344 元,基金份额为3336.01万份;C类基金份额净值0.4279 元,基金份额为2895.98万份。其A类和C类份额资产净值分别仅1449.16万元和1239.19万元,份额合并后合计仅为2688.35万元。要知道,弘毅远方港股通智选领航(A/C)最初募集规模曾高达71765.89万元。三年过后,其规模缩水69077.54万元,缩水率高达96.25%。
自成立以来,该基金一直由许智程担任基金经理。公开资料表明,许智程曾任彭博有限合伙企业高级证券专家、国泰君安咨询服务有限公司高级证券分析员、大华继显(香港)有限公司中小市值及工业研究主管和前方基金投资经理兼高级证券分析员。2020年1月加入弘毅远方基金。其任职总回报低至-56.89%,较同期业绩比较基准大幅落后26.97%。
从产品类型来看,在今年来完成清算的9只发起式基金中,主动权益型基金和偏债混合型基金分别有4只和3只,另外两只分别为目标日期型FOF基金和增强指数型基金。
后来者仍前仆后继
值得关注的是,尽管发起式基金面临生存大考,但无碍于基金公司的布局热情高涨,后来者仍在前仆后继。
据新经济e线了解,进入2024年以来,发起式基金的数量和占比再创新高。Wind数据显示,截至3月22 日,年内新成立基金(A/C份额合并计算为一只,以下同)数量共计259只,其中,发起式基金有80只,占比超过三成。这意味着,今年来公募市场每成立3只产品,就有1只是发起式基金。从积极的一面来讲,基金公司自掏腰包成立发起式基金,逆势谋求布局,向市场传递了正面的信号。
按投资类型(二级分类)进行统计的话,以发起式联接基金为代表占据主导,位列第一大类产品,年内新成立的发起式被动指数型基金数量共计有42只,占比超过一半,高达52.5%。其中,发起式联接基金就有30只,占发起式被动指数基金的比例超过七成,高达71.42%。
截至3月22日,仅当月新成立的发起式联接基金合计9只,分别包括景顺长城国证机器人联接(A/C)、万家创业板综合联接(A/C)、华安中证全指软件开发联接(A/C)、易方达中证红利低波动联接(A/C)、南方上证科创板新材料联接(A/C)、华安上证科创板50成份联接(A/C)等。其中,发行规模居前的万家创业板综合联接(A/C)和易方达中证红利低波动联接(A/C)募集规模分别达4.08亿元和3.61亿元。
紧随其后的为发起式主动权益型基金(含偏股混合型基金和普通股票型基金在内),年内新成立该类产品共计17只。其中,今年3月新成立产品6只,分别包括招商回报优选(A/C)、国寿安保数字经济(A/C)、中加科技创新(A/C)、华泰紫金价值远见18个月持有(A/C)、银华新材料(A/C)、上银国企红利(A/C)。
从合并发行规模来,当月新成立的发起式主动权益型基金普遍规模偏小,都不足5000万元。其中,募集规模居前的上银国企红利(A/C)约4584万元。而国寿安保数字经济(A/C)、中加科技创新(A/C)、华泰紫金价值远见18个月持有(A/C)等3只发起式基金募集规模分别仅千万元出头。其中,规模最小的为国寿安保数字经济(A/C)。
3月15日,国寿安保数字经济(A/C)发布的基金合同生效公告称,基金募集有效认购总户数仅有4户,募集金额为1000.12万元。其中,基金管理人固有资金认购1000万份,自自合同生效之日起不少于3年,其持有占比高达99.99%,募集期间基金管理人的从业人员认购仅200元。其基金经理严堃曾任金鹰基金研究员,2018年3月加入国寿安保基金,先后任行业研究员、基金经理助理、基金经理。国寿安保数字经济(A/C)为其在该公司出任基金经理以来的首只产品。
位列第三类产品的为发起式QDII基金,年内新成立6只产品,分别包括宝盈纳斯达克100指数(A/C)、华夏中证香港内地国有企业联接(A/C)、汇添富恒生香港上市生物科技联接(A/C)、华安三菱日联日经225联接(A/C)、华安恒生互联网科技业联接(A/C)、华泰柏瑞东南亚科技联接(A/C)。不过,仅宝盈纳斯达克100指数(A/C)募集规模超过2亿元,约2.13亿元。余下5只产品募集规模均低于3000万元。
业内认为,基金公司之所以前仆后继发行发起式基金,在于其低门槛,能够确保基金成立。基金公司如果把握得当抓住机构的话,可以上演“以小博大”的好戏。但发起式基金需在合同中约定,基金合同生效三年。三年期满后基金需要达到一定的存续规模才能继续运作。可见,发起式基金并不是一劳永逸,也有退出机制。
针对发起式基金产品运营,基金公司应强化研究和管理能力、优化客户服务、注重长期绩效等方式来提高产品的竞争力,减少资源浪费,这样才能在白热化的市场竞争中胜出。



评论