文|未来迹FutureBeauty 陈龙
编辑|吴思馨
科技的发展,常常将一些曾经遥不可及的“梦想”变为现实。
金庸小说《天龙八部》中的经典人物天山童姥,在近百岁高龄仍拥有少女容颜,且能不断“重生”。这种返老还童的“神话”,在再生医学高速发展的当下,离我们越来越近。
随着精准护肤的理念与体系不断下沉,行业技术的持续上探,化妆品行业与皮肤医学、生命科学等学科交融程度越来越高,再生医学落地美妆行业的路径也越发清晰。
当衰老的皮肤可以在外界“干预”下实现再生,抗衰甚至不再停留在字面意义上的对抗衰老,这也是为什么欧莱雅、雅诗兰黛、资生堂们纷纷将再生医学视为未来的重点投资方向之一。
那么,再生医学离美妆行业到底有多远?美妆行业里哪些现有科技属于再生医学?美妆产业掌握再生医学到底只剩一张窗户纸,还是要跨越整片达尔文死海?
01 再生医学是什么,真能让皮肤再生吗?
顾名思义,再生医学是一门研究组织器官受损后修复和再生的学科[1]。
在自然世界中,壁虎断尾再生就是典型的肢体再生,人类虽然没有这样逆天的能力,但皮肤受伤之后的自行修复也是典型的“再生”。
事实上,再生医学是一门集合生命科学、材料科学、临床医学、计算机科学等的融合学科,正在被用于替代、修复、重建或再生人体组织器官。这种对干细胞诱导分化、生长、代谢等多维度掌控的技术成果,同样适用于肌肤护理,让衰老的皮肤再生焕新也渐渐成为一件看得见摸得着的事情。
随着技术应用的下行,再生医学体系中甚至出现了皮肤再生医学、再生医美等更具体的分支。同时,在美妆行业,再生医学的应用范围也远比我们想象中来得广泛。

值得注意的是,许多人谈及再生医学,第一时间会想到被人们称为“万能细胞”的干细胞技术,通过干细胞的强大分化能力让皮肤实现再生,是人们能够想到的最直接的应用路径。
但再生医学不仅仅是以干细胞技术为主导的狭义技术体系,而是一种以“再生”为核心的技术路径,在医美和传统抗衰类护肤品中都有广泛地应用的综合学科。
相对而言,再生医学在“侵入式”医美领域有更多直接的应用,也有更长的应用历史。而在传统护肤领域,再生医学不仅要在技术上实现真实透皮,还有许多法规类的限制,落地难度较大。
但从广义上来看,当下许多前沿和热门的抗衰科技,都可以归入再生医学的范畴。

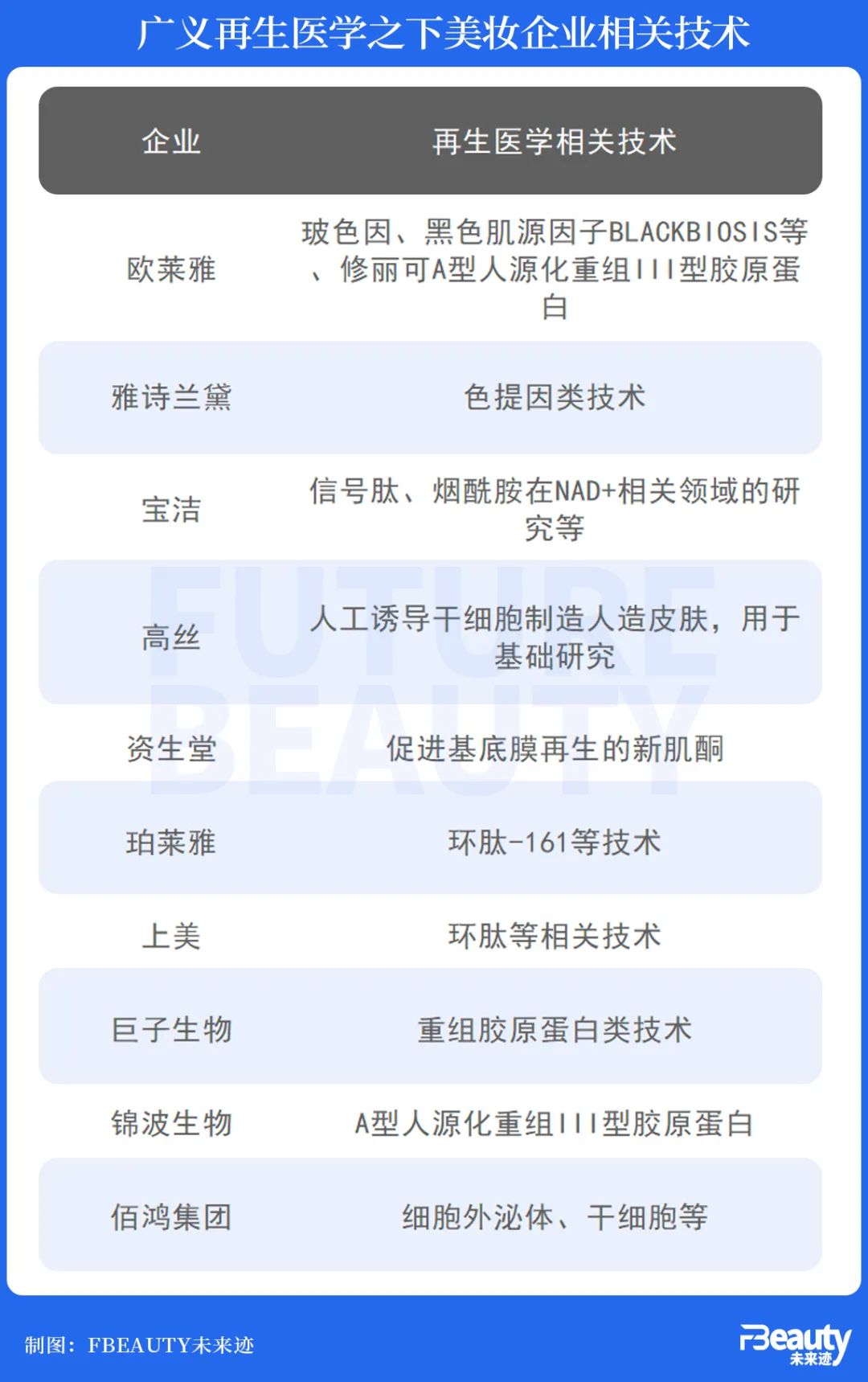
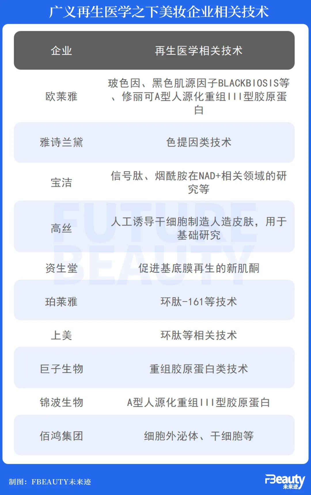
事实上,欧莱雅集团苦心经营已久的玻色因,能够促进胶原蛋白再生,而集团最新押注的“黑色肌源因子”可以促进激活NAD+以及细胞能量ATP合成,为细胞机能和再生提供能量,而宝洁、资生堂在皮肤基础研究的成果也基本都属于再生医学的范畴。
但从技术逻辑层面来说,再生医学可以说是当下皮肤抗衰科研的一道重要的分水岭。
过去许多抗衰技术,强调直接对皮肤缺失的“部分”进行补充,而再生医学则强调辅助、促进皮肤各个层面自体再生,例如过去胶原蛋白产品往往会宣传补充胶原蛋白,而现在已经变为促进胶原蛋白再生。
另一方面,再生医学能够在许多企业已有的技术体系上,“加上”一个学科系统归类。例如宝洁曾经发布烟酰胺激活NAD+的相关研究成果,如今就可以从再生医学角度去重新认知和理解。
同时,在再生医学这个确定性的科研思路之下,这些原有的技术成果,也能够有更多深入的挖掘和延展。
更具现实意义的是,再生医学也可以成为传统护肤与医美的技术桥梁。例如最近跨界注射医美的修丽可,完全可以在再生医学的范畴里实现技术体系的统一与协同。其他有研究基础的品牌,也可以在再生医学的技术体系下,完成技术到品牌的跨界。
可以说,重视再生医学的科技体系,既是行业科技认知的再次升级,也是美妆行业破圈的关键。
然而,再生医学能做的远不止于此,毕竟再生医学的核心技术——干细胞科技,由于监管限制和伦理问题并未得到充分释放。而此前大火的EGF和细胞外泌体等相关科技,仍旧停留在医用层面。
同时,最新研究发现,培养干细胞的上清液中,包含了干细胞外泌体、EGF以及许多对皮肤有益的细胞因子,在美妆领域也有许多新的应用空间。
再生医学也是一种科研领域的重要辅助手段。基于干细胞领域的研究,人造皮肤早已实现了工业量产,并在医疗和美妆科研领域得到相对广泛的应用。高丝集团在2023年进博会上就曾发布了相关的研究成果。
可以说,无论是从广义的再生医学还是从狭义的干细胞技术领域,再生医学是一座能够为行业带来源源不断的新技术的宝库。
02 再生医学会是一块大蛋糕吗?
作为一个冉冉升起的新兴学科,再生医学在美妆产业的应用规模并不算大。
根据Statista前瞻产业研究院的数据统计,2021年全球再生医学市场规模约为169亿美元,预计2028年可达650亿美元。
从比例来看,北美和欧洲是全球最主要的再生医学市场。前瞻产业研究院的数据显示,中国再生医学行业市场规模从2017年的82亿元增长至2021年的285亿元,年复合增长率达到36.5%,保持了较快增速。

图片来源:前瞻产业研究院
在整个再生医学产业端,美妆领域的占比并不高。
一方面,由于统计维度的设置问题,广义的再生医学类产品应用并没有被统计在内。
另一方面,干细胞相关的科技几乎很难落地到传统护肤,尤其是在中国市场,再生医学类的市场主要集中在医疗和医美领域。正因如此,不少业内人士都对《FBeauty未来迹》表示,再生医学依旧是一片相对遥远的蓝海。
并非职能机构管理得过于严苛,而是干细胞类产品的研究与应用确实存在太多伦理限制和安全风险。
据《FBeauty未来迹》了解,人源干细胞有脐带血、脐带、人体脂肪(含量相对较低)等多个来源,但总体上来说,这些干细胞依旧来源于人。这类产品的商业化会涉及许多伦理挑战,甚至一些企业的干细胞来源仍属于灰色地带。
同时,非自体干细胞(自身提取的干细胞)的输入,存在排异风险,即便是在医疗领域的应用依旧存在技术门槛,落地到每个人都可以使用产品上依旧存在极大的风险挑战。而动物源干细胞的应用存在更高的风险和技术门槛。
因为来源问题和排异风险,人源干细胞在我国几乎很难成为常规美妆的标品,产业落地则更为缓慢。[2]而相关的干细胞外泌体技术,虽然在皮肤抗衰各方面都被证明有显著的功效,但依旧很难落地到常规美妆领域。
即便是在医美领域里,许多再生医学领域的技术应用仍处于探索阶段。例如上文提及的PRP,其中各种生长因子协同作用的具体机制尚不明确,使用标准及应用的具体浓度也尚未完全统一,不同试验之间的结论也不完全一致,还需大量临床及基础研究来证实,确保其临床应用的标准化、规范化。
正因如此,法规的严管反而成为保护消费者安全的重要手段。
2021年9月,国家药品监督管理局在其官网发布科普文章《“干细胞化妆品”是个伪概念》。国家药监局表示,根据《化妆品监督管理条例》,化妆品标签禁止标注“虚假或者引人误解的内容”。化妆品的标签宣称含有“干细胞”,违反了化妆品标签管理的法规规定,应予禁止。
目前,干细胞技术在医学领域大多处于临床研究阶段,而在卫生健康部门备案的相关临床研究中,并不包含美容、抗衰。
由此可见,国内法规认定干细胞仍旧属于医疗领域,人源类的物质也被严令禁止使用到化妆品领域。同时,法规严管的另一个原因则来源于市场的乱象。
可即便法规一路严管,“干细胞”市场的巨大想象力依旧让许多品牌趋之若鹜。
去年《法制日报》就有曾发布过一篇名为《理发店都在卖的干细胞注射靠谱吗?》的报道,报道中记者调查发现,线上线下均有不少商家在推销“干细胞抗衰老”“细胞激活”“细胞美容”项目,宣称疗效从美容、抗衰、壮阳到改善免疫功能、抗癌、恢复月经,无所不包。
早年化妆品行业甚至有品牌直接宣传采用“植物干细胞”护肤。直至当下,依旧有一些灰色地带的品牌在干细胞领域“努力”。
因此,在技术通路、安全性、功效性很难得到保障的当下,以干细胞为核心的再生医学落地传统美妆市场依旧需要花费一定的时间。
03 未来再生医学美容是中国的主场吗?
在广义再生医学的市场里,国外企业已经有较好的市场积累。由于国外干细胞类产品的应用管理相对宽松,在干细胞类护美妆产品这条更新的赛道上,许多外资品牌已经实现了抢跑。
例如国外知名的干细胞护肤品牌“CALECIM Professional”,是为数不多的公开披露其干细胞来源的护肤品牌之一。品牌宣称干细胞来源于马鹿脐带。5ml规格产品售价高达120美元,产品宣称1ml专利活性成分PTT-6 含有3000多种活性生长因子和外泌体。而XOGLO 也是主攻外泌体方向。
而细胞生长因子则是Lifeline Intense Moisture Serum等品牌的主攻方向,Beautigenix Hydrating Mask则宣称含有干细胞培养上清液。
日本最大的美容整形机构——自由之丘美容整形医院,就推出了Ares家用护肤类产品,其多款核心产品中至二级添加了“纯国产人干细胞培养基”,也就是上文提及的干细胞上清液。
同时,由于法律的宽松化管理,日本干细胞诊所的激增。因为刺激商业和将日本定位为“再生医学世界领导者”的现实需求,日本干细胞诊所得到了该国政府高层的批准和大力推广。
不过,产业的开放式发展,也引来了人们的担忧。
例如,日本在放松监管方面的大胆尝试正开始影响其它国家或地区。其他地方的监管机构也感受到了来自企业、消费者和其他方面的压力,要求加快审批过程。
对此,美国食品和药物管理局(FDA)生物制品评估与研究中心主任Peter Marks表示:“如果我们的全球监管标准大相径庭,那将是一个非常严重的问题。”
反观中国本土市场,虽然法规上限制较多,但并国内科研企业已经跑通了美妆行业的技术、市场转化路径。不妨碍中国企业在再生医学领域的有序发展。
据行业人士向《FBeauty未来迹》透露,国内在干细胞为核心的再生医学技术领域,许多研究成果并不弱于国外,在组织器官再生领域甚至领先于全球。
同时,在常规再生医学的医疗领域,国内已经有正海生物、迈普医学、佰鸿集团等众多知名企业,并在许多技术领域处于国际前沿。这类再生医学的科技企业在美妆领域的落地转化门槛并不算高。
例如佰鸿集团基于多年来对皮肤细胞的深入探索,充分应用前沿的药物靶向性技术、干细胞技术、合成生物技术、超分子技术等前沿的研究成果,佰鸿集团向化妆品行业推出了DTSS皮肤靶向超分子智组装技术平台。并构建了再生医学美容、再生医学皮肤修护、再生医学医疗、干细胞药物研发,以及3D人工皮肤模型体外替代检测等5大业务方向。
在品牌端,绽媄娅已经成为国内再生科学精准护肤赛道的领跑品牌。从细胞层解读皮肤,并从再生科学(细胞再生)的技术维度为皮肤给出解决方案,以再生科学的严格标准,从渗透性、靶向性、功效路径等多个维度开展技术攻关。
在品牌、技术和再生医学的供应链多个层面,国内科研企业已经跑通了美妆行业的技术、市场转化路径。
在政策层面,我国对再生医学产业的推进也不断提速。
“十一五”期间,我国就提出要建立生殖和再生医学临床前评价体系;“十二五”和“十三五”期间提出,要加快再生医学和组织工程等关键技术的发展;“十四五”期间重点发展基因诊疗、干细胞治疗、免疫细胞治疗等新技术,推动形成再生医学新模式。
从各省市十四五期间再生医学相关政策来看,再生医学作为医学前沿技术领域是各省市重点鼓励的发展方向。
同时,许多机构组织也直接“下场”美妆产业,2023年1月,美神生物与生物岛实验室合资共建的“再生医学与抗衰临床实验检测平台”举办签约仪式。其中生物岛实验室是中科院院士领衔、国际化、高起点的科研基地。甚至连做手机面板的国资控股企业京东方,也有独立的再生医学板块,开展了细胞上清液在护肤领域的研究。
一面严管,一面加速推进发展,正是当下我国再生医学领域落地的真实写照。
不难推测,在技术和政策的双向推进之下,未来我国再生医学领域会以一种门槛更高,但更高质量的方式落地美妆产业。跨越达尔文死海的中国再生医学技术企业和品牌,极有可能将这片蓝海,冲击出一片新的红海。
参考资料
[1] Mason C, Dunnill P. A brief definition of regenerative medicine[J]. Regenerative Medicine, 2008, 3(1): 1-5.
[2]富血小板血浆在皮肤科的临床应用进展 陶丛敏 1 石晨龙 1 丁颖 1 中国美容整形外科杂志 2023 年 5 月第 34 卷第 5 期作者


评论