文|Fastdata极数
2023年,全球游戏市场的表现超过了很多人的预期,全球游戏市场在用户规模和收入方向都实现了增长。2023年全球游戏玩家达到了33.81亿人,游戏产业收入达到了1.35万亿元,但全球游戏初创企业风险融资的大幅下滑,也预示着全球游戏产业遇到了挑战。
作为全球最重要的游戏市场之一,2023年中国游戏玩家规模达到7.06亿人,游戏产业收入达到3030亿元,虽然取得增长,但超一半的人口已经成为游戏用户,游戏行业流量红利期已经结束,游戏行业拉新获客成本和难度持续上升,游戏行业已经进入存量竞争时代,市场需要更优秀的产品、更好的营销,从而获得更好的竞争优势。游戏厂商提升营销ROI的现实压力和意愿异常强烈,传统游戏营销模式买量成本走高、效果转化率持续下降、素材复用率下降,游戏营销的ROI持续降低,传统游戏营销模式亟待改变。
短视频平台已经成为互联网用户流量的中心,用户流量成本低,用户规模庞大,此外短视频平台已成为游戏内容最重要的生产和分发中心,短视频平台游戏内容生态持续丰富。同时,短视频平台优秀内容吸引海量用户对游戏感兴趣的用户群体已形成主动搜索内容、积极与创造者互动,甚至自己创造内容的习惯,保持着高活跃度和参与度,是游戏营销最佳的目标群体。对于游戏厂商来说如何利用短视频平台及营销投放工具,快速生产优质内容、快速起量和迅速破圈是目前最重要的事。围绕原生广告、视频、直播、达人引流等,实现游戏营销的策略落地,实现游戏破圈、游戏IP打造和私域数字资产积累,从而实现在游戏存量时代竞争中获得优势,成为了游戏营销面临的最重要挑战和机遇。
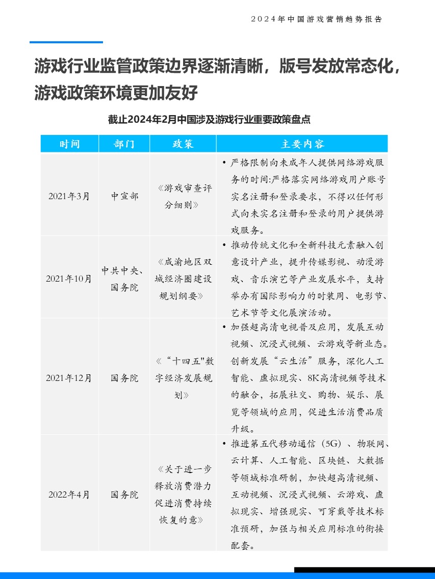
此外,中国游戏市场政策环境持续改善,游戏版号稳定发放,游戏厂商对未来的预期更加乐观,细分领域如云游戏、小游戏、VR游戏、游戏IP孵化和商业化等赛道的蕴藏巨大机会,也为2024年的游戏行业注入了全新的活力。




























































































评论