文|黑板洞察
随着人工智能的高速发展,信息化时代的到来,人们的生活方式和学习方式也发生了巨大变化。编程已经成为新时代人才必须具备的一项技能,对于孩子们的未来职业发展具有重要意义。
如今,少儿编程培训已经历经近十年发展,从寂寂无名,到资本追捧,再到泡沫散去、脚踏实地,在科学教育加持下,少儿编程目前究竟是何种境遇?用户与外界对少儿编程领域抱有怎样的期待?未来,少儿编程将向何处发展?
01 科学教育加法,少儿编程在列
随着教育水平的普遍提升,当代家长的教育理念也在不断地与时俱进。身处信息化时代的浪潮之中的他们,亲眼见证了科技的飞速发展和社会需求的多元化,愈发认识到综合素质教育的重要性。
在素质教育和应试教育的双重需求下,家长们开始寻找能够全面培养孩子各项能力的有效途径。少儿编程作为一种较为新兴的教育方式,逐渐受到了他们的青睐。越来越多的家长意识到少儿编程对于培养孩子逻辑思维、创造力等方面的积极作用。
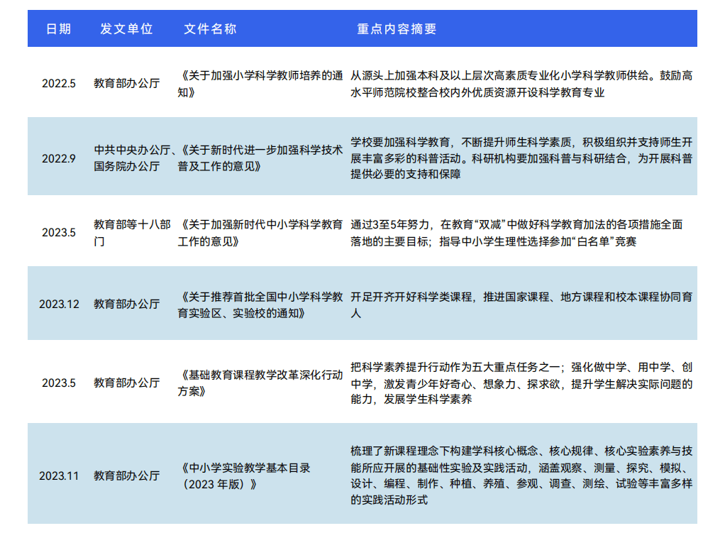
另一方面,国家层面陆续出台的人工智能等技术的支持性政策自上而下地推动了少儿编程行业发展。近三年来,有关少儿编程行业相关政策逐渐落到实处,从课程改革、师资供给、科学教育布局等多方面齐头并进,为少儿编程行业提供了有力支持。
其次,高端芯片与软件、智能科技、新材料、先进制造和国家安全等国家紧缺的科学人才逐渐成为人才培养重点方向……在“双减”政策背景下,少儿编程作为科学教育加法之一愈发受到重视。

如若将近年来有关科学教育与少儿编程的发展状况前移,那么少儿编程领域势必在融资火热阶段燃起更猛烈的态势。但在如今行业格局已定的情况下,头部企业已经拥有较强的资本、产品、教学教研和政策合规的优势,构建起了较强的壁垒。而对于新进入该领域的企业来说,获得早期的资本支持将更加困难。
不过,这也促使他们更加注重自身的盈利能力和经营效率,通过提升自身的核心竞争力赢得市场份额。故而,少儿编程的发展新步调,将更加稳健。
02 课程实操、结果外化,当代家长更需要正向反馈
受义务教育阶段信息技术课程及科技教育影响,在小学阶段,学员年龄越低,参培意愿越高,有18.6%的学员在4-5岁时初次接触少儿编程。超7成家长将少儿编程视为培养思维拓展能力的一种方式,统计显示,已经长期接触少儿编程的用户家长对该培训粘性更高。

随着社会经济的发展和家庭收入的提高,家长对于孩子的教育投入不断增加。一年之中,超6成家长少儿编程教育投入在1000-7000元。15.7%家庭年花费在万元以上,其中超60%家庭生活在一线或新一线城市。虽然互联网发展迅速,在线教育日渐完善,但在四五线城市中,近半数家长对少儿编程认知度较低,并不了解何为少儿编程,且没有机会接触合适培训机构。

与其余所有课程学习一样,家长注重孩子的课程练习和学习成果,看重少儿编程机构的课程体系和学习模式,孩子的实践动手和思考解决问题的的外化呈现形式也是家长选择少儿编程的重要考量环节,因此以在线为主的互动课程教学备受家长青睐,软件硬件的操作实践和赛事考核给与了家长正向的反馈。据一位少儿编程业内人士表示,虽然各类赛事在检验学习效果上可能因家庭和学员需求的不同而有所差异,但目前大规模赛考在行业认可度较高。时间允许的情况下,66%家长乐于让孩子参加竞赛或等级考试。
除参加编程赛事和技能考试之外,许多少儿编程教育机构还会定期组织编程展示性活动(优秀作品、学员),直观展现阶段性学习成果,为学员提供所有外化成果的可能性,使其科学素养可量化、更直观。
03 出道十年,少儿编程扎实“基本功”
“实践出真知”
早年间,以图形代码教学为主的软件类编程教育机构教学模式单一,绝大多数以教师单向教学为主,课程多以纯视频类型出现,实际操作性较低,随着AI技术的出现发展,2019-2022年,课程交互性逐渐提高,而后随着软硬件持续迭代且不断融合,课程设计多个环节,以实操导向式为主的教学模式渐渐被孩子和家长接受。
一般而言,一套合格且优质的少儿编程课程从立项到研发再到最终落地,大约需要一到两年的时间周期。据核桃编程内部调研数据显示,课程实操互动的占比与孩子学习吸收的情况呈正相关。例如,在实操互动内容达到60%的情况下,孩子学习内容的平均留存率就可达到75%左右。反之,如果孩子动手实操的内容占比低于50%,那么学习效果将难以保障。

以核桃编程近期推出的实操教学产品1.0为例。据官方介绍,该课程体系可让用户60%的时间进行有效实操。同时,结合其特别开创的“一学九练”教学形式,能使用户在每堂课有9-12次动手实操的机会。公司创始人兼CEO曾鹏轩曾比喻道,“学编程就像学游泳一样,不能只通过理论知识来学习,需要反复实践才能掌握真理”。
标准化、体系化、规范化
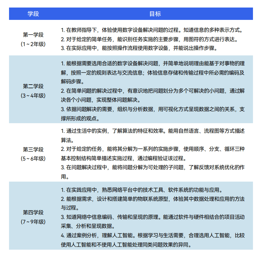
在课程标准化和体系化方面,目前我国多数少儿编程机构并未对现有的计算机科学体系进行进一步整合,学校与学校之间也尚未形成统一、完善、清晰的编程教育课程体系。课程参考标准大都来源于美国计算机科学教师学会2011年发布的《CSTA K—12年级计算机科学标准》,内容延展性有待提高。不过,根据教育部《义务教育信息科技课程标准(2022年版)》来看,目前国家正在在高度重视编程等信息技术课程的标准化和体系化,已在课程目标、内容、标准等方面给出相关指导建议。

在校内,目前编程教育等信息技术内容已纳入到小学、初中科学课程和中小学综合实践活动课程,并有机融入到相关学科课程。调查显示,6%左右学员家长第一次了解到少儿编程,就是通过孩子在校内的编程课程学习。校内标准化、阶段化的课程标准与校外少儿编程培训相互呼应、互为补充。
此外,许多少儿编程机构在自主研发教材教具的同时,还谋求与外界合作,希望通过多方努力共同促进行业向好。例如编程猫与10所高校集中签约协同育人、核桃编程承办“CAAI大师进校园暨中小学教师人工智能编程课程培训班“、与人民邮电出版社达成合作等,提升中小学教师对人工智能教育的认知。
结语
当前发展阶段下,少儿编程已经向社会各界交出了一份答卷,但伴随着人工智能不间断的飞速发展与区域经济的宏观调控,未来AI技术、科学教育等方面对于少儿编程教学、产品、服务等等层面的迭代速度与空间可以预测,少儿编程市场洼地尚且,未来其市场规模将稳步增长。


评论