文|未来迹FutureBeauty 向婷婷
编辑|吴思馨
校对|黎洁
2024年第一季度,全球美妆行业人事震荡激烈!
据《FBeauty未来迹》不完全统计,仅在2024的前三个月,全球范围内就有至少18个美妆公司进行了32起人事调动,职位涉及全球一把手换帅、关键业务和地区一把手换帅、品牌负责人变更等。与此同时,外企在业绩普遍承压的大背景下也纷纷“裁员”以降本增效。
当全球化妆品行业处于激烈竞争、结构改革的十字路口,企业既需要面对来自同行竞品的各种挑战,也要从内部变革以适应新一代消费者的需求喜好,而核心高管作为参与企业决策的中枢,他们的变动也一定程度上反映出化妆品企业和整个行业的走向。

开年大换届,30+重要职位变动
1、欧舒丹全新CEO上任,迎前莱珀妮高管。
2024年开年三个月,欧舒丹集团、立白科技集团,以及香精香料巨头德之馨、IFF都宣布任命新的全球负责人。
2024年一开年,欧舒丹集团就动作频繁。继收购意大利奢华家居香氛品牌Dr. Vranjes Firenze,欧舒丹又官宣了全新的集团CEO。
1月8日,欧舒丹发布公告称,现任首席执行官Andr é Joseph Hoffmann 希望于本财政年度结束后辞去公司行政总裁(首席执行官)兼副主席一职,其任期将在2024年3月31日结束。Laurent Marteau已于2024年4 月1日接替Hoffmann 担任首席执行官。
据悉,新任CEO Laurent Marteau在全球美容行业拥有超过20年经验,先后服务于LVMH集团、莱珀妮(La Prairie)集团,曾担任莱珀妮集团欧洲、美洲、中东及非洲副总裁。

●欧舒丹集团新任CEOLaurent Marteau
香精香料巨头德之馨、IFF也迎来了全新的集团“一把手”。
德之馨执掌公司15年的首席执行官Heinz-Jürgen Bertram宣布离任,继任者为Jean-Yves Parisot,任命将于3月31日正式生效,2028年9月底结束。新上任的Jean-Yves Parisot 为集团现任执行委员会成员,负责风味、营养与健康部门。另外,IFF集团也在1月底宣布 J. Erik Fyrwald 接替 Frank Clyburn 担任首席执行官兼董事会成员,任命自 2024年2月6日起生效。

●Sanoflore德之馨新任CEOJean-Yves Parisot(左)和 上任CEOHeinz-Jürgen Bertram(右)
2、关键地区变更:中国市场变动频繁,屈臣氏中国首次迎来“联席共治”时代。
在涉及业务地区“一把手”的变更中,关于中国市场的调整最为频繁。2024年前三个月,欧莱雅、资生堂、科丝美诗、长江和记、科赴等企业均发生了关键地区的CEO职位变动。其中有四家公司的调整均发生在中国市场。
特别值得一提的是屈臣氏中国。3月14日,屈臣氏集团官方宣布任命“陈志豪先生及聂薇女士为屈臣氏中国联席董事总经理”,高宏达转任长江和记实业旗下玛莉娜集团 (Marionnaud Group) 行政总裁。该任命于2024年4月生效。尤其需要注意的是,这次任命也是屈臣氏中国首次采用联席总经理制度。
●屈臣氏中国联席董事总经理陈志豪(左)、聂薇(右)
1月,强生集团旗下的消费者健康产品公司kenvue科赴的中国区负责人发生了变更,沈馥安(ARPAPORN SAMABHANDHU)接替戴康澜(Declan Rooney)出任科赴中国总裁一职,成为科赴中国的首位女性掌门人。
2月初,欧莱雅中国也正式完成换帅:Vincent Boinay完成与费博瑞Fabrice Megarbane工作的交接,正式升任欧莱雅北亚总裁兼中国首席执行官,马晓宇升任欧莱雅中国副首席执行官。欧莱雅中国全新“正副手”时代就此开启。

●欧莱雅北亚总裁兼中国首席执行官Vincent Boinay(左);欧莱雅中国副首席执行官马晓宇(右)
3月28日,科丝美诗集团正式宣布,任命(前)科丝美诗(株)代表理事沈相培(集团副会长)为科丝美诗中国CEO,任命(前)科丝美诗中国CEO崔京为韩国科丝美诗(株)代表理事(集团副会长)。
科丝美诗表示,此次将集团的韩国区域负责人和中国区域进行对调,是为了将两位的成功经验分别移植到韩国市场和中国市场,以期实现今年两位数的业绩增长。
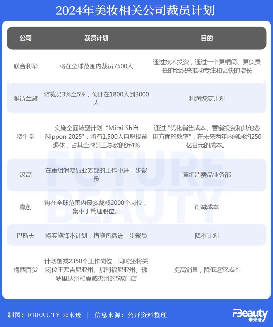
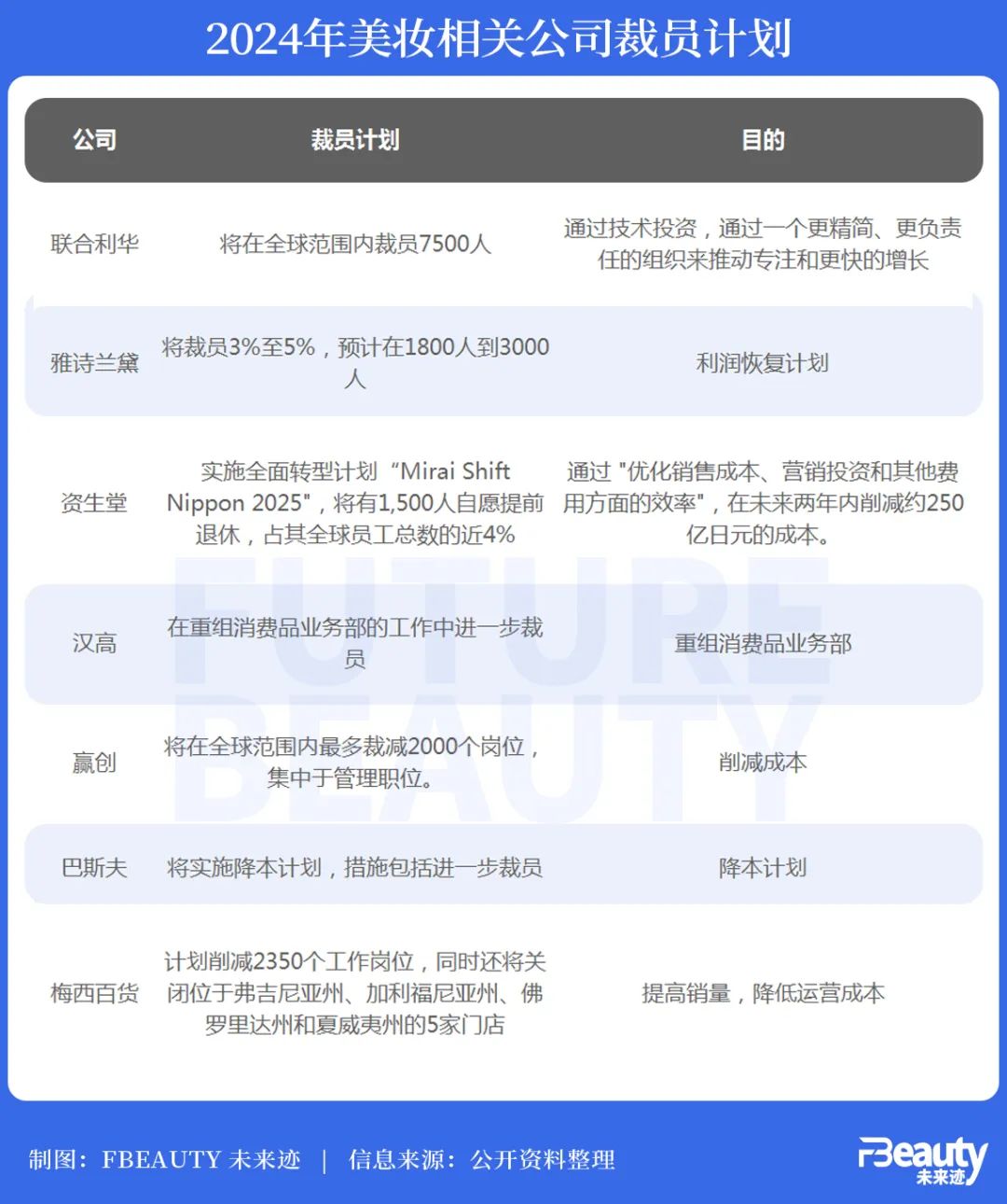
3、美妆集团业绩承压,迎全球性裁员潮。
进入2024年,雅诗兰黛、汉高、联合利华等多个美妆巨头们先后宣布要进行“裁员广进”,涉及零售端、原料端和品牌端。

引起最热烈讨论的是裁员数量最多的联合利华、雅诗兰黛。
3月19日,联合利华集团宣布将在全球范围内裁员7500人,约占其全球员工总数的5.9%。通过技术投资,通过一个更精简、更负责任的组织来推动专注和更快的增长。另外,联合利华还将剥离冰淇淋业务。分拆后,联合利华将成为一家更简单、更专注的公司,运营着四个业务集团,包括美容与健康、个人护理、家庭护理和营养。
而雅诗兰黛集团也在美东时间的2月5日表示,作为2025和2026财年利润恢复计划的一部分,集团将裁员3%至5%。据悉,雅诗兰黛在全球拥有约6.2万名员工,预计此次裁员在1800人到3000人之间。

此外,美国零售商梅西百货、原料巨头巴斯夫和赢创也都在2024年宣布将进行裁员和削减岗位的计划,旨在降低成本以实现增长。
针对裁员的原因,这几大公司无一不指“降本增效”这一关键词。
4、本土企业高层变动。
国内美妆企业在第一季度也有高层大变动。
1月初,入职珀莱雅集团6年的集团首席营销官叶伟离任;3月,华熙生物旗下10亿级品牌夸迪的品牌主理人枝繁繁(程菲)离职,在社交平台引起热烈讨论。这两位集团高层都是见证品牌业绩从“平平”到“腾飞”的重要人员。
此外,立白科技集团也在新年伊始迎来全新的管理团队:陈泽滨履新立白科技集团董事长,全面接手立白科技;曾任立白科技集团第一副总裁的陈展雄,升任立白科技集团副董事长、总裁。而立白创始人陈凯旋则成为立白科技集团“总顾问”。
更多元、更本土、更年轻
作为新一财年的开端,年初的高层变动属于常态时期。透过大集团们在组织结构上的调整,《FBeauty未来迹》看到了这几个趋势。
1、女性高管大放异彩。
在2024年第一季度的各大集团高管人事变动中,发生在女性高层身上的变动就有至少7起。
首先是香奈儿美妆“一把手”的履新。
3月14日,法国奢侈品牌 Chanel(香奈儿)宣布任命 Emilie de Tramasure 为香氛和美妆部门总经理,接替4月26日退休的 Barbara Menarguez。任命自9月9日起生效。在 Emilie de Tramasure 正式上任前,这一职位由美国数字业务主管 Molli Megasko 暂为代理。
即将上任的 Emilie de Tramasure 在1998年就加入了香奈儿,在墨西哥城出任香氛和美妆品牌经理。之后先后负责 Chanel 亚太地区钟表和高级珠宝营销主管、品牌教育总监,在巴黎任香氛和美妆国际营销主管,以及在新加坡和美国管理钟表和高级珠宝业务。
多个地区的高奢和香氛美妆业务经验的加持,无疑会让Emilie de Tramasure 更好赋能集团香氛和美妆部门。

● Emilie de Tramasure
宝洁美妆也迎来女性领导人——韩国籍总裁李秀卿(Sue Kyung Lee)。
入职时间超过33年的宝洁全球护肤和个护品类董事长兼总裁石拓培(Markus Strobel)将于8月1日退休。现任北美个人护理和美容业务总裁Freddy Bharuch将被任命为个人护理全球总裁,现任SK-II首席执行官李秀卿将被任命为宝洁护肤品全球总裁,负责Olay和SK-II。
李秀卿于1994年加入宝洁集团,在任职SK-II首席执行官之前,曾经担任宝洁全球安全防护和亚太区护肤及个人护理副总裁、宝洁韩国首席执行官兼总经理、宝洁公司亚太区护发部区域市场总监等职务。

●李秀卿(Sue Kyung Lee)
另外,强生旗下消费者健康产品公司kenvue科赴中国区同样迎来首位女性操盘人沈馥安;马晓宇也在今年2月正式出任欧莱雅中国首个副首席执行官的职位。
2、国际公司采用更加本土化的人才。
不仅仅是针对中国市场的频繁人事调整,在这些新就任的“中国区高管”中,来自中国本土的人才占比逐渐变大。
此次上任的屈臣氏中国联席总经理陈志豪和聂薇,就是屈臣氏更贴近中国市场的重要变革。
新帅之一的陈志豪,于2011年加入屈臣氏,担任华南区营运总监。彼时屈臣氏在内地市场只有1000多家店铺,如今已发展到3800家O+O门店。2023年,陈志豪晋升为营运总经理。屈臣氏官方表示,其是推动企业O+O转型的关键人员之一。
聂薇则在2018年加入屈臣氏担任市场总监,随后于2021年晋升为顾客增长总经理,2023年接管了采购部的工作。屈臣氏云店小程序O+O业务模式,以及媒体零售业务OptimO均由聂薇开创。在入职屈臣氏之前,聂薇在宝洁公司已经有11年的从业经验。
3、组建年轻化团队应对新挑战。
最典型的是立白科技集团的“二代”接棒。
在立白科技集团成立三十周年之际,立白创始人陈凯旋长子、37岁的陈泽滨正式全面接任集团董事长一职。陈凯旋则成为集团的总顾问。
2010年,陈泽滨进入立白工作后,从品牌管理中心的实习生开始历练。3年后,陈泽滨接手了立白电商部门,后出任品牌经理,品牌中心副总经理、总经理,并于2017年出任集团首席营销官。直到2019年,33岁的陈泽滨成为集团总裁,立白也正式进入二代交接班传承阶段,这一交接历时四年,终于完成。

●立白科技集团董事长陈泽滨
资生堂集团的“Mirai职业规划”也是集团向年轻化团队转型的重要表现。
在其公布的全面转型计划“Mirai Shift Nippon 2025”中,其中一项内容是今年将有1500人“自愿”提前退休,占其全球员工总数的近4%,以此来帮助促进集团的增长和盈利能力。在一份声明中,资生堂表示只有符合特定年龄和职业生涯期限标准的员工才有资格参加这项提前退休计划。该计划实施时间为4月17日至5月8日,建议退休日期为9月30日。
在“Mirai Shift Nippon 2025”中,人才变革是资生堂日本业务结构改革的三大重点支柱之一,建立“致力于自我创新的人员和组织”。
组织力升级,中外企业进入大调整期
管理学大师彼得·德鲁克早就预言,“当今企业间的竞争不是产品间的竞争,而是商业模式之间的竞争。”
无论是国内外的裁员潮,抑或是全新领导人和团队履新,实际上都说明企业的低成本时代早已结束,正在进入到拼团队和组织力的关键时期。
从全球化妆品市场尤其是中国市场来看,目前正面临结构性调整的关键时期,外资和本土公司都面临持续增长的压力,进行着持续占领头部份额的竞争。在这一关键阶段,组织结构作为公司发展的长期命题,在现在的节点尤其是核心命题。
向外看,外企大公司由于基业深厚,已经在百余年的传承中搭建起极为系统化的内部体系。这也造成了内部职位的冗余。
据公开报道,全球化工企业赢创的首席执行官Christian Kullmann,就认为赢创集团内部的决策过程“过于复杂和繁琐”,并且几乎集团“每四名员工就有一名经理”。为此,集团也在去年(2023年)宣布了结构调整计划,表示集团今后将不再是十个层级,而只有六个层级。此次的裁员计划也将在管理人员间开展。
在外企们的“裁员潮”表象之下,也体现了企业们决心精简业务、聚焦重点品类的改变。而对于中国企业来说,外企这种系统化、健全的组织结构是值得学习和采纳的。
回顾近几年本土美妆集团的发展历程,组织力是其能够脱颖而出的重要维度。
以珀莱雅为例。2020年,珀莱雅通过“红宝石精华”打造的大单品策略成功扭转命运。《FBeauty未来迹》注意到,在当年的财报中珀莱雅对于公司核心竞争力的描述是:打造以“产品、内容、运营”等为主线的前中后台高效协同的自驱型组织,构建“文化—战略—机制—人才”从上到下保持一致性的运营管理体系,以文化为牵引,战略为导向,机制和人才为两翼,保证战略目标执行到位。
之后,珀莱雅又将其进一步归纳为“打造自驱型的敏捷组织”。这种组织结构让珀莱雅在面对市场趋势和变化时,次次都做到了“精准出击”“指哪儿打哪儿”。
同时,《FBeauty未来迹》也看到,越来越多的新锐美妆集团正在塑造这种“中西结合”的组织力。
彩妆品牌橘朵的母公司橘宜集团在进行年度总结时曾提到,公司融合外企与民企的企业文化,既有外企的信任透明、平等多元、快乐成长氛围,又秉持民企的结果导向、用户中心及创业者精神,打造一个外企和民企的“混血儿”。
《基业长青》作者、管理学大师吉姆·柯林斯认为,管理者应该“造钟,而不是报时”。相对于寻找单一机会获得成功的“报时”,“造钟”是建立一种机制,使得公司能靠组织的力量在市场中生存与发展,而不必依靠某个人、产品或机会等偶然的东西。
“造钟”的能力尤为关键。在当下的美妆市场转型关键期,谁能建立更加适应当下市场的组织机制,谁就有可能在市场获得更长期的发展。


评论