安徽耐科装备科技股份有限公司4月13日发布公告称,公司董事会近日收到独立董事吴慈生的书面辞职报告。
吴慈生因其任职境内上市公司独立董事已超3家,根据《上市公司独立董事管理办法》第八条“独立董事原则上最多在三家境内上市公司担任独立董事,并应当确保有足够的时间和精力有效地履行独立董事的职责”之规定,申请辞去公司独立董事及董事会提名委员会主任委员、董事会战略委员会委员及董事会审计委员会委员职务,根据《上市公司独立董事管理办法》第八条关于“独立董事原则上最多在三家境内上市公司担任独立董事,并应当确保有足够的时间和精力有效地履行独立董事的职责”的表述和其他规章制度的规定,吴慈生将继续履行其他职责,其辞职申请将自公司股东大会选举产生新任独立董事后生效。
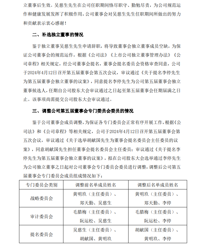
同时,公司同意胡献国担任董事会提名委员会主任委员;拟在公司股东大会选举通过李停为公司独立董事之日起对公司董事会专门委员会委员进行调整。




评论