界面新闻记者 |
新“国九条”来袭,主板的上市考题难度陡升,谁又能顺利及格?
近日,上交所、深交所分别就修订股票上市规则征求意见,拟适度提高主板上市门槛。
主板上市有三套考卷,采取不同的评分标准,诸多冲刺主板的拟IPO企业纷纷选择“第一套考卷”。
根据Wind统计,截至4月17日A股主板已披露待审核的拟上市公司达168家。选择“第一套考卷”的公司达151家,选择第二套、第三套考卷的公司家数分别为1家,余下15家wind并未显示选择“哪套考题”。
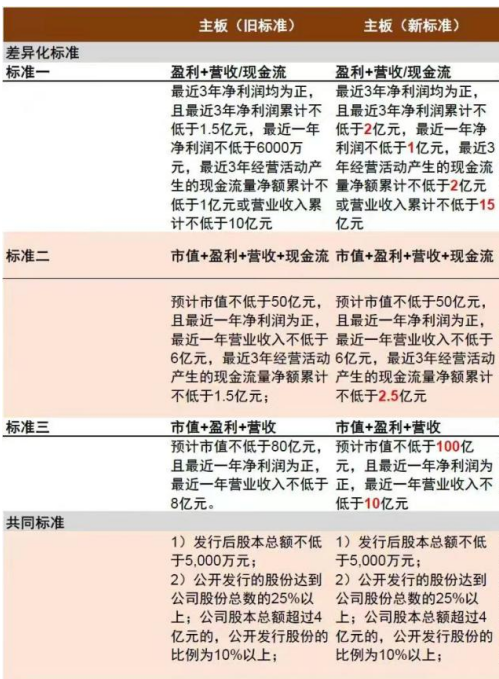
第一套上市考卷的三大门槛变动成为市场关注的焦点。新国九条颁布后,要想拿到第一套上市考卷的及格分,需同时跨越三大门槛:其一,最近3年净利润均为正,且最近3年净利润累计不低于2亿元;其二,最近1年净利润不低于1亿元;其三,最近3年营收累计不低于15亿元或经营性现金流净额不低于2亿元(净利润均以扣除非经常性损益前后的孰低者为准)。

与老版上市考卷相比,第一套上市考卷门槛又有哪些提高?其一,将最近3年累计净利润门槛从1.5亿元提升至2亿元;其二,最近一年净利润指标从6000万元提升至1亿元,其三最近3年累计经营活动产生的现金流量净额指标从1亿元提升至2亿元,最近3年累计营业收入指标从10亿元提升至15亿元。
在主板上市门槛尤其是第一套上市考卷难度提高后,有不少拟IPO企业或将不再能拿到IPO入场券。
界面新闻统计发现,这些正在排队的公司仅有少数几家已更新了2023年财务数据且均符合上述要求,而剩余的多数目前正处于更新财务资料的“中止”状态。参考2020年至2022年3年报告期的业绩来看,有不少公司面临较大的“闯关”压力,他们又是否能顺利及格更大程度上取决于其2023年的业绩。
2亿净利难住了谁?2023年业绩成“压轴题”
主板上市第一套考卷的第一大门槛是:最近三年净利润均为正,且最近三年净利润累计不低于2亿元。根据界面新闻统计,有14家拟IPO企业拿到IPO入场券的难度有点大。
需要注意的是在财报中会计科目纷繁复杂,净利润具体又是哪一个指标?是净利润,归母净利润,还是扣非净利润?
查阅深交所和上交所的相关上市文件可知,需比较归母净利润和扣非后净利润,二者孰低就以最低者为及格线。虽然有拟IPO企业满足了近3年归母净利累计超过2亿元,但扣非后净利累计却低于2亿元,也依旧不能达标。
14家拟IPO企业中,根据界面新闻统计,在2020年至2022年3年报告期内归母净利累计低于2亿元的拟IPO企业达7家,净利指标达标但扣非后净利累计低于2亿元的拟IPO企业达7家。
按照老版的上市标准,“近3年净利润均为正,且最近3年净利润累计不低于1.5亿元”,前述14家拟IPO企业均达标,但在“新国九条”的威慑下,这14家企业冲刺IPO就有点悬了,是否能通过新国九条的考核,更多要取决于其2023年的业绩。
事实上,界面新闻发现,这14家公司中不少企业距离2亿元及格线并不算远。比如,福建海电运维科技股份有限公司(下称海电运维),2020年至2022年这3年报告期内累计归母净利达1.9亿元,扣非后归母净利达1.84亿元,尽管均低于“主板第一套上市考卷2亿元”的最低要求,但距离达标并不算远。
海电运维主营业务为海上风电建设与运维服务、陆上风电运维服务等,实控人系福建省国资委,2021年和2022年归母净利累计、扣非后归母净利累计分别达1.76亿元和1.70亿元,这就意味着若其2023年归母净利、扣非后归母净利分别超过0.24亿元和0.3亿元,就能满足最近三年累计人净利润要求。
该企业首次公告日是在2022年10月9日,受理日期是在2023年6月20日,当前的审核状态已有问询变更为中止审查。
界面新闻了解到IPO中止审查一般是拟上市公司出于自身内部或者外部环境、监管部门要求等原因。或主动或被动撤回申请,暂时停止上市申请,待条件具备后可以重启IPO。一位业内人士对界面新闻表示,中止审查的原因主要有5个,其一,申请文件不齐备等导致审核程序无法继续的;其二,发行人主体资格存疑或中介机构执业行为受限导致审核程序无法继续的;其三,对发行人披露的信息存在质疑需要进一步核查的;其四,发行人主动要求中止审查或者其他导致审核工作无法正常开展的。
对于海电运维而言若要重启IPO,需补充的其中一项材料则为2023年财报。
再如,超颖电子电路股份有限公司2021年和2022年累计2年归母净利、扣非后净利累计分别达2.87亿元、1.60亿元,其2023年业绩考核压力并不算大。上海金标文化创意股份有限公司2021年和2022年累计2年归母净利、扣非后净利累计分别达1.69亿元、1.51亿元,该公司2020年至2022年内业绩最低也超过了0.52亿元,其2023年业绩考核压力也并不大。
然而,在业绩上14家企业中并非所有的都能如此轻松。
比如,新疆凯龙清洁能源股份有限公司(下称凯龙洁能)。2020年至2022年3年报告期内,其归母净利、扣非后归母净利累计分别达1.73亿元、1.60亿元,距离2亿元的门槛还有一定距离。而2021年至2022年其归母净利、扣非后归母净利分别达1.30亿元、1.19亿元。这就意味着2023年其归母净利、扣非后归母净利分别需达0.7亿元和0.81亿元,才能跨越主板上市第一套考卷的2亿及格线。
凯龙洁能首次IPO公告日是在2019年,IPO受理日期则在2023年6月15日,目前IPO审核状态已由已回复变更为中止审查。该公司主要从事油气田放空天然气净化回收、注气业务、天然气发电及主动力服务的服务型企业,实控人系曾强。除了业绩压力,在舆论方面,该企业受到诸多质疑,比如营收全靠“两桶油”,营销区域过度集中在新疆、四川;核心业务毛利率波动较大,业绩稳定性堪忧;研发费用投入少;债务诉讼缠身,企业内控存在问题。
需警惕的是这些在及格线边缘徘徊的拟IPO企业是否会通过打擦边球的方式冲高2023年业绩,同时即使前述14家拟IPO企业2023年业绩达标,又是否能跨越主板上市第一套考卷的其他2大门槛。
近1年净利不低于1亿卡住了谁?
按照老版上市规则,主板上市第一套考卷中的第二大门槛是,近1年净利润不低于6000万元。然而,在新“国九条”颁布后,其门槛也由6000万元陡升至1亿元。这一门槛的提高也卡住了不少拟IPO企业。
根据界面新闻统计,有28家企业选择主板上市第一套考卷,其2022年的业绩无论是归母净利亦或扣非后净利均高于6000万元。然而,在新国九条出台后,要么归母净利低于1亿元,要么扣非后净利低于1亿元,要么两指标双双不及格。
其结果就是这28家企业冲刺IPO就有点悬了。
比如,江苏大艺科技股份有限公司(以下简称大艺科技)。大艺科技是专业级锂电电动工具制造商,主要从事电动工具的研发、生产和销售,该企业为家族企业,实控人系黄建平、黄建辉、黄锦康和倪玉红。2020年至2022年公司归母净利合计达2.31亿元,扣非后净利润合计达2.1亿元,尽管已经跨越主板上市标准一中的“最近三年净利润累计不低于2亿元”门槛,却卡在了第二个门槛——2022年业绩远低于1亿元,2022年业绩仅刚超0.6亿元。
该企业IPO受理日期为2023年3月2日,审核日期为2024年3月31日,目前IPO审核状态为中止审核。若要重启IPO,摆在这家企业面前的首要问题是,2023年的业绩指标(无论是归母净利亦或扣非后净利)均要高于1亿元。截至2023年6月末,该公司归母净利为0.65亿元,扣非后净利达0.6亿元。2023年一整年业绩能否冲至1亿元及格线还是未知之数。
除了业绩不达标,该企业大额资金拆借及占用、内控、产能利用率下降仍拟IPO募资翻倍扩产等问题受到监管层和舆论的质疑。
当然,2022年业绩不及格,并不意味着这28家企业无缘此轮IPO,有不少企业均在1亿元及格线边缘徘徊,它们是否能一举扭转乾坤取决于2023年的业绩。比如超颖电子电路股份有限公司(下称超颖电子)。尽管该企业2021年扣非后归母净利仅为0.75亿元,但2023年上半年其归母净利和扣非后净利均达约1.2亿元,超过了1亿元的及格线。
值得关注的是,除了28家企业外,余下的超120家选择主板上市第一套考卷的拟IPO企业,若2023年业绩低于1亿元红线,也将面临被淘汰的风险。
15亿元营收或2亿经营性净现金流 阻碍了谁?
按照老版上市规则,主板上市第一套考卷的第三大门槛是,近三年经营活动产生的现金流量净额累计不低于1亿元或者营业收入累计不低于10亿元。
然而,在新国九条颁布后,这一门槛也提高不少。即最近三年经营活动产生的现金流量净额累计不低于2亿元或者营业收入累计不低于15亿元。
这一门槛的提高也拦住了部分拟IPO企业。
从2020年至2022年在这3年报告期内,经营活动产生的现金流量净额累计低于2亿元,同时,营业收入累计低于15亿元的拟IPO企业有3家。
它们分别是长春卓谊生物股份有限公司、山东金鸿新材料股份有限公司(以下简称金鸿新材)和苏州佳祺仕科技股份有限公司。
以金鸿新材为例,在老版上市规则下,虽然2020年至2022年经营活动现金流净额累计仅为0.28亿元,并不能跨越“不低于1亿元”的门槛,但是3年下来营收累计达12.32亿元,够得上“近3年营业收入累计不低于10亿元”的门槛线。
然而,在新规下,金鸿新材的营收将不再能达标。2020年至2022年12.32亿元的累计营收显然达不到“不低于15亿元”的门槛线。
金鸿新材IPO受理时间为2023年12月,目前IPO审核已问询变更为中止审查。截至2023年上半年,该公司营收达8.4亿元。
需要注意的是,主板上市标准1中的三大财务红线,有6家拟IPO企业同时触碰2条。
根据界面新闻统计,这6家分别是海淀运维、金永和精工制造股份有限公司、苏州佳祺仕科技股份有限公司、超颖电子电路股份有限公司、侨益物流股份有限公司、长春卓谊生物股份有限公司。
比如,海淀运维2020年至2022年这3年报告期内累计归母净利达1.9亿元,扣非后归母净利达1.84亿元,均低于“主板第一套上市考卷2亿元”的最低要求,同时2022年净利润仅为0.87亿元,低于“主板第一套上市考卷”最近1年净利润不低于1亿元的及格线。
再如,长春卓谊生物股份有限公司最近1年净利润不能跨越1亿元门槛,同时,最近三年累计营收或累计的经营性现金流金额也不能跨越“主板第一套上市考卷”的第三大门槛。



评论