文|迈点
2024年一季度,国民经济延续回升向好态势,开局良好。服务业在国民经济中的分量更加突出,继续发挥消费对经济增长“压舱石”作用。据国家统计局公布数据:一季度,服务业增加值增长5%,住宿餐饮、交通旅游等接触型服务业继续保持较快增长,市场活力增强,市场经营主体信心提升。
文旅消费市场加速复苏提振旅游投资信心,行业投资呈现回暖扩张趋势。以文旅集团为代表:一方面加大融资力度,筹措经营发展资金;另一方面,加快新项目签约进度,优化提升产品新供给,不断探索和培育文旅新质生产力,焕发行业新活力、助力行业新增长。
一、一季度文旅集团投资情况
1. 文旅集团投资签约项目
3月26日,2024年全国文化和旅游产业发展工作会议在宁波召开,文化和旅游部有关负责人提出发展“关键词”,其中“抓牢项目建设”即为重点之一。一季度,全国各地加快文旅项目签约步伐,据迈点研究院不完全统计,本季度合计签约230余个文旅项目。以文旅集团(公司)为投资主体的项目62个,其中公开投资金额的项目37个,合计约457亿元。单个项目投资金额50亿元及以上的两个,具体为衡山县幻多奇文旅康养产业园项目(由泰国企业曼谷野生世界和普吉幻多奇公司投资,金额70亿元)、四川德阳白马关农文旅融合休闲度假区项目(由富龙控股集团投资,投资金额50亿元)。
从签约项目类型分析,呈现多样化、精细化、主题化、轻量化、跨界化、融合化、“新建兼具改造提升”等特征和趋势,具体包括度假区、酒店、特色小镇、文商旅综合体、文旅产业园创意园等20个类型。同时,这些特征趋势亦反映了我国文旅产业进入高质量发展与存量改造提升阶段,更加注重精细运营、更加注重创新创意、更加重视文旅资源和资产的盘活利用、更加侧重客群细分与精准化营销等。
从签约项目区域分布看,福建(11个)、辽宁(7个)两省分布相对集中,二者合计占比28.57%。同时,安徽、湖南、江苏三省均有5个重大文旅项目,可见上述省份的文旅项目签约密集。以福建省为例,一季度文旅签约项目主要集中于泉州、福州两市,以福建省本地文旅集团(企业)投资为主导。
从具体投资主体性质看,除头部知名民企、国企文旅集团外,地方民营文旅公司、国际文旅知名企业亦积极活跃,呈现多元化、国际化特征,如泰国上市公司幻多奇集团、加拿大动感娱乐科技公司、新加坡SINGCO UNIQUE公司、百乐门国际、大中华国际集团等。


2. 文旅集团投资收购
企业并购收购一般是基于资源共享、战略转型、创新发展、增强竞争力等目的,据不完全统计,2024年一季度共有6起文旅集团收购或增资扩股重大事件,2月份相对集中。
西岭文旅投资运营集团:以2.71亿元收购成都文旅约33.33%股份,该股份此前由华侨城持有。西岭文旅投资运营集团为大邑县国有资产监督管理和金融工作局全资持股,未来,地方国资入股成都文旅,将助力其稳健发展;
同程旅行:拟不超11.5亿元收购广州旅金科技约55.14%股权,此举旨在引入金融科技,优化用户支付体验,更好地服务用户,努力打造“旅行+金融”的一体化产业链;
祥源文旅:拟5773.73万元收购齐云山旅游100%股权。通过本次交易,祥源文旅在齐云山生态文化旅游度假区的产品业态进一步丰富,置入的自由家树屋等产品能为游客提供集住宿、餐饮、轻游乐等于一体的一站式服务,将与公司目前在齐云山的产品种类形成良好互补,助推齐云山生态文化旅游度假区度假化升级;
墨鱼旅行:作为以 VR 科技为主导的旅行服务软件,墨鱼旅行全资收购上海悦华国际旅行社,此次收购顺应2024年出境游的强劲增长趋势,为全面拓展出境游业务蓄力;
海汽集团:公司拟向海南旅投发行股份及支付现金购买其持有的海旅免税的100%股权,交易价格20.37亿元。交易完成后,公司主营业务将从传统客运业务转型为免税商业综合业务,实现旅游交通、旅游商业跨越式发展;
中国金茂:拟向青岛东方伊甸园文化旅游开发有限公司增资4.5亿元,持股比例增至80.95%。青岛东方伊甸园项目是亚洲首个以英国伊甸园为生态IP,集文化、旅游、娱乐、休闲、商业服务于一体的综合性文旅项目,目前已完成所有场馆主体结构和钢结构施工,预计2024年底实现整体竣工,2025年上半年正式开园营业。

3. 新的文旅集团公司组建
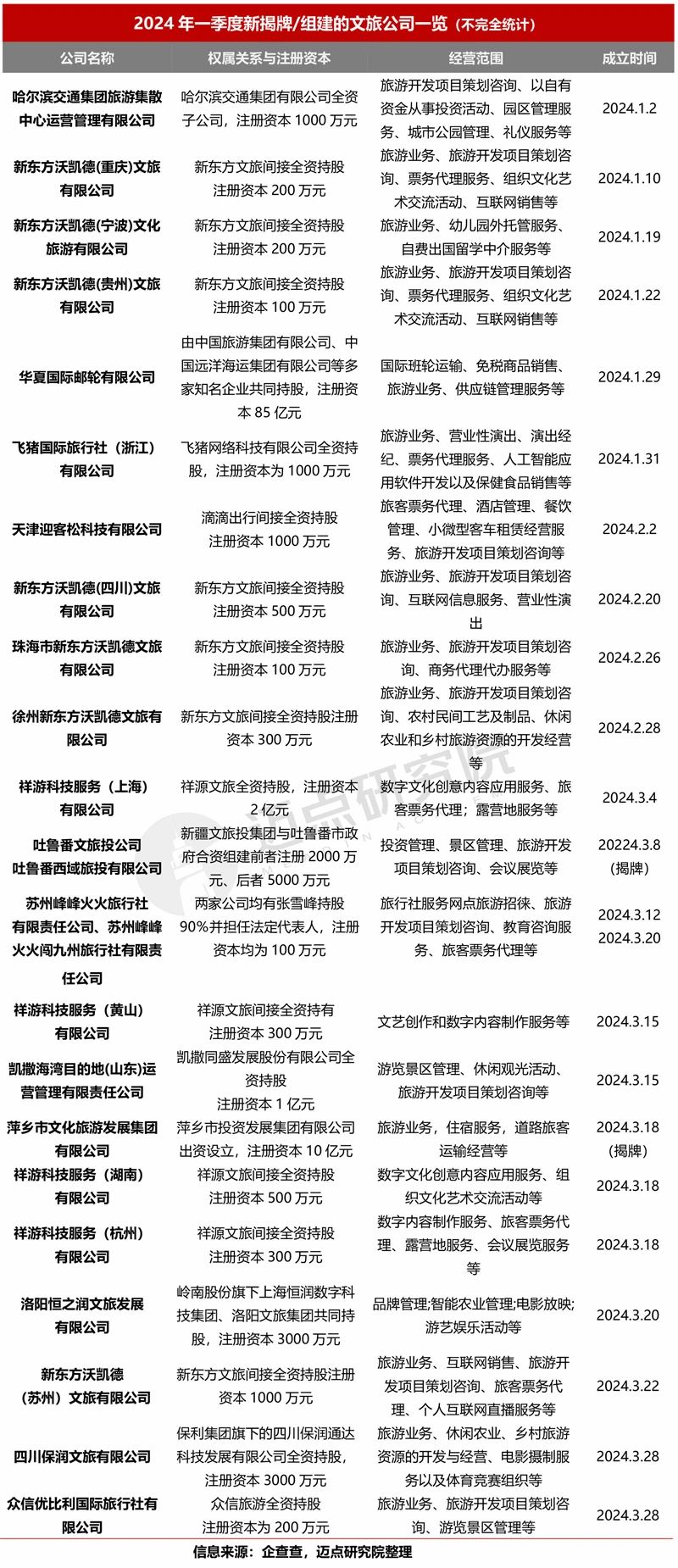
一季度,组建成立新公司、扩大企业规模和经营范围的文旅集团主要集中于新东方文旅集团、祥源文旅集团、中国旅游集团、凯撒旅游、岭南控股和众信旅游。如新东方文旅集团延续2023年的扩张速度,一季度分别在重庆、宁波、四川、珠海等地成立文旅公司。再如,祥源文旅集团斥资2亿元成立祥游科技服务(上海)有限公司,主要经营旅游业务、互联网信息服务及数字文化创意内容应用服务等。新科技公司的成立将推动祥源文旅从“文旅休闲度假目的地投资运营”向“文旅产业服务商”的战略升级。
而其他跨行业投资新公司的企业包括滴滴出行(投资天津迎客松科技有限公司)、保利集团(投资四川保润文旅有限公司)。此外,网红讲师张雪峰跨界研学旅行,于3月中旬先后成立两家旅行社,成为继新东方之后“入局”文旅的又一代表性教培机构,进一步体现了文旅行业垂直细分的趋势。
同时,一季度,吐鲁番文旅投公司和吐鲁番西域旅投有限公司、萍乡市文化旅游发展集团揭牌成立,将促进当地优质文旅资源的整合、助推文旅产业高质量发展,实现国有资产的保值增值。

二、一季度文旅集团融资情况
1. 融资规模
据迈点研究院不完全统计,2024年一季度文旅集团融资项目(仅指已发行和通过)73项,项目数量同比2023年增长约32%,均为债务融资,涉及34个文旅集团, 融资金额总计528.53亿元,同比增长约44%(去年一季度为367.79亿元)。可见,2024开年一季度,各文旅集团加大融资力度,保障资金使用需求,为项目建设、业务布局“保驾护航”。
2. 融资工具
一季度各文旅集团债务融资工具以中期票据和超短期融资券为主,二者合计占比约80%,利于企业灵活资金周转、降低债券投资风险。同时对比发行的中期票据、超短期融资券的票面年利率,前者的平均值为3%、后者平均值为2.6%,均低于一季度银行新发放企业贷款利率3.75%(数据来源于国新办2024年一季度金融运行和外汇收支情况举行发布会),有效降低了企业的融资成本。
此外,徐州文旅集团2024年度第一期定向债务融资工具(PPN)于1月5日成功发行,首期发行募集资金4亿元,进一步丰富了文旅集团融资工具品种。定向债务融资工具PPN同短期融资券、中期票据等同属于银行间债券市场债券品种。

3.部分省区文旅集团融资
据统计,一季度发债融资的文旅集团分布于全国17个省(直辖市、自治区),其中江苏省各文旅集团发债笔数最多,具体为15项。而融资金额最高的为北京市,高达148亿元,占一季度各省文旅集团总融资规模的28%。
除北京市外,其余省份文旅集团融资金额50亿元及以上的还包括江苏省(61.26亿元)、浙江省(52.55亿元)和江西省(50亿元),这三个省份均属于华东地区,与该区域文旅产业发达、文旅集团集中及实力雄厚密切相关。以江苏省为例,一季度成功发行债券的文旅集团包括9家,既有地市级文旅集团如淮安文旅集团、南京文旅集团等,又有重点知名景区依托型文旅集团如牛首山文旅集团、瘦西湖旅游发展集团。

4.各文旅集团融资表现
据迈点研究院不完全统计,2024年一季度共有34个文旅集团发起并完成融资事项,其中首旅集团融资项目数(11笔)和金额(148亿元)均最为突出,具体包括7笔中期票据、4笔超短期融资券。除1笔中期票据采用附息式浮动利率外,其余10笔均为固定利率,票面年利率在2%-3%之间。首旅集团频繁发债背后或反映了其盈利能力不足,现金流承压,其募集资金主要用于偿还有息负债。
其次为景德镇陶文旅集团,一季度完成4笔融资——中期票据2笔、短期融资券和超短期融资券各1笔,每笔金额均为10亿元,总计40亿元。集团旗下的陶溪川文创街区被誉为城市更新标杆之作、工业遗产保护利用的经典案例,集青年双创、艺术展览、研学旅行、艺术文创等业态为一体,成为当地最火的文旅IP之一。数据显示,2024年春节期间陶溪川文创街区闸机客流24.38万人次。
一季度,融资规模位列第三的为湖北文旅集团,超短期融资券和短期融资券各2笔、中期票据1笔,票面年利率均值为2.46%,融资金额合计34亿元。资本市场是湖北文旅集团重要投融资渠道,灵活运用金融市场工具,利于进一步优化融资结构、压降融资成本,并更好地服务集团改革转型发展大局。一季度末,集团旗下16个文旅产业项目集中开工,覆盖文化旅游、体育康养、商业贸易、基础设施、焕新升级等多个领域,总投资额达31.18亿元。
此外,一季度,广西旅发集团亦频繁发债,中期票据3笔、短期融资券和超短期融资券各1笔,融资金额23亿元。其募集资金主要用于偿还存量有息负债。集团聚焦文旅、康养和城建三大主业,全力助推广西世界旅游目的地建设。据其官网显示,集团近3年多来新建和改造提升项目61个,累计完成投资超140亿元。


三、总结研判与趋势展望
从2024年一季度,文旅集团签约项目类型看,除传统的度假区、特色小镇外,“景区提质扩容与迭代更新”、“文化遗产的保护利用”、“旅游+或者+旅游”创新融合、数字文旅等成为各集团新的投资发力点;而在融资方面,融资项目数量及金额同比均有明显增长,反映了各文旅集团资金需求量大,且资本市场看好行业未来发展与成长潜力。
依据中央经济工作会议指示和“两会”报告,2024年经济工作的总基调是要坚持“稳中求进、以进促稳、先立后破”,推动新质生产力快速成长和发展扩大成为全年经济新趋势。如何培育文旅行业新质生产力,文旅行业如何向“新”而行,值得每家文旅企业深思。未来,以新质生产力推动文旅行业高质量发展,各文旅集团既要扩大项目的有效投资,又需坚持科技创新引领,促进文旅与人工智能等新一代数字技术的融合发展。目前,以携程、华侨城为代表的文旅集团已采取相应行动:如携程将AI创新作为其战略核心,推出首个旅游行业垂直大模型“携程问道”;华侨城集团表示将加快人工智能、先进制造、数字化等新质生产力在文旅产业的广泛应用。
依据部分文旅集团已公布的一季度财务数据:三峡旅游、九华旅游的营收与净利同比均呈现“双降”,中国中免营收同比下降9.45%,张家界业绩预计亏损4500万元—5000万元,可见当前文旅集团业绩承压,经营挑战依然存在。二季度为传统旅游旺季,清明、五一、端午三个假期集中,期待各文旅企业抢抓机遇,优化供给、创新业态、做精服务、聚集人气等,实现业绩的扭转与提升。


评论