盼望着!盼望着!“五一”小长假终于要到啦!你的出游计划准备好了?这个“五一”假期来花漾新津,逛世园、趣研学、赏美景、看表演、品美食、体验运动生活……精彩连连,看点多多,给你五天不重样的“津”彩。
津津乐艺·全民艺术季
津津乐艺,精彩继续。“五一”期间,“津津乐艺”全民艺术季系列活动第四场、第五场将在天府农博园精彩上演,音乐、表演、朗诵、乐器演奏……内容丰富,形式多样,将为市民游客带来一场视听盛宴,点燃“五一”假期的热情,让这个假期精彩加倍。
活动时间:5月2日-3日(周四、周五)下午14:30
活动地点:天府农博园G3馆


公园城市少儿篮球大赛
运动是最好的生活,“五一”期间天府农博园内将举行少儿篮球赛及少儿篮球体验课活动,让广大市民游客近距离感受到篮球运动的魅力。其中,少儿篮球赛将在5月1日、2日、4日、5日期间进行U6、U7组别的比赛,一场场精彩纷呈的篮球赛事即将拉开帷幕;少儿篮球体验课活动则将于5月3日开展,来往市民游客均可参与,体验篮球运动的乐趣。
此外,为了增加活动的趣味性和互动性。5月1日、4日现场还有“全家福拍照”活动,参加篮球赛的家庭和球队均可现场拍摄全家福照片,留下难忘回忆。
活动时间:5月1日-5日
活动地点:天府农博园主展馆G2馆及馆外


城市幼儿滑步车大赛
萌娃来袭,向快乐出发,2024第三届公园城市幼儿滑步车大赛将于5月1日精彩上演,比赛包括幼儿滑步车平地竞速赛、幼儿滑步车团体混合接力赛等多个项目,一场“勇萌”十足的比赛,将快乐与竞技融于一体,让少年儿童在比赛中享受运动乐趣。
同时,幼儿滑步车体验课将于5月2日开展,课程内容丰富,包括幼儿滑步车教学与练习、幼儿滑步车竞速赛等,赶快带上小朋友前来参与体验吧,参与者还能获得体验课证书一份哦。
活动时间:5月1日-2日
活动地点:天府农博园主展馆G2馆

绿道运动生活嘉年华
世园会的姹紫嫣红,世运会的运动时尚,在世园会新津分会场天府农博园内均可体验。“五一”期间,在世运“家”年华互动体验区,设置有迷你斯诺克、软式曲棍球、力量举、拔河、搏击等世运会项目,提前感受世运会的魅力。
同时,还有掰手腕、跳绳、套圈等系列趣味赛,等你前来参与,共度快乐“五一”。
活动时间:5月1日-5日
活动地点:天府农博园主展馆G2馆外


桐妹儿带我学榨油
“五一”假期,来天府农博岛,跟随桐妹儿一起追寻菜籽油的奥秘吧!你可以在“非遗木榨研学”中亲身体验千年古法制油工艺,在“蒸锅包饼”“装饼上榨”“铁杵冲榨”等精湛工序中,感受劳动的乐趣与工匠精神的魅力。
活动时间:4月26日-5月10日
活动地点:天府农博岛瑞雪馆

非遗在社区·灯谜展猜
活动集非遗展示与趣味灯谜于一体,近距离感受非遗文化的魅力,同时体验猜灯谜的快乐,在解谜的过程中感受传统文化的韵味,让你的“五一”假期充满乐趣。
活动时间:5月1日-5月5日
活动地点:天府农博园

您身边的工会-劳动有礼
现场提问工会知识,答对者即可领取精心准备的盲盒礼物。同时,还有工匠作品展示展览、花艺作品派送、互动游戏和陶艺DIY等活动,让劳动者在欢乐中感受工会温暖,共筑和谐劳动环境。
活动时间:5月2日
活动地点:天府农博园瑞雪馆前草坪

在斑竹林遇见快乐
活动一:绘彩春天
“绘彩春天”活动通过绘画与创意,共同感受春天的美好与生机。在这里你可以欣赏到众多绘画爱好者的佳作,感受艺术的魅力。
活动时间:5月1-2日
活动地点:斑竹林大草坪

活动二:寻春景·绘徽章
五一期间,特别推出“寻春景·绘徽章”活动,让你在寻找春天美景的同时,发挥自己的创意,绘制出属于自己的春天徽章,体验亲手制作一枚专属徽章的乐趣。
活动时间:5月2日
活动地点:斑竹林大草坪
活动三:彩绘风筝
五一假期,阳光明媚,微风徐徐,正是放风筝的好时节。快来一起绘制五彩斑斓的风筝,看精美的风筝在天空中翩翩起舞,尽情享受着放飞风筝带来的乐趣。
活动时间:5月2日
活动地点:斑竹林大草坪

活动四:绘彩春天颁奖仪式
系列精彩活动之后,还将举行“绘彩春天颁奖仪式”,为在绘画展中脱颖而出的优秀作品颁发奖项,期待见到精彩的绘画作品,共同见证艺术的魅力与春天的美好。
活动时间:5月2日
活动地点:斑竹林大草坪
活动五:2024划桨入夏-新津斑竹林帐篷桨板PARTY
为了让市民游客更好地放松身心,享受五一假期,“2024划桨入夏-新津斑竹林帐篷桨板PARTY”也将快乐来袭,快来一起划桨游玩,感受夏天的来临,也可以幕天席地,在帐篷中享受悠闲时光,度过一个难忘的五一假期。
活动时间:5月1日-3日
活动地点:斑竹林大草坪

是不是已经眼花缭乱了?别急!这还不是全部的精彩,“五一”活动清单,精彩不重样,填满你的快乐假期!

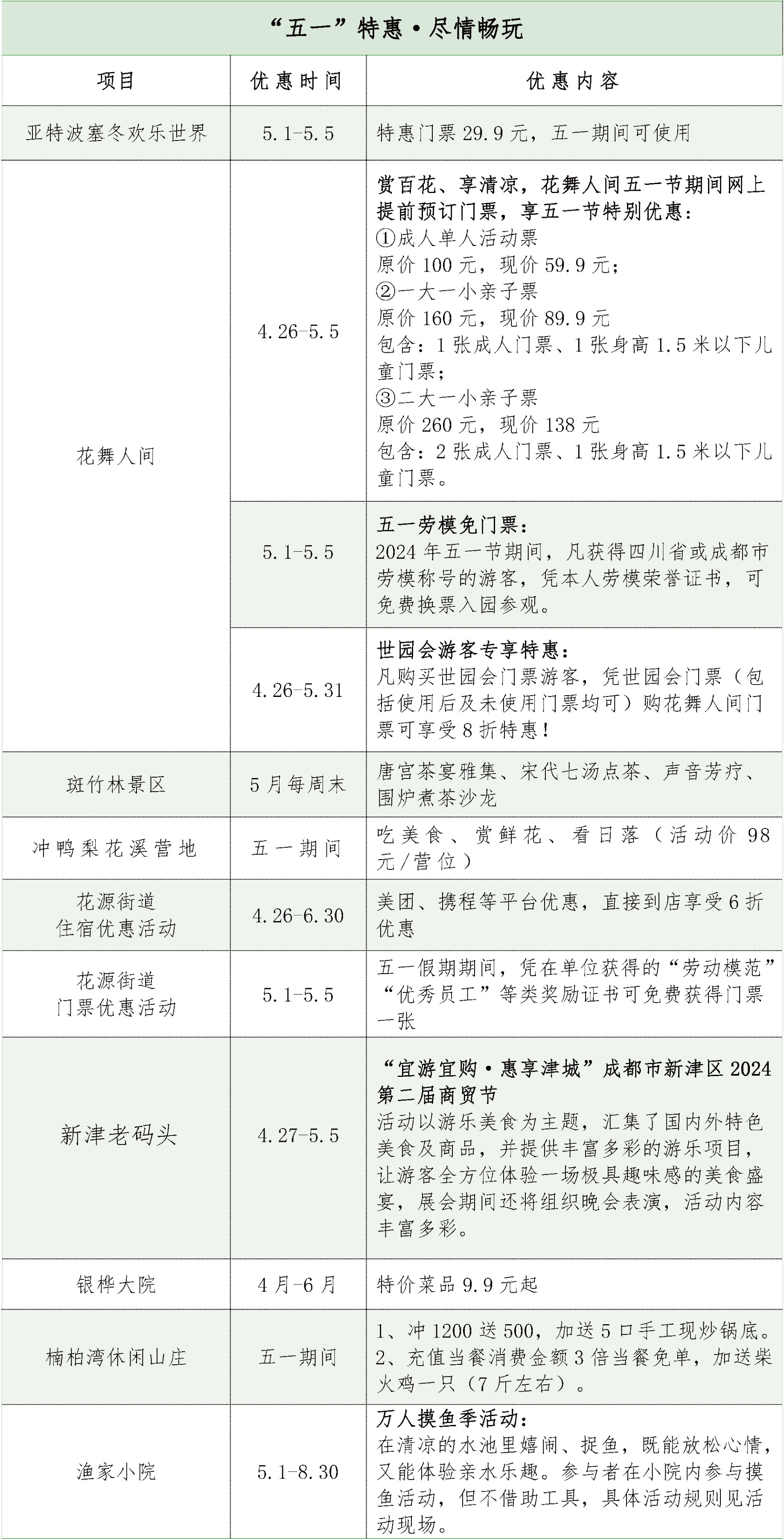
超多“五一”特惠

花漾新津,花式玩耍。“五一”小长假,来新津,体验不重样的精彩,感受不一样的美好生活!
来源:推广


评论