文|动脉网
在自然界,再生现象普遍存在,比如断尾的壁虎,尾巴可以再生,水蛭的头部被切掉后可以再生,蝾螈的器官和大脑组织都能再生。但由于人体内器官组织各司其职、高度分化,所以在多数情况下自我更新和修复的能力都比较差。因此,再生医学成为了研究重点,其中生物再生材料作为再生医学的重要分支,正受到前所未有的关注。
一方面,再生医学的火热对生物材料提出了更高的要求,不仅要求材料自身具有优异的理化性能和可靠的生物安全性,而且要求材料能够诱导人体组织的自身修复、再生能力,从而达到使病变组织、器官最终完全或主要是由再生的自身天然健康组织或器官所取代。
另一方面,生物再生材料也是目前再生医学领域临床进展更快、商业确定性更强、技术成果转化路径更清晰的板块,目前已有100余款再生性医疗器械、药械组合产品获批,生物再生材料在骨科、创伤修复、医美等领域的应用日趋成熟。
中国生物再生材料在哪些疾病领域实现了深入应用?企业正在重点押注哪些创新材料、适应症?蛋壳研究院调研了6家企业,访谈了9位行业专家,撰写了《2024生物再生材料行业研究报告》。
核心观点:
随着生物再生材料在临床应用中的不断深入,该行业的投资热度显著上升。据统计,国内共有41家企业成功完成了109笔融资,累计融资金额高达22.67亿人民币。自2021年起,行业融资金额迎来了高峰,仅2023年,该行业的融资总额便达到了8.35亿人民币。再生医美、细胞外基质以及丝素蛋白等板块尤其受投资人的青睐。
骨科、创伤修复、医美是生物再生材料临床主要应用场景。其中,骨科板块一共有74款相关国产产品获批,大部分产品聚焦于非承重部位的骨缺损修复。创伤修复板块一共有84款相关国产产品获批,包括硬脑(脊)膜补片、组织工程皮肤、生物疝修补补片等。再生医美是新起之秀,目前国内共有4款产品获批,人源化细胞外基质材料、重组胶原蛋白、丝素蛋白在医美的应用值得期待。
现阶段,生物再生材料应用较成熟的板块都是人体自身再生能力较强的部位,在材料、技术、适应症上还有进步空间。未来,可重点关注动物源性材料、人源细胞外基质材料、丝素蛋白材料,关注软骨再生、角膜再生、肝脏再生等板块的进展,同时关注平台化布局的企业。
以下为报告节选内容:
生物材料发展至可诱导组织器官再生阶段
生物材料领域的研究已逐渐从简单的“植入物填充”转变为“对细胞行为调控和组织再生的积极促进”,推动生物再生材料领域迅速升温。
然而,由于生物再生材料领域迭代迅速,新材料、新技术和新应用层出不穷,其定义和分类随着时代的发展有所演变。因此,在当前背景下,对生物再生材料进行准确且符合时代特征的定义和分类尤为重要。
■ 生物再生材料的核心特征是“能够促进细胞粘附、迁移”
想要清晰定义生物再生材料,需要先明晰组织器官再生的原理。
各类组织器官的修复与再生离不开稳定的微环境。组织再生相关的微环境可以分为材料微环境、组织微环境和两者融合后的动态微环境。如果将细胞外基质、细胞因子和邻近的其他细胞等组织微环境都看作特殊“材料”的话,可以认为组织再生微环境其实就是一种复杂多样且伴随动态变化的材料微环境。

基于组织再生过程的组织再生微环境的分类示意图,来源:《再生医学:生物材料与组织再生》
也就是说,组织器官再生过程中,材料与组织细胞融合至关重要,材料需要具备促进细胞粘附、迁移的功能。因此,“能够促进细胞粘附、迁移”,是生物再生材料区别于其他材料的核心特征。
故此,生物再生材料的定义为:具有再生受损组织或器官功能的生物材料,材料自身可以通过自身物理和化学性质调节分子信号通路或细胞行为(而不是外加细胞或活性因子),促细胞粘附、迁移,从而实现人体组织器官的再生。
为了达到这一目的,生物再生材料需要通过其物理性质(粘弹性、强度、硬度、结构、降解性质、表面性质)和化学性质(材料携带或释放的信号分子),来与人体响应,从而改变局部微环境、调节免疫反应和控制内源细胞介导的愈合动力学过程。近些年越来越多的证据表明,材料的物理性质、化学性质对细胞分化及组织再生有重要影响。
■ 真正的生物再生材料产品极少,多是界于修复与再生之间
“修复”和“再生”都是作为损伤恢复的过程,负责重建受伤组织的结构和功能,目前行业内“修复”与“再生”时常一同出现,存在混淆的情况。
“修复”是指不能完全恢复损伤组织的结构和功能,可能会产生瘢痕、色沉等,是一种不完全再生,称为“病理性再生”。
“再生”是指完全恢复组织器官原本的结构和功能,称为“生理性再生”。

“修复”与“再生”的差异,数据来源:动脉橙产业智库,蛋壳研究院制图
目前来看,医疗应用层面很少有真正的生物再生材料产品,行业内所提的生物再生材料多是“偏再生”,或是“偏修复”的产品。
基于行业的实际发展情况,本次生物再生材料报告的研究范围包含了“修复”和“再生”两层含义,任何旨在修复或再生组织器官的先进生物材料产品,包括那些融入外源性细胞的生物材料,均属于本次报告的研究范畴。
基于此,蛋壳研究院按照材料组成和材质、材料来源、材料临床用途对生物再生材料进行了分类。近十年来,生物再生材料的版图不断延伸,材料类型、技术工艺和应用场景呈现出前所未有的丰富度。

生物再生材料版图,数据来源:动脉橙产业智库,蛋壳研究院制图
背后驱动力:政策、资本与产品的多重推动
生物再生材料领域的发展驱动力包括政策引导、融资支持、人口老龄化加剧、组织损伤患者巨大未满足需求等。蛋壳研究院认为,在现阶段,政策、融资、产品进步是生物再生材料领域的主要驱动力。
■ 政策大力支持行业发展,相关评价体系逐步建立
我国在生物再生材料的研发、生产及应用领域相较于国际先进水平尚存在显著差距,高端产品的供应更是严重依赖于进口。为了扭转这一不利局面,早在“十三五”规划期间,科技部便设立了国家重点研发计划——“生物医用材料研发与组织器官修复替代”专项,突破创新性组织重塑和再生性医疗器械的关键技术难题。近三年来,我国政府更是围绕再生医学与生物材料领域密集出台了一系列政策。

近三年再生医学与生物材料板块相关政策,数据来源:动脉橙产业智库,蛋壳研究院制图
监管层面,更为科学、严谨的再生性医疗器械安全性和有效性评价体系正在建立。当前在再生性医疗器械安全性和有效性评价上面临着诸多挑战,比如产品诱导组织再生性能的评价标准如何建立,如何精准表征体系组织重塑的微环境等。近年来,再生性医疗器械相关标准、指导原则不断完善,国家陆续发布了一系列重要文件,如《组织工程医疗器械产品》系列标准、《动物源性医疗器械产品注册申报资料指导原则》以及《同种异体植入性医疗器械病毒灭活工艺验证技术审查指导原则》等,有效提高了审评审批效率。
集采方面,集采政策持续在生物再生材料领域推进,新材料突破、多管线布局成为明显趋势。目前国产化率较高的生物再生材料产品已经被纳入集采范围,包括硬脑(脊)膜补片、人工骨修复材料、疝补片。在集采背景下,拥有更完善的技术平台和更丰富的产品线的企业将更具竞争优势,这将激励企业加大研发投入,布局更多国产化程度较低的新型生物再生材料和产品。
■ 创新材料、未满足临床需求是投资侧重点
根据蛋壳研究院的统计,一级市场,生物再生材料领域共有41家国内企业完成了109笔融资,累计融资金额为22.67亿人民币。

图表 7 生物再生材料企业近五年融资情况,数据来源:动脉橙产业智库,蛋壳研究院制图
从融资金额看,千万级人民币的融资占据了超过26%的比重,而亿级人民币的融资则占据了15%的份额。
值得注意的是,所有的亿元级融资事件均发生在2021年之后,尤其在2023年,亿元级融资有6笔,可见投资人对生物再生材料领域的信心正在不断增强。并且获得亿元级融资的企业,普遍拥有自主研发的突破性产品和创新工艺,同时已有产品成功获批上市。

行业单笔融资金额分布,数据来源:动脉橙产业智库,蛋壳研究院制图
■ 复杂材料、高端应用,行业进入新一轮黄金期
根据蛋壳研究院统计,国内共有173款基于生物再生材料的国产再生性医疗器械、药械组合产品获得NMPA批准上市。
从材料类型看,动物源性材料表现突出,行业内共有71款涉及动物源性材料的产品获得上市批准,同种异体材料也是生物再生材料领域的重要组成部分,共有34款产品获得批准。

获得NMPA批准的生物再生材料类型分布,数据来源:NMPA,蛋壳研究院制图
从疾病领域看,骨科和创伤修复是生物再生材料应用最早、最多的板块。根据蛋壳研究院统计,获批的国产再生性医疗器械中,有84款应用于创伤修复领域,74款应用于骨科领域,少量应用于眼科、心血管、医美领域。

获得NMPA批准的生物再生材料疾病领域分布,数据来源:NMPA,蛋壳研究院制图
在研产品方面,蛋壳研究院盘点了国内活跃的生物再生材料企业的在研情况。
从材料类型来看,动物源性材料和高分子材料是企业研发的重点。有24家企业的产品涉及动物源性材料;涉及高分子材料的企业有30家,其中多数是聚乳酸类材料,丝素蛋白材料企业有6家。

生物再生材料企业在研产品涉及的材料类型,数据来源:动脉橙产业智库,蛋壳研究院制图
从疾病领域观察,生物再生材料企业在研产品的布局主要集中于创伤修复、骨科、医美和口腔领域。根据蛋壳研究院统计,在研企业中,创伤修复领域有34家在研,骨科领域有32家,口腔领域有17家。
特别的是,以往生物再生材料企业在医美领域的布局并不多。自2021年以来,切入医美赛道的生物再生材料企业数量大幅增加。目前有21家企业涉足了产品再生医美领域,研发焦点主要集中在基于左旋聚乳酸的“童颜针”和基于聚己内酯的“少女针”上。

生物再生材料企业在研产品疾病领域分布,数据来源:动脉橙产业智库,蛋壳研究院制图
从企业获批和在研情况来看,医美、骨科、创伤修复是生物再生材料三个重点疾病领域。
医美:“童颜针”超热门,人源细胞外基质等材料应用加速
在“追求自然美”的潮流引领下,医美注射技术已从单纯的填充时代跨越至再生时代,再生医美产品因此迅速脱颖而出。
目前再生医美尚未有统一的概念界定。从科学层面看,“童颜针”“少女针”都是因刺激胶原重新合成进而抗衰的材料,并非生理性再生,严格来说不属于再生医学。
但从市场层面看,“童颜针”“少女针”均属于再生医美概念。不论是免疫刺激还是生理性再生,只要材料在吸收降解后,能够刺激组织再生,给求美者带来长效且自然的“再生”效果,那么则符合求美者心目中对再生医美的期待。
■ 4款“童颜针”及“少女针”获批,近20家企业争相布局
“童颜针”和“少女针”是目前再生医美明星产品。
“童颜针”的核心成分是左旋聚乳酸,通过激活成纤维细胞和胶原蛋白产生弹性纤维等,达到支撑肌肤、美白亮肤的效果。“少女针”则由30%的聚己内酯和70%的羧甲基纤维素构成,其中聚己内酯能够有效刺激胶原蛋白的新生。
目前国内获批上市的“童颜针”“少女针”产品共有4款。除了已上市的产品外,还有多家企业在布局“童颜针”和“少女针”,预计未来国内市场竞争压力将加大。未来,在“童颜针”“少女针”板块,可重点关注企业在微球制备技术上的差异化优势,以及合规化进展。
可以看出,目前再生医美领域的布局高度聚焦“童颜针”,但其仍存在短板,需要不断研发新型材料来加以改进。
首先,从原理来看,“童颜针”属于免疫刺激材料。免疫刺激材料通过刺激免疫细胞释放细胞因子,诱导成纤维细胞增殖及加速胶原蛋白分泌,效果自然,可维持两年以上。但免疫刺激材料对组织的填充效果源于自身的胶原再生,而胶原蛋白的生长需要两到三个月的时间,所以在即刻效果上不及物理填充材料,无法很好满足求美者“即刻变美”的需求。
其次,“童颜针”由于免疫刺激的特性,可能出现肉芽等不良反应,需少量多次注射,疗程较长。
再次,适应症局限。“童颜针”目前作用的层次主要是真皮层、皮下层。虽然已经有企业在通过提升材料的机械性能,探索“童颜针”在下巴、眼周等部位的填充,但童颜针的适用部位依然限于软组织。
■ 多种新型再生医美材料在研,力图实现生理性再生
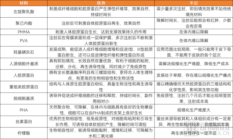
除了左旋聚乳酸和聚己内酯之外,还有多种具有修复再生功能的材料正在或即将投入医美领域应用,包括重组胶原蛋白、细胞外基质、丝素蛋白等。

再生医美材料盘点,数据来源:动脉橙产业智库,蛋壳研究院制图
其中,人源细胞外基质能够更好地模拟人体内自然细胞外基质的结构和功能,有利于细胞的粘附、迁移、分化,具备优异的再生诱导性,同时减少了免疫原性;人胶原蛋白通过无血清培养人的成纤维细胞,使用其自身的生产机制合成胶原蛋白,发挥与人天然胶原蛋白一致的功能作用,不存在动物源提取和细菌发酵制备存在的隐患风险;羟基磷灰石已经获得FDA批准用于医美适应症。
蛋壳研究院认为,未来再生医美领域的机会一是在于多材料、多技术布局,丰富产品储备。一方面,医美领域产品更新迭代迅速,一款产品的生命周期一般只有三至五年,企业需储备丰富的产品线。另一方面,市场需求的精细化需要多元化的产品来满足,不同材料本身的降解周期不同,材料的性状和软硬度、微结构的不同,左右了产品注射层次和整形效果的设计方向。比如硬的材料适用于深层注射和局部塑形,而软的材料则更适用于注射在较浅的层次治疗细纹或大面积填充。目前再生医美产品主要针对鼻唇沟皱纹、额部动力性皱纹等,企业需要有多元化的产品满足多样化的市场需求。
二是开发高度仿生的再生医美材料,兼具即刻填充和诱导组织再生双重效果,实现生理性再生。“童颜针”这类免疫刺激材料给皮肤带来一定的炎性刺激,刺激新生胶原蛋白,“再生”效果有限。理想的再生医美应该具有优异的生物相容性,促进组织的生理性再生,兼具即刻填充和诱导组织再生双重效果。人源细胞外基质、重组人胶原蛋白等高仿生材料能够更好地调动产品和机体的相互作用来实现良好的医美效果,存在较大机遇。
骨科:骨缺损修复产品众多,软骨再生蓄势待发
■ 74款国产产品获批,添加BMP-2的产品值得关注
生物再生材料在骨缺损修复、关节修复与替换、骨骼支架材料中均有应用前景,其中骨缺损修复是当下其应用最普遍、最广泛的场景。
根据蛋壳研究院的数据,骨科(含口腔领域)已有74款基于生物再生材料的国产产品获得NMPA批准,其中58款用于非承重部位的骨缺损修复。这是因为非承重部位的骨骼具备较强的再生能力,使得生物再生材料的应用效果更为显著。
从获批产品的用途来看,大部分产品以颗粒状或一定几何外形的多孔结构块(如柱状、块状、圆柱状)组成,用于非承重部位的填充,实现硬骨组织的填充和修复。
从获批产品的材质和组成来看,同种异体材料、异种异体材料、无机材料居多,以双相磷酸钙陶瓷、羟基磷灰石陶瓷、β-磷酸三钙、生物活性玻璃为主。相比之下,合成高分子材料在获批产品中占比较少,但随着材料科学的不断进步,其应用前景依然广阔。
目前,基于生物再生材料的骨修复材料产品可根据其材料来源进行分类,天然骨类,如自体骨、同种异体骨、异种异体骨;人工骨类,包括无机材料、天然聚合物以及合成聚合物;此外,还有多种骨生长因子和骨形态发生因子等。

骨缺损修复材料分类,数据来源:动脉橙产业智库,蛋壳研究院制图
添加活性因子的骨修复材料备受关注。在骨修复这个复杂的过程中,骨生长因子起着至关重要的作用。通过在材料中添加活性因子,如骨形态发生蛋白质-2(BMP-2),可以显著缩短修复时间。BMP-2作为已知成骨能力最强的生长因子之一,能够刺激DNA的合成和细胞的复制,从而促进间充质细胞定向分化为成骨细胞,将其负载于骨修复材料上,能有效促进断骨再生。
然而,含BMP-2的骨修复材料属于药械组合产品,注册审评难度较大。目前,中国仅有四款添加BMP-2的骨修复材料获得批准。特别的是,这四款产品均使用的是人重组BMP-2。人重组BMP-2通过基因工程重组技术制备,具有优异的成骨诱导作用、生物活性和生物相容性。且人重组BMP-2的分离纯化工艺更成熟,原料资源丰富,成本相对较低,而直接从动物骨组织中提取的BMP-2存在含量有限,分离提纯成本高等问题。
■ 骨修复再生在研产品:软骨再生材料火热
从获批产品的临床用途看,我国骨修复再生产品存在三个不足之处。
一是当前临床应用的材料类型较为局限,需要纳入更多骨诱导再生能力强的新材料,加强新型生物再生材料相关技术工艺的研究。
二是缺少用于承重部位大段骨填充的产品,这主要是由于材料的骨传导性、骨诱导性以及血管诱导活性不能很好地平衡,导致材料修复再生的时效性和区域性严重受限,对于大段骨缺损往往难以快速有效重建。
三是软骨修复再生材料稀少,由于软骨具有无血管和接近无细胞的特性,其再生能力受到很大限制。然而,软骨损伤在骨科临床中同样常见,且对患者的生活质量影响深远,需要更多关注软骨再生技术的研究和开发。
为了填补这些空白,国内企业纷纷基于生物再生材料开启了创新性研究。其中,适应症创新方面,关节软骨修复产品成为了企业研发的热点。
软骨组织中不含血管、淋巴管等结构,且关节软骨内的软骨细胞密度较低并缺乏主动分裂的能力,损伤后软骨自我修复的能力非常有限。目前,临床上有三种常见的软骨再生技术,包括微骨折(MF)、自体软骨细胞植入(ACI)和自体/异体软骨移植等,但都有各种局限性和缺点,临床痛点明显,开发新型的软骨修复材料和技术具有迫切的临床需求。《中国药品监管科学行动计划第二批重点项目》已经将软骨再生材料作为一项研究内容。
创伤修复:细分方向众多,生物补片、组织工程皮肤广受关注
创伤修复是指机体由于外伤或其他原因造成皮肤等组织出现离断或缺损后,局部组织通过再生、重建进行修补恢复的一系列病理、生理过程。
有研究表明,我国难愈性创面的主要病因已由过去的“创伤型”转变为“疾病型”。随着人口老龄化趋势加速,除了烧伤、交通伤等急性创面外,糖尿病足、静脉性溃疡、压疮等慢性创面,以及其他原因导致的久治不愈的复杂创面发病率逐年攀升。
传统的创伤修复材料主要侧重于保护创面,在诱导组织再生方面表现欠佳。如今,如何加速创面愈合、促进组织再生并减少瘢痕形成,已成为创伤修复领域研究的重中之重。在这一背景下,生物再生材料凭借其独特的优势在创伤修复领域大放异彩。
■ 获批情况分析:PRP、硬脑(脊)膜产品较多
根据蛋壳研究院统计,一共有84款国产创伤修复材料获得NMPA批准。创伤修复细分方向众多,按照应用场景的不同,可将创伤修复细分为富血小板血浆(PRP)制备器、硬脑(脊)膜补片、组织工程皮肤、疝修复生物补片、周围神经修复材料等。

获得NMPA批准的国产创伤修复产品分类,数据来源:NMPA,蛋壳研究院制图
在研方面,企业在创伤修复板块的在研产品呈现出了多样化的特点,包括生物活性人工皮肤、小口径人工血管、子宫内膜修复产品、盆底修复产品等。同时,生物3D打印、丝素蛋白等新技术、新材料在创伤修复中的应用也有望加深。


评论