文|投资界-天天IPO 岳笑笑
投资界-天天IPO获悉,来自北京的多点数智有限公司Dmall Inc.(简称“多点Dmall”)近日向港交所递交招股书,再次赴港股上市。
始于2015年,多点Dmall背后站着一位南开老学长——张文中。他的人生经历跌宕起伏:早年创办北京最早的一家现代超市——物美超市,曾将其打造成为北方最大的连锁超市。但后来,张文中身陷囹圄,平反后再度出山。在他率领下,多点Dmall和物美科技都在IPO路上。
工作之外,张文中还常常活跃在南开校友之中,由此让我们看到了创投圈另一支隐秘军团——南开系。
200亿独角兽要IPO了,张文中掌舵
多点Dmall的成长历程颇为曲折。
时间回到2015年,一家刚成立不久的生鲜电商——多点Dmall,在没有BP、没有LOGO的情况下,宣布完成1亿美元的天使轮融资,一举刷新了国内天使轮融资记录。彼时生鲜电商赛道火爆,多美Dmall迎来快速爆发期。但受困于O2O补贴,公司一直亏损。很快,几位高管先后离职,最终在2018年将董事长之棒交由张文中手中。
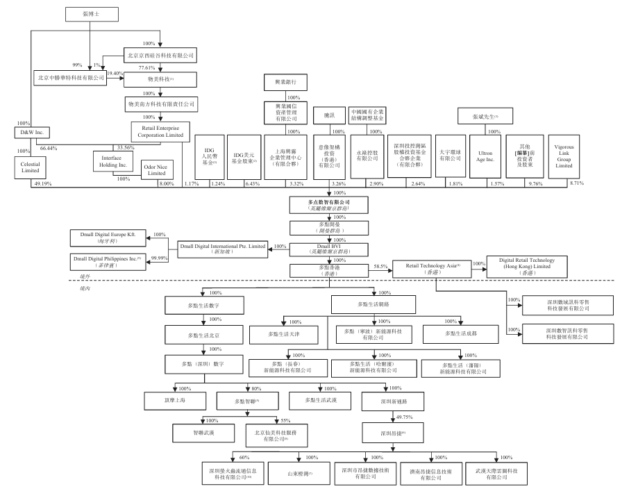
此后,多点Dmall成为张文中改造物美、探索新零售的起点。他构建了线上线下一体的全渠道购物平台,通过收购整合区域知名零售企业如乐天玛特、麦德龙中国、邻家便利店等,完成了 “商超+百货+大卖场+便利店”的线下全业态场景布局。
而多点Dmall包揽了线上业务——旗下包括零售服务、电商服务、营销广告三大业务,提供端到端广泛跨渠道服务,为本地零售业提供SaaS解决方案。简单来说,当你打开多点APP,就会自动定位最近的线下商超,方便你选购商品并预约时间送达。与此同时,商超的采购、管理、物流、营销等需求,也能在平台上得到满足。
这样的思路正是当年火爆的“新零售”概念,自然吸引了不少投资人。根据招股书,多点Dmall融资多轮,背后站着IDG资本、腾讯等数十位投资方,队伍盛大。

印象深刻的是2020年到2022年间,多点Dmall完成共计超过4亿美元的C轮融资,兴业银行、国调基金、恒安国际、联想创投、福田引导基金、天雅资本、腾讯、IDG资本、招银国际均参与其中。融资后,多点Dmall估值升至30亿美元(约合人民币220亿)。
一只新零售超级独角兽崛起。根据弗若斯特沙利文的数据,于2023年按收入计,多点Dmall是中国最大、亚洲领先的零售云解决方案服务商;按商品交易总额计,多点Dmall也是中国最大的零售云解决方案数字零售服务商,业务已经扩展至亚洲其他国家及地区,包括中国香港、中国澳门、柬埔寨、菲律宾、马来西亚及新加坡,拉开出海步伐。
招股书显示,多点Dmall在2021年、2022年、2023年营收分别为10.45亿元、15.01亿元、17.5亿元;毛利分别为3.58亿元、6.69亿元、7.12亿元;毛利率分别为34.3%、44.6%、40.7%。但亏损仍无法回避:过去三年Dmall亏损分别为18.25亿元、8.4亿元、6.55亿元,经调整亏损分别为9.59亿元、2.96亿元、1.4亿元。

一直以来,多点Dmall与物美之间千丝万缕的关系为外界关注。根据招股书,物美和“物美系”里的麦德龙中国实体、重庆百货集团、银川新华集团,均系多点Dmall前五大客户。
如今再次站在IPO大门前,张文中等待敲钟的那一刻。
61岁南开校友,浮沉30年
同样坎坷的,还有掌舵者张文中的创业经历。
生于1962年,张文中是同时代企业家中少有的高学历人才——1979年,正逢恢复高考,张文中考入南开数学系,一读便是7年。用他的话讲,自己在新开湖畔“度过了一段青春飞扬的岁月”。
后来,他曾进入中国科学院攻读博士,并赴美完成博士后研究。1993年,张文中学成回国,感受到中美零售行业的巨大差距,决定开发适用于零售行业的软件系统,帮助传统零售企业实现数字化转型升级。然而,由于国内现代零售才刚萌芽,他开发的数字化系统备受冷落。
没有人愿意“第一个吃螃蟹”,张文中就自己上。1994年,他在北京盘下一家废弃国营印刷厂,成立物美超市,作为自家系统的示范店,供大家参观。这个全国第一家使用POS系统的现代综合超市,开在人来人往的翠微路上数十年,成为一代人的回忆。
正是这段经历,连锁超市意外成为了张文中创业的另一段征途。
2003年,物美登陆港交所创业板,成为首家赴港上市的内地民营零售企业,一度占据了北京35%的零售市场份额,被称为“中国沃尔玛”。2006年,物美拥有门店超500家,成为全国最大的民营零售企业。
那是张文中的高光时刻。他曾接受央视采访回忆:“2006年是物美发展最好的时期,我个人也是年富力强,浑身有使不完的劲儿,觉得能做很多事情。”
然而,一场突如其来的变故,使张文中身陷囹圄七年,不仅错过了线下零售行业的黄金年代,也让物美急转直下。2015年,张文中平反归来两年时,物美旗下大型超市已闭店大半,掉出了国内零售业第一梯队,同年私有化退市。
好在与此同时,张文中接住了多点Dmall这个反攻的机会。他的观点从未改变:“坚定不移地拥抱互联网,彻底地迎接商业数字化。”
二次创业、重金投入多点Dmall、打造出一个用户数量过亿的互联网零售平台……张文中距离他理想中的零售生态越来越近。2022年,他卸任董事会主席职务,作为高级顾问退居二线,交棒张峰,转身幕后。
百年南开,崛起一个IPO天团
巍巍百年,南开曾是我国高校江湖一面旗帜。然而在上世纪九十年代,随着制造业、基建、航空航天产业突飞猛进,盛产工程师的上海交通大学、哈尔滨工业大学、北京航空航天大学等一批工科大学异军突起,加之2000年的高校合并潮,南开一度似乎渐渐淡出视野。
饮水思源,张文中与广大校友始终不忘回馈母校:设立奖学金和创新基金、成立数据研究中心、捐资1亿元推动南开学科发展……俨然成为南开校友代言人。而在南开校园内,更是矗立着一座以他名字命名的图书馆——文中馆。
去年末,南开建校104周年之际,新开湖基金发布,张文中作为南开大学终身校董、联谊会主席参与出资,支持南开做起VC,以校友资源和资本投向师生创业项目,助力科研成果转化。
这正是南开系的一缕缩影。犹记得在母校一次交流分享中,张文中感叹,如果穿越回过去,“要把学生科协好好搞搞,多出几个宇学峰。”他口中的“宇学峰”,正是上市公司康希诺生物的联合创始人之一。
1981年,宇学峰进入南开大学微生物系,师从真菌学家周与良,毕业后曾留校任教,随后赴外读博。2009年,他学成归来,同其它创始人成立康希诺生物,不仅缔造港交所第一家疫苗上市公司,还于2020年再次在上交所科创板上市,曾经市值超1900亿元。
还有2021年登陆上交所科创板的皓元医药,创始人郑保富2001年毕业于南开大学化学系。此前南开大学化学学科创建100周年纪念大会时,他同另外几位化学系校友共同支持1.6亿元,发起设立南开大学化学学科发展基金,反哺母校教育。
去年末,南开学姐刘利平站上IPO敲钟舞台:君圣泰医药登陆港交所。此前公司融资7轮14亿,其投资方之一的同创伟业同为南开校友企业,其董事长、创始人郑伟鹤正是南开医疗健康校友会会长,本科和硕士都毕业于南开法学专业。
不难发现,南开系医疗上市军团颇多。得益于南开化学、生物学等学科方面的建树,这里成为医疗创业者的摇篮:来凯医药吕向阳、时代天使李华敏、归创通桥赵中等,纷纷走向IPO敲钟。计算下来,南开近三年已收获了近10家医疗上市企业。
其他领域同样令人印象深刻——我国卫星导航产业首家上市公司北斗星通,如今市值超过150亿元,董事长兼总裁周儒欣是张文中同届同系校友;科创板上市公司久日新材,董事长赵国锋博士毕业于南开化学系,公司高管和核心人员大多也来自南开化学相关专业;今年恢复上市审核的沃太能源,创始人袁宏亮是南开商学院市场营销系校友.....去年一组数据显示,当时南开共有25位校友在A股担任董事长,包括美锦能源、海王生物等等,创造市值上千亿。
最后,不得不提字节跳动创始人张一鸣。早年张一鸣的故事已经耳熟能详,此前他常常提起的一个校园记忆是,2001年从老家龙岩考入南开软件工程系后,第一次拉开宿舍窗帘看见下雪时激动的心情。2019年,他向母校捐赠1亿元人民币,设立“南开大学创新基金”。
如无意外,未来全球最大IPO将会出自这位南开学子之手。


评论