近日,20座热点城市房贷政策收紧的消息层出不穷。
例如,北京市银行业自律协会制定的相关公约被曝出,要求各行执行个人住房贷款利率不低于基准利率的0.9倍,并新增自2月8日起执行二套房贷款期限最长不得超过25年的内容。值得注意的是,这是住房贷款年限在1999年央行调整个人住房贷款期限延长到30年后的首次回调。
此外,据媒体报道,北京朝阳区恢复了之前暂停的商品房期房转现房工作,房屋销售价格上限定为8万元/平米。
8万元/平米的价格,意味着诸如泛海国际、骏豪中央公园广场等一大批今年原本要在朝阳区销售的项目,可能不会开盘,因为这些项目现房价格已经达到了10万元/平米。
“以前北京房价也不是没有下降过,”一位专家指出,之前北京有过两轮房价下调的周期,而每次房价调整,都是与金融政策紧缩有关。
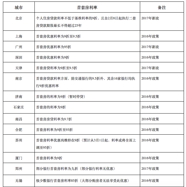
据《经济参考报》报道称,继北京被曝出收紧房贷利率和现房限价之后,天津、广州、青岛等城市相继出台了房贷收紧措施,重点调控的20个热点城市可能全面跟进。而位列重点调控名单的20座城市分别是:北京、上海、广州、深圳、天津、南京、苏州、杭州、合肥、厦门、郑州、武汉、济南、无锡、福州、成都、石家庄、南昌、长沙、青岛。

通过梳理可发现,20座热点城市中绝大部分城市首套房贷款利率调整至9折及以上,仅有无锡、福州、成都三城市仍维持在85折。


中原地产首席分析师张大伟表示,信贷是决定短期房价的最关键因素,目前信贷收紧趋势下,房价调控压力大,对房地产依然有明显影响。“尤其是1月份利率折扣减少后的继续收紧,银行未来贷款额度恐收紧,价格也将上浮,放款变缓或成为常态”。
张大伟认为,“信贷是决定短期房价的最关键因素,目前来看信贷收紧趋势下,短期房价调控压力会加大。”这也意味着,银行贷款额度收紧,价格上浮,放款放缓将是常态。
有房贷分析师预计,房贷收紧是2017年的主流趋势,各地因城施策,未来将有越来越多的城市上调房贷利率。相对于房贷利率,限购政策对楼市的影响更大,如果房价继续上涨,各地方政府将根据当地情况出台不同的限购政策。
不过也有业内人士指出,二套购房者还款能力强,一般贷款周期相对较短,因此该政策实际影响有限,预期引导意义更大。
据央视财经报道,北京、上海、深圳等一线城市和南京、合肥等二线城市近期都曾表态,要控制房价过快上涨,维护楼市健康稳定。比如,北京市副市长陈刚表示,2017年北京市楼市调控目标是保持平稳健康发展,房价环比不增长;深圳市则坚持综合运用金融、土地、投资等手段,有效降低高房价对实体经济的“挤压”影响;南京市市长缪瑞林也表示,通过落实稳控房价措施,扩大供地规模,加强市场监管,稳定市场预期,保持房地产市场平稳健康发展。
来源:地产杂志
原标题:又来了!20城房贷政策收紧



评论