文|第一财经商业数据中心 元宵
审校|逆光、桬棠
随着体育产业回归线下,大众对赛事的期待值也达到了高点。作为国内“小众”赛事,F1中国大奖赛在2024年上半年率先引爆全网。不仅社会各界名流接连亲临现场,年初刚开票,数十万张门票迅速售罄。品牌也想抓住这次飙升的热度,纷纷出手布局。联想代替喜力成为中国大奖赛的冠名赞助商,而中国F1第一人周冠宇的车队则得到了伊利旗下子品牌安慕希和商汤科技的赞助。而周冠宇本人也成功“升咖”,Dior、轩尼诗等品牌代言接到手软。
如今上海奥运会资格赛开赛在即,距离巴黎奥运会的开幕也不足百天。这些接踵而至的体育盛世无疑会再次引爆民众的热情,也将重新激活品牌的“流量包”,可以预见在未来一段时间内,社交平台上又将迎来一波品牌的狂轰乱炸。那么品牌做体育营销都在图什么?在过去几年里,常见的体育营销发生了哪些变化?当越来越多商家扎根体育营销,品牌又该如何突围?
体育赛事,品牌多元化营销的超级媒介
2023年是经济恢复发展的一年,同时也是体育赛事重启的一年。以成都大运会和杭州亚运会为代表的大型体育赛事,以及 “村超”“村BA”为代表的“草根”赛事纷纷落地。
伴随这些赛事的启动,体育消费在国内不断升温。其中,观赛支出成为我国城市居民消费结构中的一个重要组成部分。而赛事的溢出效应更是释放了多层次、多元化的消费欲望。以上海为例,上海体育总局发布的《2023年上海市体育赛事影响力评估报告》数据显示,2023年上海市共举办了118项体育赛事,吸引现场受众规模达148万人次,直接带动消费37.13亿元,对于餐饮、住宿、交通、旅游等六大领域的拉动效应高达47.53亿元。

哪里有流量,哪里就有营销契机。自2008年北京奥运会以后,体育营销逐渐受到品牌的重视。通常体育营销分为三类:第一类,品牌通过对体育赛事、活动、联盟、运动员、球队本身的赞助进行商务开发、经纪和广告等营销业务,其中赛事赞助、运动员代言等方式是最常见的营销手段;第二类,品牌在体育赛事转播平台进行广告投放、产品植入和商业合作,通过多类型的媒介组合把握赛事热度;第三类,品牌依靠“擦边”体育赛事进行泛体育营销,借助赛事的溢出性效应引导大众自驱型传播。
随着政策对体育赛事的持续加码以及全民健身热潮的不断升温,体育营销的商业价值更加凸显,能够为品牌带来足够高的回报。据权威调查公司(ISL)测算,相较于常规广告,同等投入下体育赞助的回报率可高达三倍之多[1]。尤其在品牌的形象树立和影响力扩圈方面更是立竿见影。央视市场研究(CTR)数据显示,经历了亚运会,消费者对各级赞助商的认知有普遍提升。

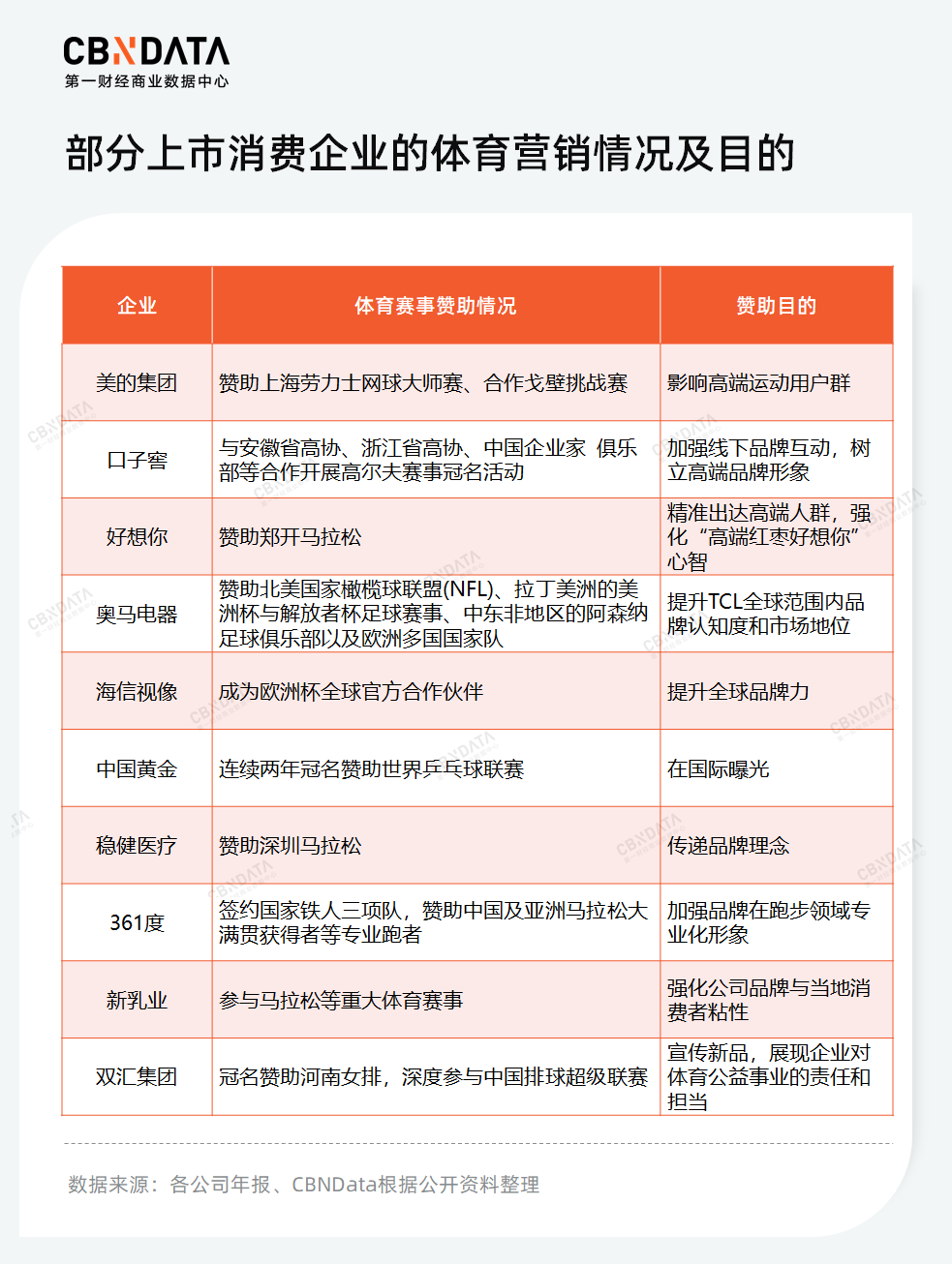
因此,2023年赛事复苏使得品牌重新聚焦体育营销,并且表现出支持热情不减。这点在许多品牌的去年年报得到明显体现。CBNData不完全统计,2023年超2成企业在其年报中提及体育营销。与2022年相比,提及体育营销的消费企业数量实现了翻倍增长。特别是在食品饮料和美容护理行业,提及企业的数量有了显著增加。

不过,看似企业共同选择了体育营销这种营销手段,但不同企业的基因、发展阶段决定了企业选择背后的初衷各有差异。提升海外影响力、传递正向的品牌理念、强化品牌专业度、触达特定人群、展现ESG管理实力均为品牌投资体育的主要原因,而高覆盖能力、高影响力、高区隔度的体育营销也确实能为企业赋予以上价值。

当企业变“理性”,它们都在如何玩转赛事营销?
2023年,受复杂宏观环境的影响,消费企业在营销方面普遍采取了“理性”的措施,减轻负担、提高营销ROI已经成为消费行业的广泛共识。超六成上市消费企业销售费用增速小于10%,四成企业销售费用更是出现同比下降。在此背景下,常见体育营销模式在企业的选择中已悄然发生变化。
赛事赞助M型分化,街头项目成“热搜”备选
赛事赞助作为体育营销的重要组成部分,也是投入最大的一种方式。根据第一财经报道,LVMH集团预计为巴黎奥运会的赞助投入约1.66亿美元,占其年度总营销预算的15%。本届奥运会唯一入选赞助商的中国乳——企蒙牛乳业联合可口可乐更是花费30亿美元赞助2021年至2032年的奥运会,创下体育界有史以来规模最大的企业赞助之一。
在市场逆周期的时下,赛事赞助呈现出M型分化。“顶流”大赛与许多小型赛事均能维持稳定的赞助商数量,甚至在吸金方面仍有提升。而影响力中等的赛事则在商业化的道路上步履蹒跚,面临着不同程度的赞助商流失问题。
尽管顶级赛事赞助成本高昂,但这些强影响力的体育盛事依旧让顶级企业蜂拥而至。例如,2022年,包括海信集团、蒙牛乳业、vivo等在内的中国企业成为卡塔尔世界杯最大赞助商,共计投入13.95亿美元的赞助费。而2023年在家门口举办的杭州亚运会更是成为香饽饽,赞助企业呈现出井喷式增长。杭州亚运会官网显示175家赞助企业参与其中,相比之下,13年前的广州亚运会仅有52家赞助企业。
随着全民运动兴起,诸如街头滑板、街头篮球、路跑等小型街头赛事开始在各省市举办的如火如荼。其中,2023年,仅路跑这一类赛事就在全国范围内举办了699场,总参赛规模达605.19万人次。值得一提的是,今年5月,自由式小轮车、滑板、霹雳舞和攀岩四个奥运项目资格赛也将扎根于市井街头文化,在黄浦江畔举行。
在赞助方面,随着体育营销策略从粗放式流量攫取转向对特定人群的深入触达,承接主流赛事流量的小众街头比赛就成为与消费者深入互动,提升品牌美誉度的重要抓手。以街头篮球赛为例,这项在美国颇受赞助商欢迎的赛事,近些来在我国也受到了泸州老窖、外星人电解质水、小鹏汽车等知名品牌的关注。与此同时,自建体育IP也成为品牌打造大众消费品牌的新途径。运动品牌DESCENTE首创自主赛事IP“破风前行骑跑赛”,瞄准目标铁人三项客群进行精准营销。而洋河股份、水井坊等酒水品牌也成功打造出出圈的体育赛事,与消费者深度建联。
相比之下,许多影响力中等以及更圈层化的赛事则面临着尴尬境地。曾经在中国足球版图上辉煌一时的中超联赛,经过三年的赛会制洗礼,官方赞助商已经减少至四家企业。电竞作为圈层化赛事的代表,在2023年经历了冰火两重天,一方面电竞借由杭州亚运会IP进一步破圈。另一方面电竞面临着商业价值上的质疑。作为最具影响力的两款电竞赛事——TI12与S13的赛事赞助商数量均出现不同程度的下滑。
这些中等赛事赞助下滑的背后,既是由于赞助成本的上升,超出了许多中小型品牌的预期,也因为赛事赞助所带来的主要收益是流量曝光而非直接的产品购买,对于追求可量化投资回报的品牌来说,无法看到实时的营销效益。尤其这几年品牌扎堆赛事赞助,面对一长串赞助名单,消费者很难记住排在后面的品牌,这导致头部品牌往往吃尽红利,尾部品牌既赔本又不赚吆喝。
团体与运动员签约雨露不均,小众运动商业价值逐渐体现
2022年冬奥会期间,瑞幸咖啡慧眼识珠提前押宝谷爱凌,上演了一出“熹妃回宫”的剧本,让在死亡线上挣扎的瑞幸起死回生。此营销案例再次证明了明星运动员所具备的巨大商业潜力。激发了更多品牌愿意以小搏大,寻求与运动员合作的机会,期望能够创造类似瑞幸咖啡这样的“逆天改命”。年初大爆的周冠宇就早在2023年开年被Lululemon押注,宣布其出任品牌大使,旨在助力围猎“高质量男性”。

值得一提的是,加入这场“狂欢”的品牌日常到大米、护肤品,高级到LV、万国表等奢侈品牌,覆盖了食品、运动、美妆、平台、交通、电子等诸多行业。其中食品、运动、美妆、日用等行业均最为积极。
此外,相较于赛事赞助动辄千万元的高支出,签约团体与体育明星对于品牌来说相对成本更低。从近期国家队赞助商招标情况来看,除“王牌部队”体操队与“后起之秀”短道速滑队年均挂牌价格超过千万外,多数国家队的赞助费多处于500万左右,而赛艇队、帆船队、攀岩队等小众运动的国家队更是经济,年均挂牌价约在百万左右。

不过近年来,品牌方为提高“命中率”,更倾向于对热门团体或赛事的运动员进行投资。兵乓球、跳水等项目的运动明星因其高知名度和稳定的成绩表现,更受到品牌的青睐。同时,也有品牌开始洞察到小众项目的商业潜力,小众项目运动员的商业价值正逐渐被市场认可,选择与滑雪、轮滑、赛艇、自行车等项目的运动员展开合作。值得一提的是,尽管在2022年,例如轮滑、赛艇、自行车等小众项目的冠军在商业成绩方面颗粒无收,但到了2023年,轮滑运动员郭丹以新增11家代言领跑。

营与销一体,运动员与赛事直播成体育消费新场景
体育竞技比赛的激情和张力及其背后赛事IP的天然影响力,引发了球迷与品牌的狂欢,同时也在社交媒体上掀起热潮。为最大化地沉淀体育赛事带来的流量,这几年,各大社交平台在争夺转播权的同时,也开始针对赛事设置“赛前-赛中-赛后”营销节奏全链路覆盖。在赛事之外,扶持举办地文化与历史、运动员的训练日常与私服穿搭、小众运动等内容IP的发展也成为平台工作的重中之重,平台亲自下场“押题”,为行业解锁营销新姿势。据CBNData与巨量引擎、巨量算数、抖音电商联合发布的《2024抖音体育运动潮流趋势报告》,2024年,小众运动颇具眼球效应,“她运动”、“静运动”以及“赴一城”等内容也成为撬动流量的重要热点。
这种体育版权和社交平台的融合,不仅拓阔了赛场的边界,也彻底改变了体育IP和赞助商与受众的建联方式,尤其是直播这种即时且深度互动的手段。因此,越来越多运动员做客直播间,以“品牌/头部主播+体育明星”的方式破圈拓流,吸引更多体育消费人群。2023年哈登、奥尼尔、菲戈、卡卡等NBA球星与足球明星就频频出现在各个直播间并为之火速积聚人气。例如亚运会期间,“大鲨鱼”来到小杨哥直播间与人扳手腕,直播间的人气迅速达到100万,小杨哥自家产品在十秒内售罄。而奥运会开幕在即,蒙牛直播间邀请了邓亚萍和田亮等知名运动员,使得品牌活动迅速传播,“去巴黎看奥运都来找蒙牛”的送门票营销活动在抖音阅读量过亿,讨论人数破万。
当全行业直播间在卡位差异化内容直播时,拥有赛事IP的直播间凭借“IP+尖货+专业主播”的打法成为了直播行业“新贵”。2023年苏迪曼杯羽毛球混合团体锦标赛期间,酷动优选直播间在半决赛的带货直播流量和收入创造新高,更是直接登上淘宝直播小时成交榜第8,中高端羽毛球品牌尤尼克斯独家新品球拍上线即售罄[2]。
高效发挥赛事杠杆作用,品牌还能如何差异化营销
当下越来越多品牌提前蓄力,暗中布局,准备攻占新一轮营销高地,而如何在众多对手中突围,趟出差异化路径成为品牌做好体育营销的关键。
从服务专业运动员,到服务参与者,再到服务报名者
近年来,运动服饰品牌在利用运动员明星效应强曝光的同时,也将目标瞄准到赛场周边的技术人员、裁判员与志愿者。通过为这些赛事参与者提供服务,从侧面出击采取人海战术进行“刷脸”。2023年,为运动员、游客提供各项服务的亚运会志愿者们“小青荷” 刷屏了各大平台,先后登上微博、抖音的热搜,为“小青荷”工作服供应商361°带来了不小流量。
不同于专业赛事对品牌“设有门槛”,大众体育的灵活性则让更多品牌直接通过服务将卖点深植参与者的内心。近日,雅诗兰黛携手2024上海女子半程马拉松赛,就围绕流汗脱妆的痛点打造了一场“持妆开跑马拉松”的营销活动。与此同时,大众运动的情绪正热,大众赛事往往报名出现饱和。以2024年全球首场马拉松白金标赛事厦门马拉松为例,报名人数创新高,共超13.6万人,而赛事规模却只有3万人。而2024年金标赛事上马半马的中签率更是低至17.1%。这些没中签的选手往往是品牌想要覆盖的高潜用户,如何满足他们对赛事的期待也就成为品牌营销的新切入口。
“商业+体育”风起,重构品牌营销场所
随着体育产业的蓬勃发展和商业模式的不断创新,在健康、社交、旅游、教育等理念的升级的背景下,以“运动+”为核心的商业综合体在近些年迅速崛起,正成为城市发展的新亮点。从以体育场馆为核心的Sports Mall,到专业化、细分化的体育体验型租户,再到新兴的运动场景设计,以及运动户外品牌与线下社群的结合,这些将体育公园“搬进”室内的商业体既是不可或缺的城市功能区,也是至关重要的体育休闲聚集地。
相较于传统商场,与体育运动深度融合的商业体,既掌握着吸客利器,也在空间打造与关系重构上加深了对消费者的绑定,从而便于制造商机。对于品牌而言,这无疑是一个绝佳的体育营销场地。
2024年,体育营销将与各类赛事的频繁举办、消费者的高涨热情保持一路狂飙。然而,今年消费行业的市场环境形势仍未改善,超四成上市消费企业一季度的净利润出现下滑。在此背景下,品牌要想与体育热潮同频,仍需加深对消费者需求变化洞悉。因为每一次消费者关注点的迁移都将引发一次营销策略的调整,也将成为推动消费升级的新契机。
参考资料:
[1]蓝鲸财经《一年622场马拉松,“特步们”的明账与暗账》
[2]剁椒Spicy《苏迪曼杯狂热盛宴背后,网友涌入全网第一体育带货直播间》


评论