代孕是从去年2月底开始的。
胚胎通过极细移植管从王佳兰的子宫颈移入子宫,12天后检测孕酮,30天后检测到婴儿胎心,3个月后,孕母度过危险期。
经过八个月零十天的母体孕育,王佳兰产下一个男婴。拿到代孕尾款8万元后,这个婴儿与她再无瓜葛。男婴被交由代孕产业链的另外一端——委托夫妻,代孕中的精子、卵子的提供者,他们正是这个孩子真正血缘上的父母。
这场交易中,王佳兰只是子宫出租方。通过这次代孕,她拿到了共计15万元的报酬。
在国际上,代孕有另外一个名字“子宫租用”,即那些不能生育的夫妻租用其他妇女子宫代孕 。在印度,由于在2002年商业代孕合法化,子宫租用推动了一个新兴产业的蓬勃发展,成千上万的无法受孕的外国夫妇可以通过代孕母亲拥有自己的孩子。
但在中国,直至今天,王佳兰的代孕行为依旧在被官方明令禁止之列,禁令始于2001年,原卫生部发布文件,禁止以任何形式买卖配子、合子、胚胎,并明确医疗机构和医务人员不得实施任何形式的代孕技术。

此后相关政策不断发布,一律禁止女性出租子宫进行代孕。
然而往后16年间,中国代孕市场仍在地下蓬勃发展,多年来已形成“卵子黑市”在内的灰色产业链。在这条产业链上,代孕中介、医疗机构、代孕委托方和代孕妈妈分据不同环节,各取所需。
囿于各类原因无法生育的夫妻,通过代孕中介购买年轻女性的生育能力。婴儿成为承自父母育于陌生女性子宫的核心商品,生产周期8月到2年,性别可预约,价格35万元至100万元不等。
随着中国全面二孩政策的全面开放,地下代孕市场进一步被激发。然而,由于政策上的收紧,一次数十万元至百万元代孕费用的背后,是一桩桩游走地下的灰色生意。
多年来处于灰色地带的代孕市场向左还是向右,再次成为各方关注的焦点。
昂贵的“商品”
“我能感觉他在动。”王佳兰说。
第一次胎动发生在2016年7月。她想起21岁生下自己孩子时也曾有过这样的体验——如今她自己的孩子已经上小学了。
目前,王佳兰在广州的一家美容院里当学徒。为了化解家庭财务危机,27岁的她选择成为了代孕妈妈。
尽管代孕机构一再强调胎儿与她无关,只是个昂贵的“商品”,但这份独属于婴儿和母体的奇妙互动,还是让她产生了一种复杂的微妙情感——毕竟,腹中孩子是在自己的子宫内孕育。
作为代孕产业链中最底层也是最重要的生产力,“是否有过顺产一胎”是代孕妈妈们(业内简称“代妈”)入职的决定性因素。代妈们工作周期一般为8.5个月至两年(由于性别偏差等原因,有的会中途堕胎再次代孕导致周期延长),报酬15万元至28万元不等。
代孕机构选择“母体”的标准差别不大。“年龄要在35岁以下,只要通过妇科检查、输卵管通透试验、乙肝等三大传染疾病等体检即可。”一位上海代孕机构的负责人说:“以前代妈大部分是农村妇女,现在全国各地什么人都有,也有客户提要求要本科生。我们这里代孕成功收费21万元,双胞胎剖腹产是26万元。”
“胚胎移植的时候是在外面私人医院,好像是医生自己出来接单。”王佳兰说,她在2016年2月底接受胚胎移植并顺利怀孕后,便在广州一个小区内“隐居”起来。一同入住这套三室一厅的,还有另外两位代妈和负责照顾她们的保姆。
为了减少运作中被发现风险,代孕公司禁止代妈随意进出走动,禁止将租住的详细地址告诉任何人,禁止任何人前来探访。
与自然妊娠妇女一样,头3个月对代妈尤其重要。为了安胎,几乎所有代孕妈妈都要注射黄体酮(一种孕激素)。由于代孕前没有打乱正常生理周期,在原本需要75天的注射期内,王佳兰只注射了40多天。但这还是让她有臀部僵硬等不适感。
代孕面临多层风险,如流产、死胎、感染疾病甚至难产死亡、婴儿残疾等。代孕机构支付代妈报酬时都实行“风险制”,按照关键时间节点逐步发放。
王佳兰所在的这家机构给她列出了详细清单:基本工资每月2000元,怀孕满三月半发放佣金2.5万元,五月半时再发放2万元,七月半时再发放2.5万元,成功分娩后支付最后的8万元。另外,如果双胞胎剖腹产会额外奖励4万元。除上述,还有月子补偿、打针津贴等补贴。
除了这些风险,王佳兰还需要忍受恶心、反胃等妊娠反应。生育后,她的身上还将留下无法修复的身体创伤:不可避免的妊娠纹,并面临横直肌分离、高血压糖尿病、产后肥胖的可能。
“我做这个自己也害怕,但来钱比较快,也不是色情服务。”王佳兰说。
经历一场分娩痛苦后,2016年10月底,王佳兰顺产诞下一位男婴,拿到最终的8万元报酬。总计15万元的代孕费也缓解了王佳兰一家的生活危机。孩子被移交至另一个家庭,并今后与王佳兰再不相见。
需求下的市场
王佳兰只是中国数量庞大的代孕妈妈群体中的一员,她所在的机构也只是中国众多地下代孕中介之一。
近年来,人工授精、胚胎移植等技术的成熟、旺盛的需求以及丰厚利润吸引着越来越多代孕中介加入,甚至出现了跨区域、集团化运营的大规模中介机构。
在中国,代孕广告在很多地方的街头随处可见;网络上,代孕机构的推广更是铺天盖地。
地下代孕的蓬勃发展,也催生出包括体检、取卵、捐卵、代孕等多环节的灰色产业链。界面记者注意到,几位代孕机构负责人的微信朋友圈中都有捐卵信息,照片往往是身材高挑面容姣好的年轻女性,学历在大专以上,亦不乏在校学生。
地下代孕市场蓬勃发展的背后无疑是巨大的需求。
界面新闻采访的几家代孕机构都表示,去年每一家成功移植案例至少在100例以上,最多的达到200多例。
“代孕市场需求是逐年增长。”某机构负责人说。
随着二孩政策的全面落地,这一市场被进一步激活。
“我在这个行业做了八年了,现在代孕需求越来越多了,因为想要二孩的高龄夫妻越来越多。”广州一家代孕机构站长说。
二孩政策虽然从理论上可以解决中国的世代更替问题,但是, “二孩政策从理论上讲是不够的……因为现在不孕不育的比例很高。”北京大学人口研究所教授乔晓春说。
人民日报近日刊文指出,二孩政策全面放开以来,“70后”“80后”加入再育的行列,高龄孕妇井喷式增加。数据显示,全国符合生育二孩条件的9000万左右家庭中,60%的女方年龄在35岁以上,50%在40岁以上。
党报的上述报道还注意到,45岁以上女性近90%没有生育能力。在自然孕育风险过高的情况下,不少高龄产妇选择了试管婴儿技术。
不仅是高龄孕妇,在工作压力、普遍的晚婚晚育、环境污染等背景下,中国适龄产妇的不孕不育患病率也大幅增长。中国人口协会2013年公布的调查数据显示,国内不孕不育人数约占育龄人口的12.5%,这意味着中国不孕不育患者人数已超过4000万。
面对数量庞大且不断增长的不孕不育人群,包括代孕在内的辅助生殖技术的发展,让这一人群看到了生育的希望。
但由于代孕市场的地下状态,这一市场的规模和从业者数量都难以统计。
想要儿子多交钱
经过十余年的地下发展,服务流程化的代孕产业愈发成熟:委托夫妻面谈签约——体检——夫妻取精、卵——经过体外培育胚胎后,将胚胎移植进代妈子宫内。直至移植12天后,女方测孕酮来确定是否怀孕。此后待产、为客户办理出生证明,关于代孕妈妈生产和出生证明的办理,代孕机构全部包办。
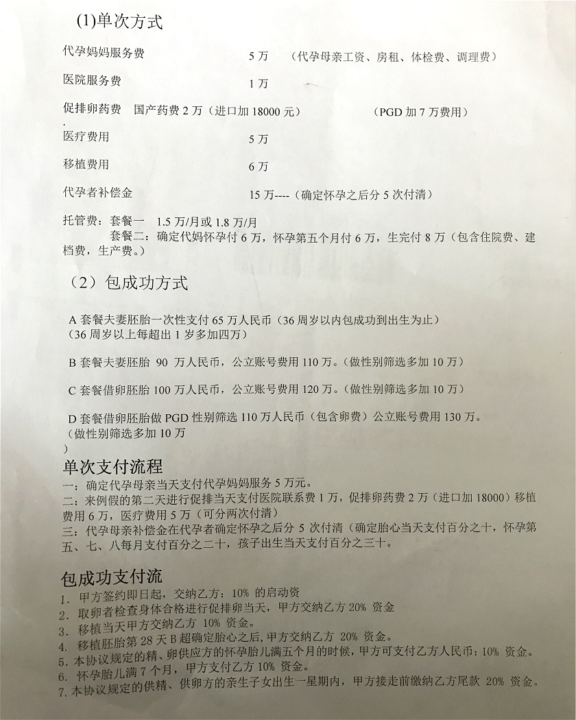
记者深入调查了解到,针对不同年龄层次的雇主,代孕机构提供的套餐大概分为三类:针对年轻夫妻的基础套餐,只包胚胎移植和代孕,不包成功,价格在35万元至45万元之间;进阶“包成功”套餐则需支付65万元至80万元,这意味着由客户承担的试管婴儿成功率、代孕生产风险转移到代孕机构;豪华套餐则包胎儿性别精准,价格在90万元到110万元之间。
数家代孕机构都向界面新闻表示,他们已掌握第三代试管婴儿技术,在胚胎移植前可确定婴儿性别。
向界面新闻介绍,目前我国每个省仅有数家医院生殖中心可进行第三代试管婴儿技术,同时运用该技术需得到国家卫计委批准,主要用于对有遗传性疾病风险的生育进行胚胎检测。
“确定性别的一般是要男孩。”广州一家代孕机构站长说。
针对“包成功”和“包性别成功”方案,客户按流程分别支付费用。界面新闻获得的一家位于郑州的代孕机构给出的支付方案显示,签订合同付1万元;促排卵启动付4万元;取卵取精当天支付13万元;移植当天支付2万元;移植成功后分五次(有胎心、孕3个月、5个月、7个月、生产前)支付30万元;分娩后做完亲子鉴定,最终支付尾款15万元。
“成功率要分年龄段,委托方夫妻双方越年轻,精子卵子质量越好。“去年,我们帮助客户代孕生产了100多个孩子,”广州一家代孕机构站长说,“总体成功率达到70%。年轻人的基本都成功了,失败的主要是40岁以上的客户。因为委托方夫妻双方越年轻,精子卵子质量越好。”
“四十多岁想生二胎的(夫妻),我们都直接建议捐卵代孕,因为女方取卵已经没什么可能了。”当界面记者以高龄妻子身份提出咨询时,一家武汉代孕中心给出了“捐卵代孕”的建议。
这家中心的工作人员表示,可根据身高、长相、是否双眼皮、体重、学历、血型提出具体挑选捐卵对象,捐卵费用需额外支付5万元到8万元。这位工作人员透露,已有一对夫妻在他所在的机构代孕生了5个孩子。
由于涉及伦理、医学多方面问题,中国目前只对不孕不育夫妻开放试管婴儿技术。2016年9月20日,国家卫计委发布《关于简化人类辅助生殖技术治疗时生育证明查验程序的通知》,不孕不育夫妇在医疗机构接受人类辅助生殖技术治疗时,只需提供夫妇双方的身份证、结婚证,作出符合计划生育政策的书面承诺即可。
由于规定,这项技术无法解决全部问题。
“有些女性不孕是因为子宫问题,如子宫内膜疾病,巨大多发性肌瘤,或多次流产导致子宫内膜过薄、宫腔粘连等,这部分人目前也无法通过试管婴儿技术将胚胎植入母体进行生育。”中南大学湘雅二医院生殖中心主任医师施晓波表示,因子宫问题不孕的女性在不孕症人群中占比较小。
“就技术层面而言,国家禁止的代孕技术和正常试管婴儿主要区别就是受孕母体不同。”在施晓波看来,代孕的医学风险主要在于“远离监管”“地下操作不规范”。她同时指出,生育本身就存在风险,生育越多母体并发症的机会就越大。如果开放代孕,代孕成为官方认可的谋生手段,将吸引更多妇女代孕。
“代孕妇女也许会失去再次生育的机会,甚至丧命。”施晓波说。

(一家代孕机构出示的合同。图片来源:刘诗蕾)
法律困局
1988年6月7日,中国首例供胚移植试管婴儿罗优群降生,其精子、卵子全部来自于父母之外的捐献者。
此后,辅助生殖技术及政策在我国经历了13年的模糊时期。
2001年,原卫生部颁布《人类辅助生殖技术管理办法》及《人类精子库管理办法》明确规定,禁止以任何形式买卖配子、合子、胚胎,医疗机构和医务人员不得实施任何形式的代孕技术。同时明确医疗机构违法实施代孕的法律责任。这成为中国代孕行业的一个重要节点。
2003年,原卫生部颁布的《人胚胎干细胞研究伦理指导准则》和《人类辅助生殖技术规范》中再次明确规定医务人员不得实施代孕技术。值得注意的是,原卫生部的部门规章仅是对医疗机构、医务人员产生约束力。
虽然政策一再明确代孕的非法性,但并未限制住地下代孕市场的不断发展。
地下市场的蓬勃发展,也让代孕背后的伦理、法律冲突也日益加剧。
据《楚天都市报》2014年的一篇报道,武汉一家代孕公司每年要做上百个代孕单子,但每年要平息的较大纠纷就有一二十起:有代妈代孕失败要跳楼;有雇主中途反悔要退钱;有捐卵的女大学生带着男朋友闹上门;有频频威胁要去报案。
处于灰色地带的代孕机构也常常存在被敲诈、勒索的风险。代孕机构内部制定的管理办法,以及与雇主签订的合同并不受法律保护,再加上代孕成功率本就不高,还有过程中容易出现医疗事故等,导致代妈和公司、雇主和公司之间纠纷不断。
高利润甚至吸引了公立医院出租科室开展非法代孕活动。2014年,武汉672医院出租科室给代孕机构牟利的现象被曝光。爆料人是一位多次代孕的女性。在最后一次的代孕行为中,怀孕200多天的她发现胎死腹中。由于频繁代孕,今后她可能无法生育。
据新华社此前的报道,针对乱象,国家卫生计生委相关负责人曾透露下一步将启动立法研究,推动将《人类辅助生殖技术管理条例》列入国务院立法计划,提高立法层级,加大对代孕等违法违规行为的惩处力度。
事实上,“禁止代孕”在我国一度接近立法层面。继2015年4月起至12月底卫计委等12个部门在全国范围内开展打击代孕专项行动之后,“禁止买卖精子、卵子、受精卵和胚胎;禁止以任何形式实施代孕”被写入《中华人民共和国人口与计划生育法修正案(草案)》。它旨在通过具有普遍约束力的法律来严格、全面地禁止任何形式的代孕。
这一条文在审议时引发业界争议。多名人大代表和政协委员认为,“一刀切”禁止代孕不妥,公众舆论对此也是“一边倒”。
2015 年12月27日,全国人大常委会表决通过的《人口与计划生育法》修正案删除了“禁止买卖精子、卵子、受精卵和胚胎;禁止以任何形式实施代孕”等规定。这一内容的删除,“代孕”被认为在法律层面上成为一个可以探讨、推进的问题。
最近,随着二孩政策全面放开后,高龄夫妇孕育难的问题逐渐显现,官方媒体近日刊文讨论是否可放开代孕,再次引发舆论热议。
对此,国家卫计委在2017年2月8日明确回应称,代孕是违法违规行为,下一步将继续严厉打击。
“代孕作为辅助生殖技术的一种,该法律没有禁止代孕很正常。但是允许有这样的技术存在,不等于允许使用这项技术。”复旦大学法学院副教授陆志安介绍:“这样规定与法律并不矛盾,本来一项技术的使用就要考虑到该技术实施后的直接后果和带来的社会后果。”
“结合法律和规定,我的理解是中国允许代孕技术的存在,但目前禁止中国领土上的医疗机构和医务人员实施代孕技术。”在陆志安看来,囿于具体现状,代孕在国内目前还无法开放,然而官方未从法律层面禁止代孕,“释放的信号是前途是光明的,道路是曲折的。
代孕:一个国际化问题
界面新闻统计发现,在国际上,共有17个国家禁止任何形式的代孕,11个国家允许非商业代孕,9个国家同时允许商业和非商业代孕,其余的大部分国家对代孕没有明确的立法。
由于代孕在本国被禁止或没有法律保护,一些国家的夫妻们将目光投向了海外的代孕市场。比如在印度,90%以上的市场需求来自国外。印度代孕市场,因为其低廉的价格、医疗证所水准高、英文水平、等待周期短以及对代孕母亲监管严格,一度成为全球代孕胜地。
海外代孕市场也为中国有代孕需求者提供了另一条出路,美国、印度和泰国成了海外代孕最主要的选择。美国代孕的潜在好处是可获得美国国籍,印度、泰国代孕市场则以较低的价格吸引了大量国人涌入。
“现在大约47%的代孕客户来自中国大陆。”一家名叫“西海岸代孕”的机构主任在美国国家公共电台(NPR)2014年的报道中说。而据新华社今年的报道,泰国曼谷某医院医师表示,早在中国放开二孩之前,该院中国籍客户就已占客户总量的70%以上,每日至少接待200名来咨询和接受诊疗的中国客户,客户年龄主要在25岁到55岁之间。
“代孕将会不可避免地更加国际化。”美国西北大学哲学教授、医学伦理学家马克·谢尔顿(Mark Sheldon)对界面新闻说。
在美国,由于联邦政府没有制定和代孕有关的法律,代孕的合法性与否由各个州政府和州法庭自行决定。至2015年,美国有7个州允许非商业代孕而禁止商业代孕,7个州同时允许商业和非商业代孕,此外大多数州还没有相关立法管理代孕以及其产生的法律纠纷。
许多欧洲国家禁止商业代孕,而允许非商业代孕。在英国,代孕不能通过第三方中介来代理或广告宣传。根据2013年的欧盟报告,英国法律支持代孕,但控制其形式,强调“非商业”、“意愿”和“私下安排”,目的是防止代孕女性签署其之后可能无法履行的商业合同,从而防止对其的潜在剥削。
马克·谢尔顿也认为,代孕牵扯到的问题非常复杂,需要避免的是商业代孕中潜在的剥削的因素。
代孕剥削在印度表现得尤其明显, 根据《卫报》2015年10月28日的报道,在印度雇佣一个代孕母亲的价格约为18000美金到30000美金,其中最后给代孕母亲的报酬只有8000美金左右。这个数字只有美国代孕价格的三分之一。
非商业代孕由于其非强制性,很大程度上减少了对代孕母亲的剥削;但另一方面,它却致使许多英国家庭去国外寻找更加可靠的代孕途径。卫报在2016年1月3日采访了一对在印度通过代孕获得子女的英国夫妇。因为英国法律允许代孕母亲在任何阶段改变主意将孩子占为己有,他们认为这对想要孩子的契约夫妻不公平,特别是当他们支付了其中的开支。
最近,包括中国在内的国际代孕需求者们也注意到一些非利好消息,比如,随着跨国代孕风波的增多,泰国、印度、尼泊尔和墨西哥等地都已立法禁止女性为外国人代孕。
而根据CNN在2016年8月25日的报道,印度政府起草了一个全面禁止商业代孕的法律,此法律已被内阁批准并呈送议会。代孕将只对结婚5年以上的印度不孕夫妻开放,且代孕者必须为契约夫妻的家属。若这项法律通过议会的批准,印度将失去其绝大部分代孕市场。
“代孕作为一项技术或做法,本身没有好坏之分。只是将实施后所带来的后果与现有法律、伦理出现冲突,对人的未来的行为变化带来的影响,引起了人们的忧虑。”陆志安分析。
这种忧虑可以来自于代孕和宗教文化的冲突。比如,罗马天主教会在1987年就直言代孕“侵犯了一个孩子在自己亲生母亲体内受孕、怀胎、出生并被其亲生父母抚养的尊严和权利”。在美国,主流文化所推崇的母性身份是一种基因上(血脉)、生理上(生)和社会身份(育)的统一,这种统一被认为成是理所当然的,是自然的规律,不能被打破。而代孕是对这种母性身份统一的挑战。
“由于各国的风俗民情、道德伦理、宗教文化不同,对于代孕技术使用的态度和立法也就不同。”陆志安说,中国由于人口巨大,幅员辽阔,不同地区的风俗习惯、经济社会发展的差异大,情况复杂,国情与其他国家有很大的不同。在别的国家可以行得通的事,在中国可能就不一定。
在陆志安看来,非商业化代孕的开放或者国家统一代孕,都是好的主意。“但是,在中国,怎样做才才能将其对社会文化、人的心理观念的不良影响降到最低?这些将是政策制定者们需要考量的问题。”
(注:文中“王佳兰”为化名。)



评论