文|云酒网 刘圣松
客观来看,自2012年白酒行业转入高频次的起伏周期开始,区域名酒所承受的压力不断增加。
给区域名酒一个相对宽泛的定义,除了头部名酒以及一些规模较小的新建酒企以外,其它的,特别是一些拥有着悠久历史文化品牌基因和建厂超过50年以上省酒、市酒、区酒,我们都可以统称为区域名酒。
因为在这个周期内,他们面临着同样的发展问题。对外,名酒不断下沉挤压,市场不断被压缩,且伴随消费者对品质品牌的需求越来越高,消费升级明显;对内,企业营销资源、人员能力、品牌支撑有限等诸多瓶颈,使其一时很难与名酒企业进行正面竞争,或生或死,路在何方?
█ 既是机遇也是挑战,避免五个竞争误区
随着市场消费结构升级,多元化的消费场景选择同样给区域名酒担供了更多的战略发展机遇和实施路径,不必像过去一样,一条渠道走到底。

最坏的时代,也是最好的时代,2023年规模以上酒企数量已经接近触底,很多区域名酒都在快速发展,甚至连续几年保持两位数以上的增长。是什么在促进这些区域名酒的持续发展,如何去把这个不好的环境变成自己的美好时代?
笔者在此介绍对区域性白酒企业发展的一点想法。
区域名酒的行业担当。白酒行业的发展有其特殊性,虽然行业不断集中,但是也不太可能像大众消费品或者啤酒那样,形成完全的寡头竞争。白酒的市场不可能只有名酒存在,缺少了区域名酒的共舞。
首先,2023年中国白酒行业实现营业收入7300亿元,除去头部酒企约占50%以外,区域名酒仍然占据40%以上的销售份额。
其次,白酒离不开文化,每一个白酒品牌都有其独特的品牌文化与内涵,不管是代表一方水土还是一方人文,都是白酒行业中不可缺少的一部分。白酒消费不断多元化。礼品、婚宴、聚饮,对消费者而言,每一个场景所选择的用酒标准都会不同。
再次,区域名酒也是消费者重要选择对象,而区域名酒企业需要去与消费者建立这种选择关系。
最后,一方水土养一方人,一方水土酿一方酒。中国白酒技艺的传承与创新,不止是在头部名酒企业,区域性名酒的技艺流派,同样引人瞩目。
区域名酒的竞争误区有哪些?笔者进入酒行业20年,服务过众多区域性酒企,通常来说区域酒企业通常会进入五个竞争误区。

区域名酒的竞争对象不是名酒,而是自身。一般来说,企业竞争会有一个竞争对象或者是超越目标,但是就区域名酒企业来说,大部分是很难与名酒在营销资源,品牌价值及营销队伍上进行比拼的。区域名酒要超越的是昨天的自己,不断强化自身在市场中的竞争要素,离目标越来越近,比如说区域市场的精细化运营,比如消费者对自身的品牌或品质认知的引导力和认同度。
规模性增长不是核心,有结构有利润,可持续性发展才是关键。区域性酒企要敢于做结构,只有结构化增长才是有效的可持续性增长。
酒好不是贵的理由,而是发展的底线,好在哪里才重要。很多酒企都会说自己的酒很好,但是具体为什么好、好在哪里却说不清楚,或是盗用一些名酒的工艺标准,宣传资料。消费者听过后不是不认同就是不买帐,到头来反而为名酒做了嫁衣。说白了就是对自己品质与品牌挖掘不够,缺失品牌自信。
其实好在哪里也不重要,更重要的是消费者认不认可,消费者认可的好才是真的好。企业的品质也好,品类也好,品牌也罢,每一个环节都可以拿来设计、拿来讲故事、讲卖点。但是消费者认不认,相信不相信,和自身的关联度强不强,能否有效激活自己的品牌基因,是否虎头蛇尾强行嫁接,这些都是很重要的衡量标准。否则只会适得其反,引起消费者的反感。
其实认可也不重要,最重要的是消费者愿不愿意买单,这里有一个伪需求的概念。企业设计的品类概念或是品质支撑,在消费者无实际购买要求的情况下(比如只是免费的产品体验)与有购买要求的情况下选择可能完全相反。认可不一定意味愿意买单,或是愿意花多少钱买单。所以在设计产品的时候一定要考虑到这个问题。
█ 七个维度,构筑区域酒企核心竞争力
名酒与区域名酒的竞争关系是怎样的,这个问题很有意思,理论上来说一定是你死我活的竞争关系。但就实际上来说,名酒在竞争上又一定会为区域名酒让路。为什么这么说,因为名酒要始终走在行业前端,保持在行业中的地位,价格上的引领。
名酒更看中的是与头部企业在段位上的竞争,所以名酒始终会留给区域名酒一定的发展空间,既不能过度挤压,但又要保持距离。就比如汾酒、剑南春这类企业,始终会把腰部档位的价格向上拉升,从过去的300多元拉高到现在400多元。所以说,区域性酒企在产品价格档位上一定要打开格局。
第一,中档盒价格阈值变得更宽。从现在的市场看,300元以下,我们都可以认为是中档盒装的竞争范围,在这个认知基础上,我们可以认为绝大数的酒企都可以参与到这个价位段上的竞争并获得市场机会。
第二,经过行业对消费者的长期教育。随着主流白酒消费人群的年代更迭,消费者对白酒品质的认知水平快速提升,达到历史新高,以品质为中心的去品牌化消费在多元化的消费场景中得到消费释放。
第三,圈层认知。小范围流行性成为白酒消费者购买的一个重要标准,不看品牌看口碑,朋友说好就是好。小圏层大商务,用心待客不一定非要喝名酒。以目前白酒市场的消费价格段来看,笔者认为100元是区域酒业及格线,200元只要坚持做就有业绩,300元不做就永远没有机会,500元要放在战略的发展层面上来看,是战略的重要支撑点。至于说千元档,要看需求,非必要情况下可以放一放,暂时不做。
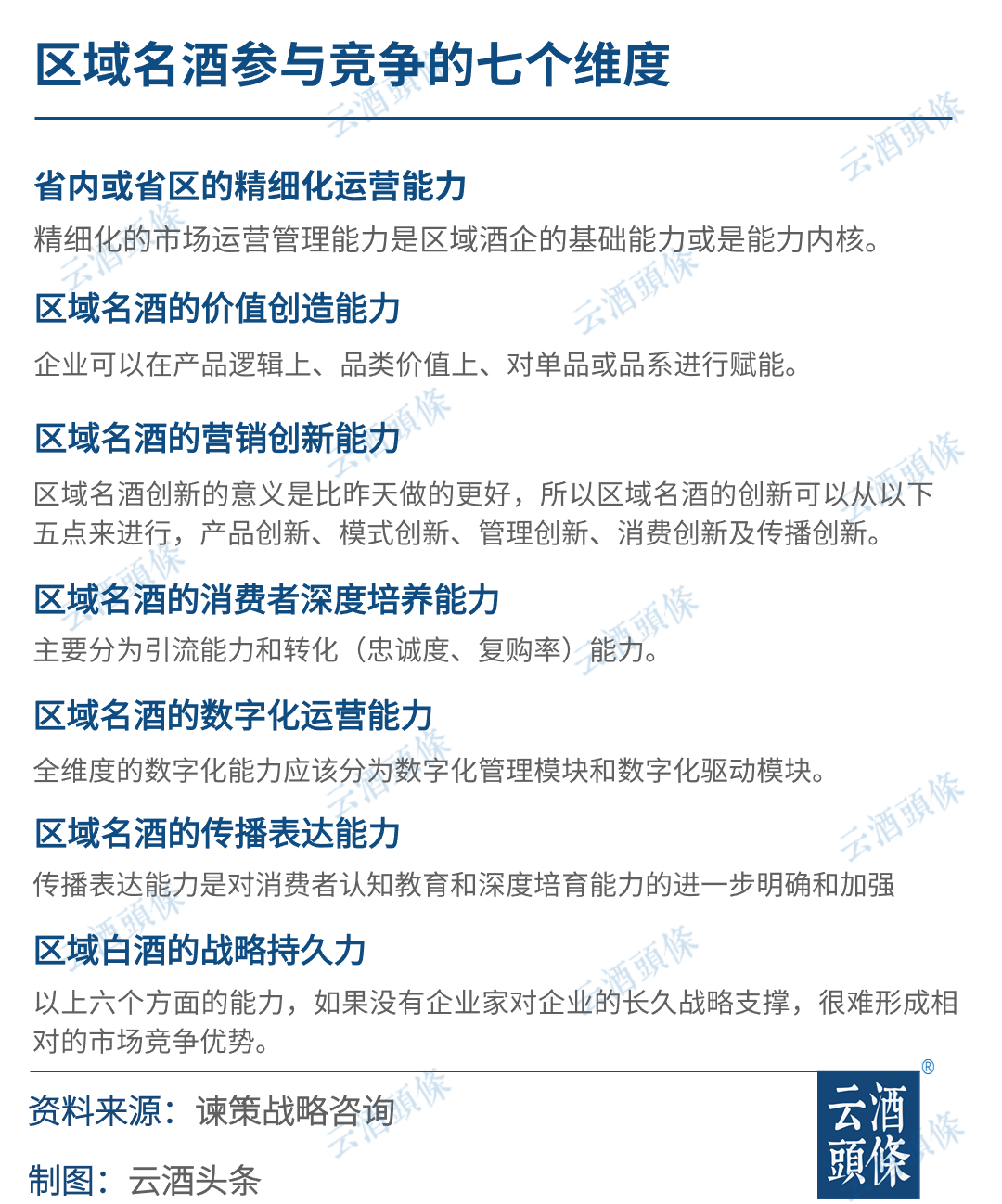
如何增强区域酒企业的竞争能力,可以从以下七个维度来打造。

省内或者区内(根据地市场)的精细化运营能力。笔者认为,精细化的市场运营管理能力是区域酒企的基础能力或者说是能力内核。打江山容易守江山难,市场扎得深不深,大单品价格稳不稳,终端管理到不到位,渠道客户引导性强不强,组织管理执行给不给力。
具体可以参考以下四个维度和十四个关键节点。
总结来说这里有四个维度:即市场及终端的分级管理能力、核心单品的控盘分利能力、组织的平台绩效管理能力和经销客户的引导能力;
十四个关键节点:竞争分析问题化、战略目标可量化、市场布局分类化、产品战略清晰化、价格管理系统化、货物流向可控化、渠道模式协同化、视觉表现标准化、产品动销数字化、市场核销精准化、市场推广节奏化、流程再造市场化、资源投入预算化、薪资体系引导化。)
区域名酒的价值创造能力。无价值不品牌,消费者在选择白酒品牌时通常基于社交价值、情绪价值及生理价值。区域性名酒品牌与头部企业存在巨大的品牌差距,所以主品牌往往很难跳出原有消费者品牌认知,难以在结构化产品上给消费者提供更多的选择价值。
而突破这一瓶颈,企业可以在产品逻辑上、品类价值和文化价值上对单品或品系进行新的赋能(当然,不能完全与主品牌的调性相违,否则看起不像一家人)。通常我们会通过技术赋能、工艺技术挖潜来实现新品类、新消费、新场景的创新,也会通过对传统文化的新解读去解决新文化新圈层的共鸣与引领。
区域名酒的营销创新能力。营销创新是在所有的营销工作(人群)中被提及率最高的词汇。如何看待区域名酒的创新?区域名酒的诸多限制性条件决定其创新只能是微创新,是在存量基础上,寻找增量的发展手段。
区域名酒创新的意义是比昨天做的更好,而不是求新。过多的求新,可能成为系统负担,不能固守创新的路上而不能自拔。区域名酒的营销创新从五个维度来实现,产品创新、模式创新、管理创新、消费创新及传播创新。
区域名酒的消费者深度培养能力。笔者认为,这里分为引流能力和转化(忠诚度&复购率)能力。近年来,回厂游热席卷行业,酒道馆、体验中心等已经成为酒厂标配。但是基于笔者观察,不管好与坏,很少会有酒企关注到在具体接待或者完成首购的人群中有多少人产生了二次甚至三次购买。
大多数的区域酒企把品鉴会,体验活动、回厂游、品牌荟(消费组织)等混为一谈,仅仅按过去品牌推广活动形式逻辑来展开,没有按照相互递进的原则进行设置,消费者的分层管理也没有做,大量的首尝消费者占据了绝大部分的消费者培育资源。
如此,不仅消费转化低,也很难照顾到真正喜欢自己品牌的人,从而失去了更多的生意机会。复购率是区域性酒企衡量自身在消费者深度培育工作中最核心的指标之一。
区域名酒的数字化运营能力。全维度的数字化能力应该分为数字化管理模块和数字化驱动模块。数字化管理模块是基于对市场精细化管理能力的数字化赋能工作,其中包括营业单元在线管理、人员绩效管理(管理动作标准化)、客户分级管理与投入,营销过程追踪和资源投入管理。
具体的要求可以概括为精细化、标准化、可视化、过程化与集约化。数字化驱动模块是基于BC一体及消费者培育两个主要维度,可以分为渠道利益数字化再分配、渠道促销与消费者促销深度捆绑、消费者精准投入(会员)、消费者传播裂变和内容精准投入。
区域名酒的传播表达能力。传播表达能力是对消费者认知教育和深度培育能力的进一步明确和加强。工业游+体验中心+消费者私享(域)会+数字化链接工具是表达能力的基本配置和工具,好故事+好体验+好品质+强互功=好传播。
区域名酒的战略持久力。白酒行业的发展已经深度内卷,一招一式的成功不代表长久成功,不谋全局者不足谋一域,不谋万世者不足谋一时。以上六个方面的能力,如果没有企业家对企业的长久战略支撑,很难形成相对的市场竞争优势。战略目标的阶段性分解,一定要拒绝投机主义,坚持战略上的阶段性投入与持续落地。
当然我们更要在一个方向上坚持走下去,无论走得快与慢都具有重大意义,并且我们要始终提防破坏战略计划的人,而这个人是往往是企业老板自身。
█ 三场战役,谋划从私域到品牌的全面布局
区域名酒企业除了应具备以上七个核心能力以外,通常来说我们要打好自己的三场战役,以此来获取实质上的发展与改变。

区域性名酒与头部名酒的非对称性战役。头部名酒企业是基于全局性竞争优势的建立,而区域性名酒一定是基于局部性的竞争优势而建立。头部企业局部服务整体,而区域性名酒则整体服务于局部。头部企业需要行业话语权,引领消费的至高点,而区域性酒企则慢半拍,主走跟随策略,对手不做的反而是区域酒企应该关注的重点。
区域性名酒的私域之战。行业高度集中下,传统渠道运营已不再是酒企运营的首选,大江大河的时代已然成为历史。区域名酒私域体系的建立首先要建立四个基本逻辑。
实现精准获客,找到喜欢自己品牌的人;一是持续互动,与喜欢自己的人交朋友,三是重视复购,维护老客户比开发新客户重要且成本更低;四是体系服务,可持续转化为目标,实现做更多市场的复制拓展。产品矩阵*活跃客户*客单价*复购率=销量(私域用户逻辑)。
区域名酒的品牌激活战。每一个白酒品牌都有其独特的基因,犹如人的基因不同,由此而产生不同相貌和不同性格的人。比如说浏阳河酒所特有的红色基因与当下的国家文化复兴,国潮文化的结合与创新;烟台白酒海派的基因与城市历史与现代的结合等等。区域名酒在传承自身文化属性的同时,也应该在品牌文化上形成突破与创新,在个性上形成发扬与超越。
每一个区域名酒都是不可复制的文化资产和技艺资产,白酒行业的持续性发展,对于每一个区域名酒企业来说即是挑战也是机遇,唯有坚持向上,走质量的可持续性发展道路才能实现战略上的春天。



评论